audio

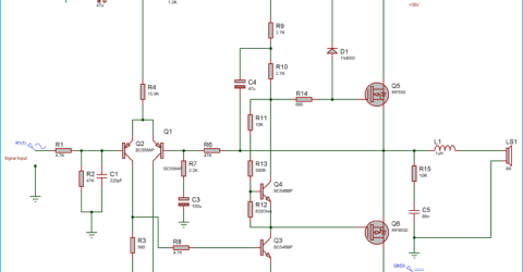
50 Watt Power Amplifier using MOSFETs 50 Watt Power Amplifier Circuit using MOSFETs

Power amplifier is the part of audio electronics. It is designed to maximize the magnitude of the power f given input signal.…

40 Watt Audio Amplifier using TDA2040 and Transistor Pair 40 Watt Audio Amplifier using TDA2040 and Transistor Pair

Power amplifier is the part of sound electronics. It is designed to maximize the magnitude of the power of given input signal.…

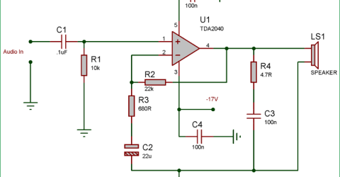
25 Watt Audio Amplifier Circuit using TDA2040 25 Watt Audio Amplifier Circuit using TDA2040

Amplifiers are the backbone of Analog electronics. They are used vastly in the field of electronics industry. Amplifiers are…

IR based Audio Transmitter and Receiver Circuit IR based Wireless Audio Transmitter and Receiver Circuit

Infrared is the most commonly used wireless data transfer medium for limited range, and we already covered about simple IR…

10 Watt Audio Amplifier Circuit using Op-Amp and Power Transistors 10 Watt Audio Amplifier using Op-Amp and Power Transistors

Amplifiers are the backbone of Analog electronics. They are used vastly in the field of electronics industry. Amplifiers are…

Arduino Based Guitar Tuner Arduino Based Guitar Tuner

Hi guys, during the last few weeks, I’ve been working on reconnecting with my love for the guitar. Playing the box guitar was…

How to Build FM Transmitter Circuit How to Build FM Transmitter Circuit

One of the cool projects I always wanted to build is an FM transmitter with a good range. I have always been fascinated by some…

Audio Transformer Tutorial Audio TransformerWhat is a Transformer?

A transformer is a static electrical device that transfers energy between two or more circuits through…

Infineon's digital MEMS technology enables Zylia ZM-1 microphone array Infineon's digital MEMS technology enables Zylia ZM-1 microphone array

Infineon Technologies and Zylia, a Poland-based developer of recording technologies, have enabled the world’s first portable…

Microchip’s New Bluetooth Audio Chip with Sony’s LDAC Technology for High-Resolution Audio Devices Microchip’s New Bluetooth Audio Chip with Sony’s LDAC Technology for High-Resolution Audio Devices

Bluetooth audio designs are often limited by the bit depth and frequency rate of existing codecs, which are the communication…