Amplifiers are the backbone of Analog electronics. They are used vastly in the field of electronics industry. Amplifiers are used almost in all the audio related applications.
Power amplifier is the part of sound electronics. It is designed to maximize the magnitude of the power of given input signal. In sound electronics, the operational amplifier increases the voltage of the signal, but unable to provide the current, which is required to drive a load.
In this tutorial, we will build a 10W amplifier with an 8 Ohms impedance speaker connected to it. We will use an Operational Amplifier and two additional power transistors to deliver the 10 Watt output across the output load
Construction Topology for Amplifiers
In an amplifier chain system, the power amplifier is used at the last or final stage before the load. Generally, the Sound Amplifier system uses below topology shown in the block diagram

As you can see in the above block diagram, Power Amplifier is the last stage which is directly connected to the load. Generally, before Power Amplifier, the signal is corrected using Pre Amplifiers and Voltage controls amplifiers. Also, in some cases, where tone control is needed, the tone control circuitry is added before Power Amplifier.
Know Your Load
In case of Audio Amplifier system, the load and the load driving capacity of the amplifier is an important aspect in construction. The major load for a power Amplifier is the Loud Speaker. Power amplifier output depends on the load impedance, so connecting an improper load could compromise the efficiency of the Power amplifier as well as the stability.
Loud Speaker is a huge load which acts as an Inductive and Resistive load. Power amplifier delivers AC output, due to this the impedance of the speaker is a critical factor for proper power transfer.
Impedance is the effective resistance of an electronic circuit or component for alternating current, which arises from the combined effects related to ohmic resistance and reactance.
In Audio electronics, different types of Loudspeakers are available in different wattage with different impedance. Speaker impedance can be best understood using the relation between water flow inside a Pipe. Just think loudspeaker as a water pipe, the water flowing through the pipe is the alternating audio signal. Now, if the pipe became bigger in diameter, the water will easily flow through the pipe, the volume of water will be bigger, and if we decrease the diameter, the less water will flow through the pipe, so the volume of water will be lower. The diameter is the effect created by the ohmic resistance and reactance. If the pipe gets bigger in diameter, the impedance will be low, so the speaker can get more wattage and the amplifier provide more power transfer scenario and if the impedance gets high then the Amplifier will provide less power to the speaker.
There are different choices as well as different segment of speakers are available in the market, generally with 4 ohms, 8 ohms, 16 ohms, and 32 ohms, out of which 4 and 8 ohms speakers are widely available in cheap rates. Also, we need to understand that, a amplifier with 5 Watt, 6 Watt or 10 Watt or even more is the RMS (Root Mean Square) wattage, delivered by the amplifier to a specific load in continuous operation.
So, we need to be careful about the speaker rating, amplifier rating, speaker efficiency, and impedance.
Required Components
To construct the 10 watt amplifier circuit we need following components-
- Vero board (dotted or connected anyone can be used)
- Soldering Iron
- Solder wire
- Nipper and Wire stripper tool
- Wires
- Aluminium heat sink
- 12V Rail to Rail power supply with +12V GND -12V power track
- 8 Ohms 10 Watt speaker
- 2pcs 4.7k Resistor 1/4th Watt
- 2pcs 200R Resistor 1/2th Watt
- 1pc 47k resistor
- 10pF capacitor 1pc
- 3.2k resistor
- .82uF capacitor
- TIP127 Transistor
- TIP122 Transistor
- LF351 IC with 8 pin IC Base
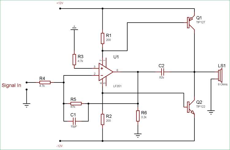
10 Watt Audio Amplifier Circuit Diagram and Explanation
The schematic for 10 watt amplifier is pretty simple, the LF351 amplifies the signal voltage and two Power Transistors provide the necessary power amplification. The power is directly taken from the power supply and provided to the 8 Ohms Loud Speaker via two transistors. As Sinusoidal wave change the polarity, TIP127 provides the power amplification on positive peak and TIP 122 provides the power amplification on negative peak signals.
In this circuit, TIP122 and TIP 127 are two major components. Those two transistors are identical pair with 100V Collector-Emitter Sustaining Voltage @ 100 mA. Both ICs provide high DC Current gain- hFE= 2500 typically.

In the above image, the TO-220B package is shown, both Transistors are available in this package. This package is essential for perfect heat transfer and useful to fit with a heatsink. These transistors are biased using the 200R resistors. The Amplified output is taken from the collector junction of TIP122 and TIP127.
Testing the 10watt Amplifier Circuit
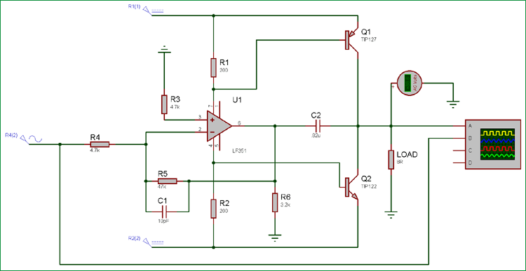
We used proteus simulation tools to check the output of the circuit; we measured the output in the virtual oscilloscope. You can check the complete demonstration Video given below

We are powering the circuit using + / - 12V and the input sinusoidal signal is provided. The oscilloscope is connected across the output against 8 ohms load on channel A (Yellow) and the input signal is connected across channel B (Blue).
We can see the output difference between the input signal and the amplified output in the video given below.
Also, we checked the output wattage, Amplifier wattage is highly dependent on multiple things, as discussed before. It is highly dependent on the speaker impedance, speaker efficiency, Amplifier efficiency, construction topologies, total harmonic distortions etc. We could not consider or calculate all the possible factors which are created dependencies in amplifier wattage. Real life circuit is different than the simulation because many factors are needed to be considered while checking or testing the output.
Amplifier Wattage Calculation
We used a simple formula to calculate the wattage of the amplifier-
Amplifier Wattage = V2 / R
We connected an AC multi-meter across the output. AC voltage shown in the multi-meter is peak to peak AC voltage. We provided very Low-frequency sinusoidal signal of few 25-50Hz. As in low frequency, the amplifier will deliver more current to the load and the multimeter will be able to detect the AC voltage properly.

The multimeter showed +8.90V AC. So, as per the formula, the output of the power amplifier at 8 Ohms load is
Amplifier Wattage = 8.902 / 8 Amplifier Wattage = 9.90125 (10W approximately)
Things to Remember while Constructing 10w Amplifier
- Power transistors need to be connected with the heatsink properly. Larger heatsink provides better result. Also,
- It is good to use audio grade rated box type capacitors for better result.
- Try to make the Pre-amplifier, to the power transistor collector junction and to the final output trace, as short as possible. It will decrease the noise coupling in output. Also,
- Try to use 8 Ohms higher efficiency speaker to drive with this power amplifier.
Check the demonstration Video below for this 10w Amplifier system
Comments
Yes, this design operates more or less in class B mode. If you desire class AB mode you can set an adjustable current source between the bases of the output transistor in order to set a quiescent current running through them. In this case, two emitter resistors are convenient in order to get more quiescent current thermal stability.
The capacitor between the output of the op amp and the amplifier is no more required. The output of the opamp can then be connected across a resistor of 47 to 1000 Ohm against ground to generate the control current for the output stage. The feedback resistor has to be connected always to the amplifier output.
The design can be operated in non-inverting configuration and in inverting configuration as well without changes of the output stage control scheme.
The capacitor between the output of the op-amp and the amplifier is for prevent output from fluctutaions. without capacitor you can get output but it will make output better.
i do the same circuit with same components except the 10pf cap. i canot find it so replace it with 12pf and the 4.7 R not 1/4 watt it's 1/2 watt now the circuit is work but the volume is very low and there is some noise .
the input signal i get it from my phone with aux .
how can i fix the low volume problem plz i need a fast reply.
Can you guide me how to calculate the data to design an amplifier circuit.

Hello,
recently I build the amp, but i'm experiencing crossover distortion.
seems like the dc current through the stage doesn't "open the transistors" my Ube voltage is 0.53V over 200ohm resistors.
any help would be appreciated...
Richard