audio

RC Phase Shift Oscillator using Op-Amp RC Phase Shift Oscillator using Op-Amp

When an RC phase shift oscillator employs an op-amp in its circuit, it becomes an electronic oscillator with a stable sine wave output. It…

Cirrus Logic’s CS43131 and CS43198 DACs Deliver Exceptional Audio Fidelity for Mobile Devices Cirrus Logic’s CS43131 and CS43198 DACs Deliver Exceptional Audio Fidelity for Mobile Devices

Mouser Electronics is now stocking CS43131 and CS43198 high-performance MasterHIFI™ digital-to-analog converters (DACs)…

NXP’s NXH3670 Wireless Gaming Headphone Solution for High-Performance Audio Streaming NXP’s NXH3670 Wireless Gaming Headphone Solution for High-Performance Audio Streaming

Mouser Electronics is now stocking the NXH3670 wireless gaming headphone solution from NXP® Semiconductors. The ultra-low-power…

Single Transistor Audio Mixer Circuit Single Transistor Audio Mixer Circuit

Audio Mixer is an essential device in Audio Electronics. The mixer mixes two or more audio signals into a one (Mono) or two…

Simple White Noise Generator Circuit Simple White Noise Generator Circuit

Every single circuit designer uses different techniques to remove noises from their circuit design. Noise is one of the main…

Simulate Speaker with Equivalent RLC Circuit Simulate Speaker with Equivalent RLC Circuit

If you are working with any Audio related project, the least concerned component is the Speaker but the speaker is an essential…

Simple Microphone to Speaker Circuit Simple Microphone to Speaker Amplifier Circuit

You must have seen someone speaking on the MIC and the amplified voice coming from the speaker, how this is possible? Is there…

Audio Voice-over circuit using LM386 Audio Voice-over circuit using LM386

At many places, like public speeches or some musical program, where loudspeaker is used, we hear music and voice from the same…

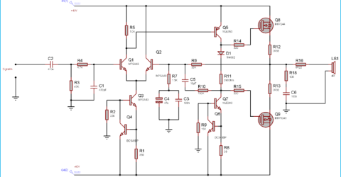
100 Watt Power Amplifier Circuit using MOSFET 100 Watt Power Amplifier Circuit using MOSFET

Power amplifier is the part of audio electronics. It is designed to maximize the magnitude of the power f given input signal.…

ROHM's DAC ICs for High Fidelity Audio ROHM Expands Its D/A Converter Product Line-up for High-Fidelity Audio

ROHM has launched a new branding “MUS-IC” for its solutions for high-fidelity audio products, which includes a range of D/A…