Power amplifier is the part of audio electronics. It is designed to maximize the magnitude of the power f given input signal. In sound electronics, the operational amplifier increases the voltage of the signal, but unable to provide the current, which is required to drive a load. In this tutorial, we will build a 50 Watt RMS output power amplifier using MOSFETs with a 8 Ohms impedance speaker connected to it.
Construction Topology for Amplifiers
In an amplifier chain system, the power amplifier is used at the last or final stage before the load. Generally, the Sound Amplifier system uses below topology shown in the block diagram.

As you can see in the above block diagram, Power Amplifier is the last stage which is directly connected to the load. Generally, before Power Amplifier, the signal is corrected using Pre Amplifiers and Voltage controls amplifiers. Also, in some cases, where tone control is needed, the tone control circuitry is added before Power Amplifier.
Know Your Load
In case of Audio Amplifier system, the load and the load driving capacity of the amplifier is an important aspect in construction. The major load for a power Amplifier is the Loud Speaker. Power amplifier output depends on the load impedance, so connecting an improper load could compromise the efficiency of the Power amplifier as well as the stability.

Loud Speaker is a huge load which acts as an Inductive and Resistive load. Power amplifier delivers AC output, due to this the impedance of the speaker is a critical factor for proper power transfer.
Impedance is the effective resistance of an electronic circuit or component for alternating current, which arises from the combined effects related to ohmic resistance and reactance.
In Audio electronics, different types of Loudspeakers are available in different wattage with different impedance. Speaker impedance can be best understood using the relation between water flow inside a Pipe. Just think loudspeaker as a water pipe, the water flowing through the pipe is the alternating audio signal. Now, if the pipe became bigger in diameter, the water will easily flow through the pipe, the volume of water will be bigger, and if we decrease the diameter, the less water will flow through the pipe, so the volume of water will be lower. The diameter is the effect created by the ohmic resistance and reactance. If the pipe gets bigger in diameter, the impedance will be low, so the speaker can get more wattage and the amplifier provide more power transfer scenario and if the impedance gets high then the Amplifier will provide less power to the speaker.
There are different choices as well as different segment of speakers are available in the market, generally with 4 ohms, 8 ohms, 16 ohms, and 32 ohms, out of which 4 and 8 ohms speakers are widely available in cheap rates. Also, we need to understand that, a amplifier with 5 Watt, 6 Watt or 10 Watt or even more is the RMS (Root Mean Square) wattage, delivered by the amplifier to a specific load in continuous operation.
So, we need to be careful about the speaker rating, amplifier rating, speaker efficiency, and impedance.
Construction of Simple 50W Amplifier
In previous tutorials, we made 10 Watt power amplifier, 25 Watt power amplifier and 40 Watt power amplifier. But in this tutorial, we will design a 50 Watt RMS output power amplifier using MOSFETs. In previous tutorials, we used dedicated power amplifier IC, TDA2040 for 25 Watt and for 40 Watt amplifiers, but in this design, we will use complimentary pair N and P channel MOSFETs to get the 50Watt power output. The output will be quite stable and the THD will be minimum. We will drive 8 ohms Load with it.
We used two widely popular complementary MOSFETs IRF530N and IRF9530N which are widely available in local shops as well as online stores.

In the above image, the left one is the IRF530N and the right one is IRF9530N. Both are a TO-220AB package.
Those two MOSFETs create push-pull operation to drive 8 Ohms 50 Watt RMS speaker.
Component Required
To construct the circuit we need following components-
- Vero board (dotted or connected anyone can be used)
- Soldering Iron
- Solder wire
- Nipper and Wire stripper tool
- Wires
- Fine Aluminum heat sink with 2mm thickness and 50 mm x 30mm dimension.
- 35V Rail to Rail power supply with +35V GND -35V power track output
- 8 Ohms 50 Watt speaker
- Resistors (10R, 300R, 560R, 680R, 820R, 1.2k, 2.2k, 10k, 15k) – 1nos.
- Resistors (2.7k, 4.7k, 47k) – 2nos.
- 100uF 63V capacitor
- 47uF 63V Capacitor – 2pcs
- 68nF 100V
- 220pF 50V
- 1n4002 Diode
- IRF530
- IRF9530
- .1uH Air core Inductor 5A rated
- BC556 -2 pcs
- BC546 – 2 pcs
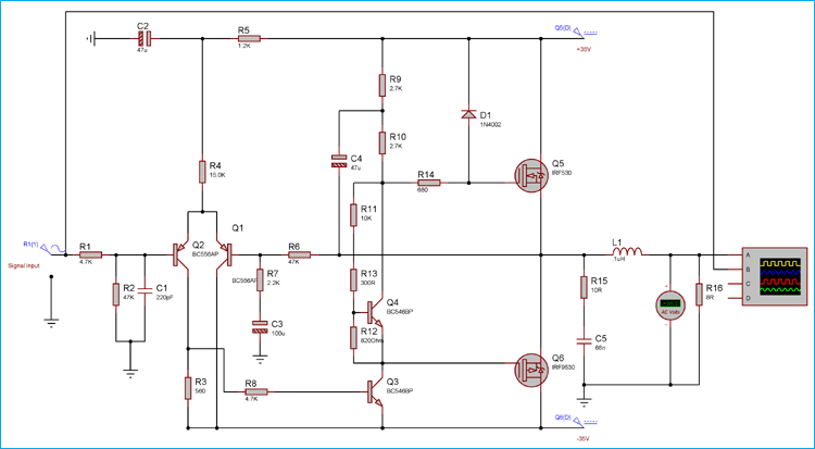
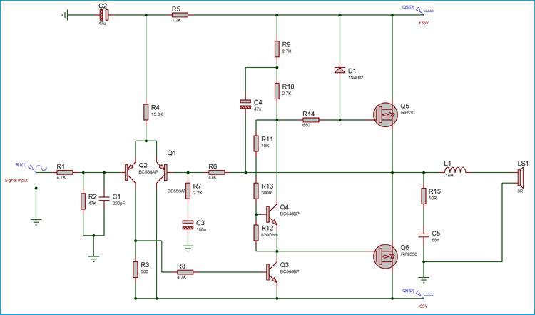
Circuit Diagram and Explanation
The schematic for this 50 watt Audio Amplifier has a few stages. At the beginning of the amplification, a low pass filter blocks high-frequency noise. This low pass filter is created using the R1, R2, and C1. The resistors R1 and R2 have two operations, first it is a part of low pass filter, second, it is a voltage divider as well as a current limiter.
On the second stage of the circuit, Q1, and Q2, which are BC556 transistors, work as a differential amplifier.
Next, the Power amplification is done across two MOSFETs, IRF530N and IRF9530. These two MOSFETs are complementary and matched pair. Two MOSFET has the same specification, but one is N-Channel and another one is P-channel. This is an important part of the circuit. These two MOSFETs are acting as a push-pull driver (A widely used amplification topology or architecture). To drive these two MOSFETs, Q3 and Q4, BC546 is used. These two transistors provide enough gate drive to the MOSFETs. R15 is a high wattage resistor which acts as clamping circuit with the capacitor 68nF and 1uH inductor is added for providing stable amplification to the 8 Ohms Loudspeaker.
Testing the 50watt Amplifier Circuit
We used Proteus simulation tools to check the output of the circuit; we measured the output in the virtual oscilloscope. You can check the complete demonstration Video given below

We are powering the circuit using +/- 35V and the input sinusoidal signal is provided. The oscilloscope’s channel A (Yellow) is connected across the output against 8 ohms load and the input signal is connected across channel B (Blue).
We can see the output difference between the input signal and the amplified output in the video:-
Also, we checked the output wattage, Amplifier wattage is highly dependent on multiple things, as discussed before. It is highly dependent on the speaker impedance, speaker efficiency, Amplifier efficiency, construction topologies, total harmonic distortions etc. We could not consider or calculate all the possible factors which are created dependencies in amplifier wattage. Real life circuit is different than the simulation because many factors are needed to be considered while checking or testing the output.
Amplifier Wattage Calculation
We used a simple formula to calculate the wattage of the amplifier-
Amplifier Wattage = V2 / R
We connected an AC multi-meter across the output. AC voltage shown in the multi-meter is peak to peak AC voltage.
We provided very Low-frequency sinusoidal signal of 25-50Hz. As in low frequency, the amplifier will deliver more current to the load and the multimeter will be able to detect the AC voltage properly.

The multimeter showed +20.1V AC. So, as per the formula, the output of the power amplifier at 8 Ohms load is
Amplifier Wattage = 20.12 / 8 Amplifier Wattage = 50.50 (50W approximately)
Things to Remember while Constructing 50w Power Amplifier
- When constructing the circuit, MOSFETs are needed to be connected with the heatsink properly at Power amplifier stage. The larger heatsink provides a better result.
- It is good to use audio grade rated box type capacitors for a better result.
- It is always a good choice to use PCB for Audio related application.
- Make the traces of differential amplifier short, and as close as possible to the input trace.
- Keep the audio signal lines separated from noisy power lines.
- Be careful about the traces thickness. As this is 50 Watt design, a larger current path is required, so maximize the trace width.
- Ground plane needs to be created across the circuit. Keep the ground return path as short as possible.
Achieve Better Results
In this 50 Watt design, few improvements can be done for better output.
- Add 220uF decoupling capacitor with at least 63V rating across the positive and negative power track.
- Use 1% rated MFR resistors for better stability.
- Change the 1N4002 diode with UF4007.
- Change the R13 with a 1k potentiometer to control the quiescent current across the power MOSFETs.
- Use toroidal Inductor instead of Air core with .25uH 5A.
- Add Fuse across the output, it will protect the circuit on speaker overdrive or output short circuit condition.
Also, check other audio amplifiers circuits:

KINDLY LET US KNOW THE DETAILS OF WINDING N SWG OF WIRE USED FOR INDUCTANCE.