Amplifiers are the backbone of Analog electronics. They are used vastly in the field of electronics industry. Amplifiers are used almost in all the audio related applications.
Power amplifier is the part of audio electronics. It is designed to maximize the magnitude of the power f given input signal. In sound electronics, the operational amplifier increases the voltage of the signal, but unable to provide the current, which is required to drive a load. In this tutorial, we will build a 25W Amplifier using TDA2040 Power Amplifier IC with an 4 Ohms impedance speaker connected to it.
Construction Topology for Amplifiers
In an amplifier chain system, the power amplifier is used at the last or final stage before the load. Generally, the Sound Amplifier system uses below topology shown in the block diagram

As you can see in the above block diagram, Power Amplifier is the last stage which is directly connected to the load. Generally, before Power Amplifier, the signal is corrected using Pre Amplifiers and Voltage controls amplifiers. Also, in some cases, where tone control is needed, the tone control circuitry is added before Power Amplifier.
Know Your Load
In case of Audio Amplifier system, the load and the load driving capacity of the amplifier is an important aspect in construction. The major load for a power Amplifier is the Loud Speaker. Power amplifier output depends on the load impedance, so connecting an improper load could compromise the efficiency of the Power amplifier as well as the stability.

Loud Speaker is a huge load which acts as an Inductive and Resistive load. Power amplifier delivers AC output, due to this the impedance of the speaker is a critical factor for proper power transfer.
Impedance is the effective resistance of an electronic circuit or component for alternating current, which arises from the combined effects related to ohmic resistance and reactance.
In Audio electronics, different types of Loudspeakers are available in different wattage with different impedance. Speaker impedance can be best understood using the relation between water flow inside a Pipe. Just think loudspeaker as a water pipe, the water flowing through the pipe is the alternating audio signal. Now, if the pipe became bigger in diameter, the water will easily flow through the pipe, the volume of water will be bigger, and if we decrease the diameter, the less water will flow through the pipe, so the volume of water will be lower. The diameter is the effect created by the ohmic resistance and reactance. If the pipe gets bigger in diameter, the impedance will be low, so the speaker can get more wattage and the amplifier provide more power transfer scenario and if the impedance gets high then the Amplifier will provide less power to the speaker.
There are different choices as well as different segment of speakers are available in the market, generally with 4 ohms, 8 ohms, 16 ohms, and 32 ohms, out of which 4 and 8 ohms speakers are widely available in cheap rates. Also, we need to understand that, a amplifier with 5 Watt, 6 Watt or 10 Watt or even more is the RMS (Root Mean Square) wattage, delivered by the amplifier to a specific load in continuous operation.
So, we need to be careful about the speaker rating, amplifier rating, speaker efficiency, and impedance.
Construction of Simple 25W Amplifier
In our previous tutorials, we made 10Watt Amplifier using Op-amp and power transistor. But for this tutorial, we will build a 25W power amplifier which will drive a 4 Ohms impedance speaker. We will use specific power amplifier IC for this. We selected the TDA2040 power amplifier IC.

In the above image, TDA2040 is shown. It is available in most generic online shops as well as on eBay. The package is called ‘Pentawatt’ package with 5 output pin. The pinout diagram is pretty simple and available in the datasheet,

The Tab is connected to pin 3 or the –Vs (Negative supply source). Not to mention, the Heatsink connected with the tab also get the same connection.
If we check the datasheet, we can also see the features of this power amplifier IC

The features of the IC are quite good. It provides short circuit protection to ground. Also, thermal protection will deliver extra safety features due to an overload condition. As we can see the TDA2040 is capable to provide 25Watt output to a 4 Ohms load if a split power supply with +/- 17V output is connected. In such case, the THD (Total Harmonic Distortion) will be 0.5%. In the same configuration, if we get 30 Watt power output, the THD will become 10%.
Also, there is another graph in the datasheet which provides the relation between the Supply voltage and output wattage.

If we see the graph, we can achieve more than 26Watt output power if we use a split power supply with more than 15V output. So, let’s make the power amplifier to work with 4 ohms impedance speaker at 25Watt without compromising the THD.
Required Components
To construct the circuit we need following components-
- Vero board (dotted or connected anyone can be used)
- Soldering Iron
- Solder wire
- Nipper and Wire stripper tool
- Wires
- Aluminum heat sink
- 17V Rail to Rail power supply with +17V GND -17V power track
- 4 Ohms 25 Watt speaker
- 4.7R Resistor 1/2 Watt
- 680R Resistor 1/4th Watt
- 22k resistor
- 10k resistor
- 100nF / .1uF capacitor 4pcs
- 22uF capacitor
- TDA2040
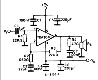
25 Watt Audio Amplifier Circuit Diagram and Explanation
The schematic for 25 watt audio amplifier is pretty simple; The TDA2040 is amplifying the signal and providing 25Watt RMS wattage to the 4 ohms loudspeaker. C4 and C5 used as decoupling filter capacitor. C1 and R1 are acting as a filter. R2, R3 and C2 are providing the necessary feedback to the power amplifier. R4 and C3 are the snubber circuit to clamp the feedback from the inductive load (Loud Speaker).
Testing the 25watt Amplifier Circuit
We used proteus simulation tools to check the output of the circuit; we measured the output in the virtual oscilloscope. You can check the complete demonstration Video given below

We are powering the circuit using +/-17V and the input sinusoidal signal is provided. The oscilloscope is connected across the output against 4 ohms load on channel A (Yellow) and the input signal is connected across channel B (Blue).
We can see the output difference between the input signal and the amplified output in the video:-
Also, we checked the output wattage, Amplifier wattage is highly dependent on multiple things, as discussed before. It is highly dependent on the speaker impedance, speaker efficiency, Amplifier efficiency, construction topologies, total harmonic distortions etc. We could not consider or calculate all the possible factors which are created dependencies in amplifier wattage. Real life circuit is different than the simulation because many factors are needed to be considered while checking or testing the output.
Amplifier Wattage Calculation
We used a simple formula to calculate the wattage of the amplifier-
Amplifier Wattage = V2 / R
We connected an AC multi-meter across the output. AC voltage shown in the multi-meter is peak to peak AC voltage.
We provided very Low-frequency sinusoidal signal of few 25-50Hz. As in low frequency, the amplifier will deliver more current to the load and the multimeter will be able to detect the AC voltage properly.

The multimeter showed +10.1V AC. So, as per the formula, the output of the power amplifier at 4 Ohms load is
Amplifier Wattage = 10.12 / 4 Amplifier Wattage = 25.50 (25W approximately)
Things to Remember while Constructing 25w Amplifier
When constructing the circuit, the Power amplifier TDA2040 needs to be connected with the heatsink properly. Larger heatsink provides a better result. Also, it is good to use audio grade rated box type capacitors for a better result.
It is always a good choice to use PCB for Audio related application. The best way to construct the PCB is by referencing IC manufacturer guidelines. There is a reference PCB design provided in the datasheet of TDA2040.


In the above image, a sample circuit with the PCB layout is shown. It is better to stick with the reference layout, and it is in a 1:1 ratio. It will decrease the noise coupling in output.
Also, try to use 4 Ohms higher efficiency speaker with proper wattage to drive with this power amplifier.

Excellently showed, presented and explained. Thanks a lot. Blessings for all of you.