Audio Circuits

Audio Circuits are used to process and manipulate audio signals as required by the application. It is a combination of Audio Amplifiers, Audio mixers, Audio Frequency control and other similar circuits that involve audio signal handling. The below list consists of a huge collection of audio circuits with schematics and detailed explanation, to help you build Audio projects and use them for your Audio designs.

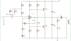
Power amplifier is the part of audio electronics. It is designed to maximize the magnitude of the power f given input signal.…

Power amplifier is the part of sound electronics. It is designed to maximize the magnitude of the power of given input signal.…

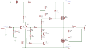
Amplifiers are the backbone of Analog electronics. They are used vastly in the field of electronics industry. Amplifiers are…

Infrared is the most commonly used wireless data transfer medium for limited range, and we already covered about simple IR…

Amplifiers are the backbone of Analog electronics. They are used vastly in the field of electronics industry. Amplifiers are…

Hi guys, during the last few weeks, I’ve been working on reconnecting with my love for the guitar. Playing the box guitar was…

One of the cool projects I always wanted to build is an FM transmitter with a good range. I have always been fascinated by some…

With the boom of Smart Phones, Internet of things (IoT), Industrial Automations, Smart Home Automation systems etc.…

Most of the schools and offices have intercoms to communicate with people inside a building or a particular campus. These are…

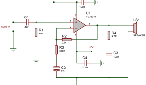
In this project, we are going to make a Headphone/Audio Amplifier by using self-designed PCB. This project is mainly designed…

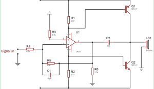
In simple language, Tone Control Circuit is the circuit, using which we can control the output of audio device. To control the…

If Subwoofer in your music system is not producing enough bass then you can use this simple DIY circuit to enhance the Bass. In…