Power amplifier is the part of audio electronics. It is designed to maximize the magnitude of the power f given input signal. In sound electronics, the operational amplifier increases the voltage of the signal, but unable to provide the current, which is required to drive a load. In this tutorial, we will build a 100W RMS output power amplifier circuit using MOSFETs and transistors with a 4 Ohms impedance speaker connected to it.
Construction Topology for Amplifiers
In an amplifier chain system, the power amplifier is used at the last or final stage before the load. Generally, the Sound Amplifier system uses below topology shown in the block diagram

As you can see in the above block diagram, Power Amplifier is the last stage which is directly connected to the load. Generally, before Power Amplifier, the signal is corrected using Pre Amplifiers and Voltage controls amplifiers. Also, in some cases, where tone control is needed, the tone control circuitry is added before Power Amplifier.
Know Your Load
In case of Audio Amplifier system, the load and the load driving capacity of the amplifier is an important aspect in construction. The major load for a power Amplifier is the Loud Speaker. Power amplifier output depends on the load impedance, so connecting an improper load could compromise the efficiency of the Power amplifier as well as the stability.

Loud Speaker is a huge load which acts as an Inductive and Resistive load. Power amplifier delivers AC output, due to this the impedance of the speaker is a critical factor for proper power transfer.
Impedance is the effective resistance of an electronic circuit or component for alternating current, which arises from the combined effects related to ohmic resistance and reactance.
In Audio electronics, different types of Loudspeakers are available in different wattage with different impedance. Speaker impedance can be best understood using the relation between water flow inside a Pipe. Just think loudspeaker as a water pipe, the water flowing through the pipe is the alternating audio signal. Now, if the pipe became bigger in diameter, the water will easily flow through the pipe, the volume of water will be bigger, and if we decrease the diameter, the less water will flow through the pipe, so the volume of water will be lower. The diameter is the effect created by the ohmic resistance and reactance. If the pipe gets bigger in diameter, the impedance will be low, so the speaker can get more wattage and the amplifier provide more power transfer scenario and if the impedance gets high then the Amplifier will provide less power to the speaker.
There are different choices as well as different segment of speakers are available in the market, generally with 4 ohms, 8 ohms, 16 ohms, and 32 ohms, out of which 4 and 8 ohms speakers are widely available in cheap rates. Also, we need to understand that, a amplifier with 5 Watt, 6 Watt or 10 Watt or even more is the RMS (Root Mean Square) wattage, delivered by the amplifier to a specific load in continuous operation.
So, we need to be careful about the speaker rating, amplifier rating, speaker efficiency, and impedance.
Construction of Simple 100W Audio Amplifier Circuit
In previous tutorials, we made 10W power amplifier, 25W power amplifier and 50W power amplifier. But in this tutorial, we will design a 100 Watt RMS output power amplifier using MOSFETs.
In the construction of 100 Watt Amplifier, Multiple Transistors and MOSFETs are used. Let’s see the specification and pin diagram of important MOSFETs and transistors. In the amplifier’s amplification stage, we used high voltage transistor MPSA43. It is a high voltage NPN transistor which acts as an Amplifier. The pin out of the MPSA43 NPN transistor is-

We used two complementary Medium Power Transistors MJE350 and MJE340. MJE350 is a 500 mA PNP transistor in the TO-225 package and the identical NPN pair Transistor is MJE340. MJE340 has the same specification as MJE350, but it is an NPN medium power transistor.
The Pinout diagrams for both of them are given below-

In final stage, two Power MOSFETs IRFP244 and IRFP9240 are used. The combination of these two provides 100 Watt RMS power output across the 4 Ohms Load.

Required Components for Power Amplifier Circuit
- Vero board (dotted or connected anyone can be used)
- Soldering Iron
- Solder wire
- Nipper and Wire stripper tool
- Wires
- Audio connectors as per requirements
- Fine Aluminum heat sink with 5mm thickness and 90 mm x 45mm dimension.
- 40V Rail to Rail power supply with +40V GND -40V power track output
- 4 Ohms 100 Watt speaker
- Resistor 1/4th Watt (39R, 390R, 1k, 1.5k, 4.7k, 15k, 22k, 33k, 47k, 150k) – 1nos.
- 330R Resistor 1/4th Watt – 3 pcs
- 10R Resistor 10 Watt
- 0.33R – 7 Watt – 2 pcs
- 0.22R – 10 Watt
- 100nF 100V capacitor – 2 pcs
- 47uF 100V Capacitor
- 470pF 100V
- 470nF 63V
- 10pF 100V
- 1n4002 Diode
- IRFP244
- IRF9240
- MJE350
- MJE340
- BC546 – 2 pcs
- MPSA43 – 3 pcs
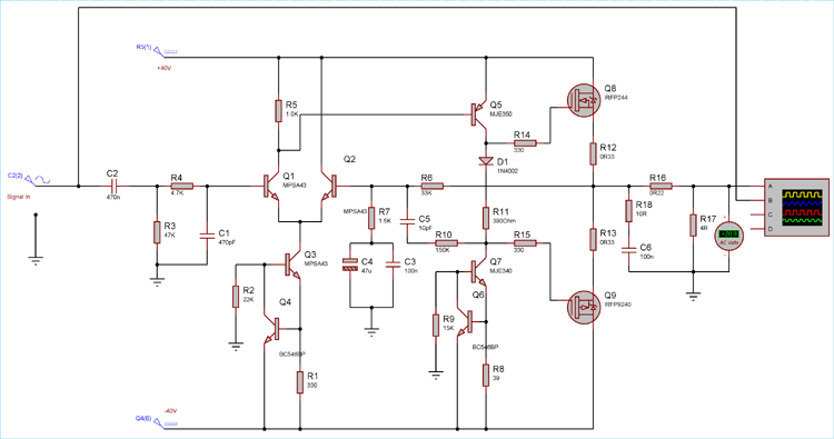
100W Audio Amplifier Circuit Diagram and Explanation
The schematic for this 100 watt Audio Amplifier has a few stages. At the beginning of the first stage amplification, a filter section blocks unwanted frequency noises. This filter section is created using the R3, R4, and C1, C2.
On the second stage of the circuit, Q1 and Q2, which are MPSA43 transistors, works as differential amplifier and feed the signal to the further amplification stage.
Next, the Power amplification is done across two MOSFETs, IRFP244N, and IRF9240. These two MOSFETs are the important part of the circuit. These two MOSFETs are acting as a push-pull driver (A widely used amplification topology or architecture). To drive these two MOSFETs Q5 and Q7, transistors MJE350 and MJE340 are used. These two power transistors provide enough gate current to drive the MOSFETs. R15 and R14 are the current limiter resistors to protect the MOSFET gate from inrush current. The same thing happens for the R12 and R13 to protect the output load from the inrush current drive. R18 is a high wattage resistor which acts as clamping circuit with the capacitor 100nF. R16 also provide additional overcurrent protection.
Testing the 100 watt Amplifier Circuit
We used Proteus simulation tools to check the output of the circuit; we measured the output in the virtual oscilloscope. You can check the complete demonstration Video given below

We are powering the circuit using +/- 40V and the input sinusoidal signal is provided. The oscilloscope’s channel A (Yellow) is connected across the output against 4 ohms load and the input signal is connected across channel B (Blue).
We can see the output difference between the input signal and the amplified output in the video:-
Also, we checked the output wattage, Amplifier wattage is highly dependent on multiple things, as discussed before. It is highly dependent on the speaker impedance, speaker efficiency, Amplifier efficiency, construction topologies, total harmonic distortions etc. We could not consider or calculate all the possible factors which are created dependencies in amplifier wattage. Real life circuit is different than the simulation because many factors are needed to be considered while checking or testing the output.
Amplifier Wattage Calculation
We used a simple formula to calculate the wattage of the amplifier-
Amplifier Wattage = V2 / R
We connected an AC multi-meter across the output. AC voltage shown in the multi-meter is peak to peak AC voltage.
We provided very Low-frequency sinusoidal signal of 25-50Hz. As in low frequency, the amplifier will deliver more current to the load and the multimeter will be able to detect the AC voltage properly.

The multimeter showed +20.9V AC. So, as per the formula, the output of the power amplifier at 4 Ohms load is
Amplifier Wattage = 20.92 / 4 Amplifier Wattage = 109.20 (more than 100W approximately)
Things to Remember while Constructing 100w audio Amplifier
- When constructing the circuit, MOSFETs are needed to be connected with the heatsink properly at Power amplifier stage. The larger heatsink provides a better result. The power transistor Q5 and Q7 need to be heat sinked properly with small U shape Aluminium heatsinks.
- It is good to use audio grade rated box type capacitors for a better result.
- It is always a good choice to use PCB for Audio related application.
- Make the traces of differential amplifier short, and as close as possible to the input trace.
- Keep the audio signal lines separated from noisy power lines.
- Be careful about the traces thickness. As this is 100 Watt design, a larger current path is required, so maximize the trace width. It is better to use 70-micron copper board in double sided layout with maximum vias for better current flow.
- Ground plane needs to be created across the circuit. Keep the ground return path as short as possible.
Achieve Better Results
In this 100 Watt design, few improvements can be done for better output.
- Add 4700uF decoupling capacitor with at least 100V rating across the positive and negative power track.
- Use 1% rated MFR resistors for better stability.
- Change the 1N4002 diode with UF4007.
- Change the R11 with a 1k potentiometer to control the quiescent current across the power MOSFETs.
- Add Fuse across the output, It will protect the circuit on speaker overdrive or output short-circuit condition.
Also, check other audio amplifiers circuits:
