All Electronics Tutorials

This section covers basic electronics tutorials in various electronics domains. If you are an absolute beginner, this section is the starting point to learn the basic electronics concepts. Once you are the done with understanding the basic concepts, head towards the electronics circuits section and try your hands on few circuits.

 

What is Simulink?

Simulink has becomes most used engineering software package in last few years among academies and industries…

From a simple DVD player or printer in your home to a highly sophisticated CNC machine or Robotic Arm, Stepper motors are to be…

The capacitor is a two-terminal passive component, which is widely used in electronics. Almost, every circuit we find in…

Inverters, Converters, SMPS circuits and Speed controllers.... One thing that is common in all these circuits is that it…

The Analog world with digital Electronics

Few years back the entire electronics devices that we use today like phones,…

What is a Transformer?

A transformer is a static electrical device that transfers energy between two or more circuits through…

What is a Counter?

A counter is a device which can count any particular event on the basis of how many times the particular…

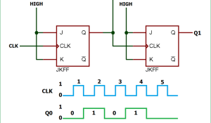
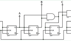
An asynchronous counter (or ripple counter) is a sequential digital circuit in which the outputs of flip-flops are connected in series, so that…

In electronics, a regulator is a device or mechanism which can regulate power output constantly. There are different kinds of…

In electronics, a regulator is a device or mechanism which can regulate power output constantly. There are different kinds of…

Op-Amp (Operational Amplifier) is the backbone of Analog electronics. An operational amplifier is a DC-coupled…

Op-Amp, short for operational amplifier is the backbone of Analog electronics. An operational amplifier is a DC-…