Just like situations in which we need to regulate the voltage in our designs, there are scenarios where we need to regulate the current that’s being supplied to a particular part of our circuit. Unlike transforming (changing from one voltage level to another), which is usually one of the major reasons for voltage regulation, current regulation is usually about keeping the current that’s being supplied constant, irrespective of variations in load resistance or input voltage. The circuits (integrated or not) that are used to achieve a constant current supply are called Constant Current Regulators, and they are very commonly used in Power Electronics.
While Current regulators have been featured in several applications over the years, they are arguably not one of the most popular topics in electronics design conversations until recently. Current Regulators have now achieved a sort of ubiquitous status due to their important applications in LED Lighting, among other applications.
For today's article, we will be looking at these current regulators and examining the operating principles behind them, their design, types, and applications, among others.
Table of Contents
- What is a Current Regulator? Definition and Purpose
- Operation Principle of Constant Current Regulator
- Current Regulator Circuit Diagram
- Current Regulator Working Principle
- Current Regulator IC Comparison
- Adjustable Current Regulators Design
- Designing Current and Voltage Regulators
- Current Regulator Circuit
- Advantages of Using LDO as a Current Regulator
- Disadvantages:
- Current Regulator Diode
- Current Regulator using Transistors
- Current Regulator using Op-Amp
- Advantages and Disadvantages
- Application of a Constant Current Regulator
- Frequently Asked Questions on Current Regulator
- Try These Real-World Circuits to Understand Current Regulation
What is a Current Regulator? Definition and Purpose
An adjustable current regulator is an electronic circuit designed to provide a load with constant current, regardless of the value of the input voltage or load resistance. Current regulators function similarly to voltage regulators, but provide constant current output when the input or load resistance changes. Conversely, voltage regulators provide a constant voltage output.
The primary function of a current regulator is to accurately regulate the flow of current to an output (or many outputs) in applications where the current flow is more critical than the absolute voltage level. This is critical in many electronic applications where certain Current regulator circuit elements need to be provided with a specific current to operate as intended and safely.
Operation Principle of Constant Current Regulator
The operation of a Constant Current Regulator is similar to that of the voltage regulator, with the major difference being the parameter they regulate and the quantity they vary to supply their output. In voltage regulators, the current is varied to achieve the required voltage level, while current regulators usually involve variations in voltage/resistance to achieve the required current output. As such, while it is possible, it is usually difficult to regulate voltage and current at the same time in a circuit.
To understand how Current regulators work requires a quick look at Ohm's Law
V=IR or I = V/R
This means to maintain a constant current flow at an output, these two properties (voltage and resistance) must be kept constant in a circuit or adjusted such that when there is a change in one, the value of the other is adjusted accordingly to retain the same output current. As such, current regulation involves adjusting either the voltage or resistance in a circuit or ensuring the Resistance and Voltage values are unchanged irrespective of the requirements/impacts of the connected load.
Current Regulator Circuit Diagram
To properly describe how a current regulator operates, let’s consider the circuit diagram below.

The variable resistor in the circuit above represents the actions of a current regulator. We will assume the variable resistor is automated and can auto-adjust its resistance. When the circuit is powered, the variable resistor adjusts its resistance to compensate for changes in the current due to variations in load resistance or voltage supply. From basic electricity class, you should remember that when the load, which is essentially resistance (+ capacitance/inductance), is increased, an effective drop in current is experienced, and vice versa. Thus, when the load in the circuit is increased (an increase in resistance), rather than a current drop, the variable resistor reduces its resistance to compensate for the increased resistance and ensure the same current flows. Similarly, when the load resistance decreases, the variable resistance increases its resistance to compensate for the reduction, thereby maintaining the output current value.
Another approach in current regulation is to connect a sufficiently high resistor in parallel with the load such that, in line with the laws of basic electricity, current will flow through the path with the least resistance, which in this case will be through the load, with only a "negligible" amount of current flowing through the high-value resistor.
These variations also affect the voltage, as some current regulators maintain current at the output by varying the voltage. Thus, it’s almost impossible to regulate the voltage at the same output where the current is being regulated.
Current Regulator Working Principle
» Current Sensing: The circuit monitors output current using a sense resistor
» Comparison: Sensed current is compared with a reference value
» Adjustment: The Control circuit adjusts voltage or resistance to maintain a constant current
» Feedback: Continuous monitoring ensures a stable current output
The fundamental equation governing current regulation is I = V/R, where maintaining constant current requires proportional adjustment of voltage (V) and resistance (R). The current regulator's working principle is based on Ohm's law (V=IR), where the circuit automatically adjusts voltage or resistance to maintain constant current output
Current Regulator IC Comparison
IC Type | Max Current | Input Voltage | Applications |
|---|---|---|---|
LM317 | 1.5A | 3-40V | General purpose |
MAX1818 | Variable | 2.5-5.5V | LED drivers |
Adjustable Current Regulators Design
Current regulators are usually implemented using IC-based voltage regulators like the MAX1818 and the LM317 or by the use of jellybean passive and active components like transistors and Zener diodes.
Designing Current and Voltage Regulators
For the design of current regulators using IC-based voltage regulator, the technique usually involves setting up voltage regulators to have a constant load resistance and Linear voltage regulators are usually used because, the voltage between the output of linear regulators and their ground is usually tightly regulated, as such, a fixed resistor can be inserted between the terminals such that a fixed current flows to the load. A good example of a design based on this was published in one of the EDN publications by Budge Ing in 2016.

The circuit employed uses the LDO linear regulator MAX1818 to create a high-side constant current regulated supply. The supply (shown in the image above) was designed such that it feeds RLOAD with a constant current, which is equal to I = 1.5V/ROUT. Where 1.5V is the preset output voltage of the MAX1818, but can be changed using an external resistive divider.
To ensure the optimal performance of the design, the voltage at the input terminal of the MAX1818 must be up to 2.5V and not above 5.5V, as this is the operating range stipulated by the datasheet. To satisfy that condition, choose a ROUT value that allows 2.5V to 5.5V between IN and GND. For example, when a load of say 100Ω with a 5V VCC, the device functions properly with ROUT above 60Ω as the value allows a maximum programmable current of 1.5V/60Ω = 25mA. The voltage across the device then equals the minimum allowed: 5V - (25mA × 100Ω) = 2.5V.
Other linear regulators like the LM317 can also be used in a similar design process but one of the major benefits that ICs like the MAX1818 have over others is the fact that they incorporate thermal shutdown which could be very important in current regulation, as the temperature of the IC tends to get hot when loads with high current requirements are connected.
For the LM317-based current regulator, consider the circuit below;

LM317s are designed in such a way that the regulator keeps adjusting its voltage until the voltage between its output pin and its adjustment pin is at 1.25V, and as such, a divider is usually used when implementing in a voltage regulator situation. But for our use case as a current regulator, it makes things super easy for us because, since the voltage is constant, all we need to do to make the current constant is to simply insert a resistor in series between the Vout and ADJ pin, as shown in the circuit above. As such, we can set the output current to a fixed value which is given by;
I = 1.25/R
With the value of R being the determining factor of the output current value.
Current Regulator Circuit
To create a variable current regulator, we only need to add a variable resistor to the circuit alongside another resistor to create a divider to the adjustable pin, as shown in the image below.

The operation of the circuit is the same as the previous one, with the difference being that the current can be adjusted in the circuit by turning the knob of the potentiometer to vary the resistance. The voltage across R is given by;
V = (1 + R1/R2) x 1.25
This means the Current across R is given by;
IR = (1.25/R) x (1+ R1/R2).
This gives the circuit a current range of I = 1.25/R and (1.25/R) x (1 + R1/R2)
Depending on the set current, ensure the watt rating of resistor R can withstand the amount of current that will flow through it.
Advantages of Using LDO as a Current Regulator
Below are some advantages of selecting the linear voltage regulator approach.
- Regulator ICs incorporate over-temperature protection, which could come in handy when Loads with excessive current requirements are connected.
- Regulator ICs have a greater tolerance for large input voltages and, to a great extent, support high power dissipation.
- The regulator ICs approach involves the use of a smaller number of components with the addition of only a few resistors in most cases, except for cases where higher currents are required and power transistors are connected. This means you could use the same IC for voltage and current regulation.
- The reduction in the number of components could mean a reduction in implementation cost and design time.
Disadvantages:
On the flip side, the configurations described under the regulator ICs approach allow the flow of quiescent current from the regulator to the load in addition to the regulated output voltage. This introduces an error that may not be permissible in certain applications. This could, however, be reduced by choosing a regulator with a very low quiescent current.
Another downside to the regulator IC approach is the lack of flexibility in the design.
Current Regulator Diode
Aside from the use of Voltage Regulator ICs, current regulators can also be designed using jellybean parts, including transistors, opamps, and Zener diodes with necessary resistors. A Zener diode is used in the circuit, probably as a no-brainer, as if you remember Zener diode is used for voltage regulation. The design of the current regulator using these parts is the most flexible, as they are usually easy to integrate into existing circuits.
Current Regulator using Transistors
We will consider two designs under this section. The first one will feature the use of transistors only, while the second will feature a mix of an operational amplifier and a power transistor.
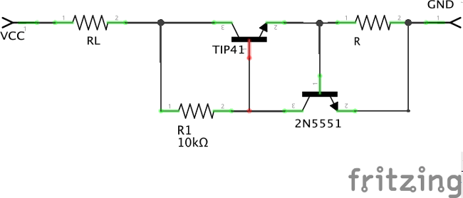
For the one with Transistors, consider the circuit below.

The current regulator described in the circuit above is one of the simplest current regulator designs. It is a low-side current regulator; I connected it after the load before the ground. It is made up of three key components: a control transistor (the 2N5551), a power transistor (The TIP41), and a shunt resistor(R). The shunt, which is essentially a low-value resistor, is used to measure the current flowing through the load. When the circuit is switched on, a voltage drop is noted across the shunt. The higher the value of the load resistance RL, the higher the voltage drop across the shunt. The voltage drop across the shunt acts as a trigger for the control transistor, such that the higher the voltage drop across the shunt, the more the transistor conducts and regulates the bias voltage applied to the base of the power transistor to increase or reduce conduction with the resistor R1 acting as the bias resistor.
Just like with the other circuits, a variable resistor can be added in parallel to the shunt resistor to vary the current level by varying the amount of voltage applied at the base of the control transistor.
Current Regulator using Op-Amp
For the second design path, consider the circuit below;

This circuit is based on an operational amplifier, and just like in the example with the transistor, it also makes use of a shunt resistor for current sensing. The voltage drop across the shunt is fed into the operational amplifier, which then compares it to a reference voltage set by the Zener diode ZD1. The op-amp compensates for any discrepancies (high or low) in the two input voltages by adjusting its output voltage. The output voltage of the operational amplifier is connected to a high-power FET, and conduction occurs based on the applied voltage.
The major difference between this design and the first one is the reference voltage implemented by the Zener diode. Both of these designs are linear, and a high amount of heat will be generated at high loads; as such, heat sinks should be coupled to them to dissipate the heat.
Advantages and Disadvantages
The major advantage of this design approach is the flexibility it provides the designer. The parts can be selected and the design configured to taste without any of the limitations associated with internal circuitry, which characterizes the regulator IC-based approach.
On the other hand, this approach tends to be more tedious, time-consuming, requires more parts, is bulky, susceptible to failure, and more expensive when compared with the regulator-based IC approach.
Application of a Constant Current Regulator
Constant current regulators find applications in all sorts of devices, from power supply circuits, to Battery charging circuits, to LED drivers, and other applications where a fixed current needs to be regulated irrespective of the applied Load.
Frequently Asked Questions on Current Regulator
⇥ What are other terms for current regulators?
A current regulator is also referred to as a constant current source, current limiter or current stabilizer. In technical documents, this device may be called a CCS (Constant Current Source) or CCR (Constant Current Regulator).
⇥ Can you regulate current and voltage at the same output at the same time?
No, it is nearly impossible to regulate both current and voltage simultaneously at the same output. A current regulator regulates the voltage to maintain a constant current, while a voltage regulator regulates current to maintain a constant voltage.
⇥ Can LM317 be used as a current regulator for high-power LEDs?
Yes, but there are limits. The LM317 can regulate current for loads up to 1.5A, which is suitable for most high-power LEDs. The LM317 will need adequate heat sinking since it will dissipate power in the form of heat. If your current load is greater than 1A or you are concerned with efficiency, we recommend dedicated LED driver ICs or switching regulators.
⇥ Why use current regulators for LEDs instead of voltage regulators?
LEDs are current devices, meaning they require consistent current levels, as their voltage drop can change with temperature, as well as differences in manufacturing tolerances. Current regulators not only allow you to have consistent brightness and color, but also extend the LEDs' lifespan.
⇥ What is the difference between a current regulator and a current limiter?
Current regulators provide a constant current output regardless of the load, while current limiters are only capable of limiting the maximum current flow. Current regulators actively monitor and control the current regardless of load changes, while current limiters act as a "ceiling" and usually only turn on if the current tries to exceed a certain limit.
⇥ How do I choose between linear current regulators and switching current regulators?
Linear current regulators work best in applications such as low-power (< 5W) devices where low noise is a key factor and simplicity is desired. Switching current regulators should be used for use in low-efficiency (<10W) applications where minimizing wasted energy is paramount. Linear current regulators waste a portion of the input power, dissipating it as heat.
That’s it for this article! Hope you learned one thing or two.
Till Next time!
Try These Real-World Circuits to Understand Current Regulation
Get hands-on with practical circuits that show how current can be precisely controlled, limited, or stabilized using simple components like transistors and op-amps.
Simple Constant Current Generator using Transistor
In this tutorial we will find answers to these questions and we will also build and test a simple Constant current source circuit using transistor.
Overcurrent Protection using Op-Amp
In this project, we will build a simple over-current protection circuit using an op-amp which is very commonly used and can be easily adapted for your designs.
Design a Simple Constant Current Sink Circuit using Op-Amp
In this tutorial, we will learn how to build a voltage-controlled constant current sink circuit. A Voltage-controlled constant current sink circuit, as the name suggests controls the amount of current sunk through it based on the voltage applied.


