counter

Clocked SR Flip-Flop Clocked SR Flip Flop: Complete Guide with Circuit, Truth Table, and Working

The Clocked SR flip flop is one of the most fundamental sequential logic circuits in digital electronics. Unlike basic…

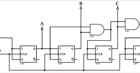
Synchronous Counter Synchronous CounterWhat is a Counter?

A counter is a device which can count any particular event on the basis of how many times the particular…

Asynchronous Counter Asynchronous Counter

An asynchronous counter (or ripple counter) is a sequential digital circuit in which the outputs of flip-flops are connected in series, so that…

2 Digit Object/Product Counter Circuit 2 Digit Object/Product Counter

Object counters or product counters are important applications used in industries, shopping malls, etc. They count objects…

Decimal Counter using 7 Segment Display 0-99 Counter using AVR Microcontroller

In this tutorial we are going to design a 0-99 counter by interfacing two seven segment displays to ATMEGA32A…