Thermal printer is often referred as receipt printer. It is widely used in restaurants, ATM, shops and many other places where receipts or bill is required. It is a cost-effective solution and very handy to use from the user’s side as well as from the developer’s side. A thermal printer uses a special printing process which uses thermochromic paper or thermal paper for printing. The printer head is heated at a certain temperature that when the thermal paper passes from the print head, the paper coating turns black in the areas where the printer head is heated.
In this tutorial, we will interface a thermal printer CSN A1 with widely used PIC microcontroller PIC16F877A. Here in this project, a thermal printer is connected across PIC16F877A and a tactile switch is used to start the printing. A notification LED is also used to notify the printing status. It will glow only when the printing activity is going on. Thermal printers can be interfaced with various microcontrollers. In the previous projects, we have interfaced Thermal printer with ESP32, Raspberry Pi , Arduino Uno.
Printer Specification and Connections
We are using CSN A1 Thermal Printer from Cashino, which is available easily and the price is not too high.

If we see the specification on its official website, we will see a table which provides the detailed specifications-

On the back side of the printer, we will see the following connection-

The TTL connector provides the Rx Tx connection to communicate with the microcontroller unit. We can also use the RS232 protocol to communicate with the printer. The power connector is for powering the printer and the button is used for printer testing purpose. When the printer is being powered, if we push the self-test button the printer, will print a sheet where specifications and sample lines will be printed. Here is the self-test sheet-

As we can see the printer use 9600 baud rate to communicate with the microcontroller unit. The printer can print ASCII characters. The communication is very easy, we can print anything by simply using UART, transmitting string or character.
The printer needs a 5V 2A power supply for heating the printer head. This is the drawback of the thermal printer as it takes huge load current during the printing process.
Prerequisites
To make the following project, we need the following things:-
- Breadboard
- Hook up wires
- PIC16F877A
- 2pcs 33pF ceramic disc capacitor
- 680R resistor
- Any color led
- Tactile switch
- 2pcs 4.7k resistors
- Thermal Printer CSN A1 with paper roll
- 5V 2A rated power supply unit.
Circuit Diagram and Explanation
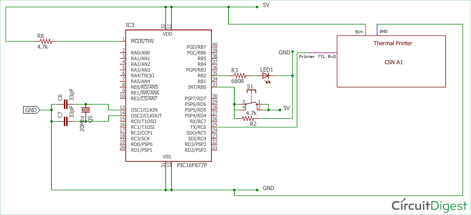
Schematic for controlling printer with PIC Microcontroller is given below:
Here we are using PIC16F877A as microcontroller unit. A 4.7k resistor is used to connect MCLR pin to the 5V power supply. We have also connected an external oscillator of 20 MHz with 33pF capacitors for the clock signal. A notification LED is connected across RB2 port with 680R led current limiting resistor. The Tactile switch is connected across RB0 pin when the button is pressed it will provide Logic High otherwise the pin will receive Logic low by the 4.7k resistor.
The printer CSN A1 is connected using the cross configuration, Microcontroller Transmit pin is connected with the printer’s Receive pin. The printer also connected with the 5V and GND supply.
We constructed the circuit in a breadboard and tested it.


Code Explanation
The code is pretty simple to understand. Complete code for interfacing Thermal Printer with PIC16F877A is given at the end of article. As always, we first need to set the configuration bits in the PIC microcontroller.
// PIC16F877A Configuration Bit Settings // 'C' source line config statements // CONFIG #pragma config FOSC = HS // Oscillator Selection bits (HS oscillator) #pragma config WDTE = OFF // Watchdog Timer Enable bit (WDT disabled) #pragma config PWRTE = OFF // Power-up Timer Enable bit (PWRT disabled) #pragma config BOREN = ON // Brown-out Reset Enable bit (BOR enabled) #pragma config LVP = OFF // Low-Voltage (Single-Supply) In-Circuit Serial Programming Enable bit (RB3/PGM pin has PGM function; low-voltage programming enabled) #pragma config CPD = OFF // Data EEPROM Memory Code Protection bit (Data EEPROM code protection off) #pragma config WRT = OFF // Flash Program Memory Write Enable bits (Write protection off; all program memory may be written to by EECON control) #pragma config CP = OFF // Flash Program Memory Code Protection bit (Code protection off)
After that, we defined system hardware related macros and used eusart1.h header file for eusart related hardware control. The UART is configured at 9600 Baud rate inside the header file.
#include <xc.h> #include "supporting_cfile\eusart1.h" /* * System hardware related macros */ #define _XTAL_FREQ 200000000 //Crystal Frequency, used in delay routine #define printer_sw PORTBbits.RB0 //this macro is for defining the printing switch #define notification_led PORTBbits.RB2 void system_init(void);
In the main function, we first checked the ‘button press’ and also used switch debounce tactics to eliminate the switch glitches. We have created a if statement for ‘button pressed’ condition. First the led will glow and the UART will print the strings. Custom lines can be generated inside the if statement and can be printed as a string.
void main(void) {
system_init();
while(1){
if(printer_sw == 1){ //switch is pressed
__delay_ms(50); // debounce delay
if (printer_sw == 1){ // switch is still pressed
notification_led = 1;
put_string("Hello! \n\r");//Print to Thermal printer
__delay_ms(50);
put_string("Thermal Printer Tutorial.\n\r");
__delay_ms(50);
put_string("Circuit Digest. \n\r");
__delay_ms(50);
put_string ("\n\r");
put_string ("\n\r");
put_string ("\n\r");
put_string ("---------------------------- \n \r");
put_string ("Thank You");
put_string ("\n\r");
put_string ("\n\r");
put_string ("\n\r");
notification_led = 0;
}
}
}
}
Complete Code and working Video is given below.
Complete Project Code
/*
* File: main.c
* Project: Thermal Printer CSN-A1 Interfacing with pic16F877A
* Author: Sourav Gupta.
* Created on 08 September 2018, 16:15
*/
// PIC16F877A Configuration Bit Settings
// 'C' source line config statements
// CONFIG
#pragma config FOSC = HS // Oscillator Selection bits (HS oscillator)
#pragma config WDTE = OFF // Watchdog Timer Enable bit (WDT disabled)
#pragma config PWRTE = OFF // Power-up Timer Enable bit (PWRT disabled)
#pragma config BOREN = ON // Brown-out Reset Enable bit (BOR enabled)
#pragma config LVP = OFF // Low-Voltage (Single-Supply) In-Circuit Serial Programming Enable bit (RB3/PGM pin has PGM function; low-voltage programming enabled)
#pragma config CPD = OFF // Data EEPROM Memory Code Protection bit (Data EEPROM code protection off)
#pragma config WRT = OFF // Flash Program Memory Write Enable bits (Write protection off; all program memory may be written to by EECON control)
#pragma config CP = OFF // Flash Program Memory Code Protection bit (Code protection off)
#include <xc.h>
#include "supporting_cfile\eusart1.h"
/*
* System hardware related macros
*/
#define _XTAL_FREQ 200000000 //Crystal Frequency, used in delay routine
#define printer_sw PORTBbits.RB0 //this macro is for defining the printing switch
#define notification_led PORTBbits.RB2
void system_init(void);
void main(void) {
system_init();
while(1){
if(printer_sw == 1){ //switch is pressed
__delay_ms(50); // debounce delay
if (printer_sw == 1){ // switch is still pressed
notification_led = 1;
put_string("Hello! \n\r");//Print to Thermal printer
__delay_ms(50);
put_string("Thermal Printer Tutorial.\n\r");
__delay_ms(50);
put_string("Circuit Digest. \n\r");
__delay_ms(50);
put_string ("\n\r");
put_string ("\n\r");
put_string ("\n\r");
put_string ("---------------------------- \n \r");
put_string ("Thank You");
put_string ("\n\r");
put_string ("\n\r");
put_string ("\n\r");
notification_led = 0;
}
}
}
}
void system_init(void){
TRISBbits.TRISB0 = 1; // Setting Printing Switch as input
TRISBbits.TRISB2 = 0;
notification_led = 0;
EUSART1_Initialize(); // This will initialise the Eusart
}

First of all thank you for detailed explanation.
Is it possible to share EUSART library (eusart1.h)