Drones rely on various sensors to maintain stable flight, especially when GPS is unavailable or unreliable. One important feature is position holding, where the drone stays in one place without drifting. This is crucial for indoor navigation, hovering, and precision landing. Optical flow sensors, like the PMW3901, help drones achieve this by tracking motion relative to the ground.
The PMW3901 is a small, low-power optical flow sensor that measures movement by analysing surface patterns. It is widely used in robotics, drones, and automation to estimate position changes without GPS. This makes it an excellent choice for applications requiring precise motion tracking. In this guide, we will explore the PMW3901 sensor, its specifications, and how to interface it with ESP32. You can also check out our other ESP32 Projects if you need more ideas for building projects using ESP32. If you are reading this article, you are probably also interested in drones, so check out esp32 based drone that can be programmed and controlled using Arduino and Python.
Table of Contents
- PMW3901 Optical Flow Sensor
- PMW3901 Resolution, Range, and Specifications
- PMW3901 Pinout
- Pimoroni PMW3901 Module Pinout
- PMW3901 Optical Flow Sensor Module Schematic Diagram
- Interfacing Connection Diagram
- Arduino Code for Viewing PMW3901 Frame Buffer
- PMW3901 Direction Indicator Example
- PMW3901 Arduino Programming
- GitHub Repository with Code and Circuit
PMW3901 Optical Flow Sensor

The PMW3901 is an optical flow sensor that detects surface movement using an integrated optical flow algorithm. It works similar to a computer mouse sensor, tracking relative motion by comparing image patterns captured by its tiny camera. The PMW3901 computes the flow internally and provides a difference in pixels between each frame. The sensor itself does not provide absolute position data but rather the rate of movement in X and Y directions.
PMW3901 Working
Here is the operation of a PMW3901 sensor in a flow chart format for easier understanding.

Key Features and Specifications
Sensor Type: Optical Flow Sensor
Operating Voltage:
VDD: 1.8 - 2.1V
VDDIO: 1.8 - 3.6V
Communication Interface: 4 Wire SPI @ 2MHz
Power consumption:
Run Mode: 9mA
Power Down Mode: 12μA
Max Motion Detection Speed: 7.4 rad/s
Field of View (FoV): ~42°
Detection Range: 80mm - 300mm (depends on surface texture)
Wide working range from 80 mm to infinity.
No lens focusing is required during the lens mounting process.
Motion data registers with 16-bit resolution
Motion detection Intruupt
The PMW3901 is commonly used in drones, robotic vacuum cleaners, and industrial motion tracking systems. Its small size and SPI communication make it easy to integrate into embedded projects, especially with microcontrollers like the ESP32.
PMW3901 Optical Flow Sensor Module Specifications
There are multiple breakout boards available for the PMW3901 sensor. Two popular modules are:
Pimoroni PMW3901 Module

Brand: Pimoroni
Voltage: 3-5V
Interface: SPI
Size: Compact, easy to mount
Pros: Built-in level shifter. Integrated LED light for low-light conditions.
Generic PMW3901 Module

Manufacturer: Generic
Voltage: 3.3V
Interface: SPI
Size: Similar to the Pimoroni module, but lacks onboard level shifting
Pros: Cheap and easily available from various sources. Additional reset pin.
Cons: No onboard level shifting, requires external level shifting when used with 5V systems
PMW3901 Module Pinout and Parts Marking
As we already mentioned, there are multiple PMW3901 modules from different manufacturers on the market. Even though all of them use the same sensor, there might be some differences between them, such as different pinouts, missing features, etc. Here we have created the pinouts and parts mating for two of the most popular PMW3901 modules.
Pimoroni PMW3901 Module Pinout

VCC - 3-5V Power Input.
CS - Chip Select.
SCK - SPI Clock.
MOSI - SPI Data In.
MISO - SPI Data Out.
INT - Interrupt Pin.
GND - Ground Connection.
The Pimoroni PMW3901 module has a total of seven pins. In that two are for power, in which the VCC pin can accept a wide range of voltage of 3- 5V. Then there are four pins dedicated to the SPI bus, and the remaining pin is for the motion interrupt.
Pimoroni PMW3901 Module Parts Marking

At the centre of the module, you can find the PMW3901 motion sensor, surrounded by other components. As you can see, the Pimoroni module features some extra components for additional features. There is a voltage regulator, which is responsible for creating the sensor's supply voltage from the input supply. Then there is the level shifting circuitry, which makes it easy for us to interface this module with a variety of microcontrollers, regardless of the logic level. Then there are two LEDs on board for low light conditions. The LEDs can be activated or deactivated via the appropriate registries in the PMW3901.
Genereic PMW3901 Module Pinout

VCC - 3.3V Power Input.
GND - Ground Connection.
MOSI - SPI Data In.
CLK - SPI Clock.
MISO - SPI Data Out.
CS - Chip Select.
RST - Reset Pin.
MOT - Interrupt Pin.
VRE - PMW3901 Internal Regulator Output.
Unlike the Pimoroni module, the generic PMW3901 module comes with two extra pins, which make the total number of pins nine. The first two pins are for the power input, which includes the VCC pin, which accepts 3.3V and the Ground pin. Then we have the 4 SPI pins followed by a reset pin. Then the pin marked as the MOT is the motion interrupt pin and the last pin marked as the VRE is tied to the internal voltage regulator of the module.
Genereic PMW3901 Module Parts Marking

As you can see, the generic PMW3901 module is physically a bit larger than the Pimoroni module, because of the additional pin and the choice of mounting hole placements. Even though it's larger in area, the number of components on the PCB is low compared to the previous module, because it lacks the level shifting circuitry, and it is also missing the additional LEDs for lighting. Apart from the PMW3901 sensor module, there is a low-dropout voltage regulator responsible for the 1.8V rail, along with all the bypass and filtering capacitors. There is also a power LED available on the board. The remaining pull-up resistors are there for the SPI and interrupt lines.
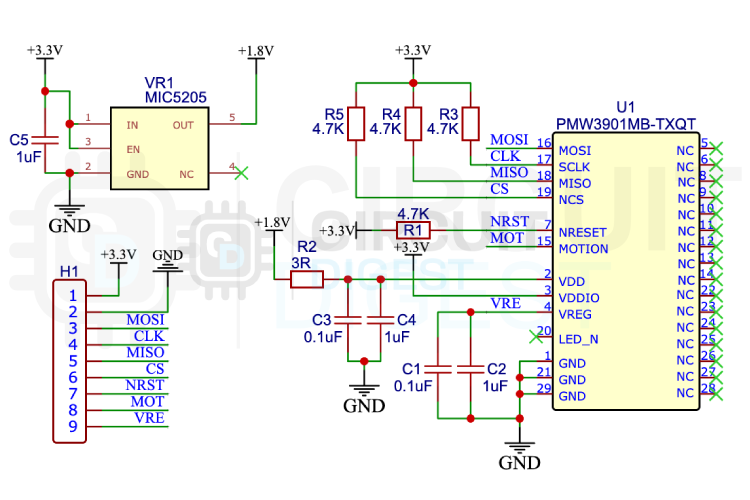
PMW3901 Optical Flow Sensor Module Schematic Diagram
As we are familiar with the module now, let's look at its PMW3901 schematics:

This schematic corresponds to the generic PMW3901 module we have discussed.
Interfacing Connection Diagram
To interface the PMW3901 sensor module with ESP32, we use SPI communication. Since we had the Pimoroni PWM3901 module, we have used that, but the connection is a standard SPI connection, and you can follow that with other PMW3901 modules as well. Below is the basic wiring connection:

To start with, we have connected the power supply to the module; for that we connected the VCC pin of the module to the 3.3V pin of the ESP32 and the GND pin to the GND. Next, connect the SCK to GPIO18, MISO to GPIO19, MOSI to GPIO23 and the CS pin to GPIO5. Here is how the connections actually look
Arduino Code for Viewing PMW3901 Frame Buffer
Now that we have successfully connected the PMW3901 motion sensor with the ESP32, let’s look at the code. To start with, make sure the ESP32 board manager is installed and the ESP32 dev module is selected as the board. Next, install the Bitcraze PMW3901 and the ESPAsyncWebServer libraries from the Arduino library manager and create a new sketch with the code given below. Make sure to change the WiFi SSID and password in the code and then compile the code, and upload it to the ESP32 board. Before checking the output let’s have a look at the code.
With this code, we will fetch the frame buffer data from the sensor and then display it on a webpage for easier viewing. Even though we normally don’t need the frame buffer, but rather just fetch the motion data, it would be much easier to understand its working with the frame buffer in sight. The output image is upscaled and given colour mapping for easier understanding.
#include <SPI.h>
#include <Bitcraze_PMW3901.h>
#include <WiFi.h>
#include <ESPAsyncWebServer.h>
// WiFi credentials
const char* ssid = "Your_WiFi_SSID";
const char* password = "Your_WiFi_Password";
// PMW3901 (CS pin on GPIO 5)
Bitcraze_PMW3901 flow(5);
// Web server on port 80
AsyncWebServer server(80);
// Frame buffer (35x35 = 1225 bytes)
char frame[35 * 35];At first, we have included all the necessary libraries, such as SPI and Bitcraze_PMW3901 libraries for the PMW3901 sensor and the WiFi and ESPAsyncWebServer for connectivity and creating the web server. Then we have created instances for the sensor and the web server, followed by creating a variable to hold the frame buffer data.
void setup() {
Serial.begin(115200);
// Initialize PMW3901
if (!flow.begin()) {
Serial.println("PMW3901 init failed"); while (1); // halt
}
flow.enableFrameBuffer();
Serial.println("PMW3901 frame buffer enabled");
// Connect to Wi-Fi
WiFi.begin(ssid, password);
WiFi.setSleep(false); // improves performance
while (WiFi.status() != WL_CONNECTED) {
delay(1000);
Serial.println("Connecting to WiFi...");
}
Serial.print("Connected. IP address: ");
Serial.println(WiFi.localIP());
// Serve HTML UI
server.on("/", HTTP_GET, [](AsyncWebServerRequest* request) {
String html = R"rawliteral(
<!DOCTYPE html>
<html>
<head>
<title>PMW3901 Frame Buffer</title>
<style>
canvas {
display: block;
margin: auto;
image-rendering: pixelated;
width: 350px;
height: 350px;
border: 1px solid black;
}
body {
font-family: sans-serif;
background: #111;
color: #fff;
text-align: center;
}
#fps {
margin: 10px;
font-size: 1.2em;
}
</style>
</head>
<body>
<h1>PMW3901 Frame Buffer</h1>
<div id="fps">FPS: 0</div>
<canvas id="frameBuffer" width="35" height="35"></canvas>
<script>
const canvas = document.getElementById('frameBuffer');
const ctx = canvas.getContext('2d');
const imageData = ctx.createImageData(35, 35);
// Ironhot pseudo-color palette (33 entries)
const ironhot = [
[0, 0, 0], [35, 0, 0], [64, 0, 0], [96, 0, 0], [128, 0, 0], [160, 0, 0],
[192, 0, 0], [224, 0, 0], [255, 0, 0], [255, 32, 0], [255, 64, 0],
[255, 96, 0], [255, 128, 0], [255, 160, 0], [255, 192, 0], [255, 224, 0],
[255, 255, 0], [224, 255, 32], [192, 255, 64], [160, 255, 96],
[128, 255, 128], [96, 255, 160], [64, 255, 192], [32, 255, 224],
[0, 255, 255], [0, 224, 255], [0, 192, 255], [0, 160, 255],
[0, 128, 255], [0, 96, 255], [0, 64, 255], [0, 32, 255], [0, 0, 255]
];
let lastTime = performance.now();
async function fetchFrameBuffer() {
try {
const response = await fetch('/data');
const buffer = await response.arrayBuffer();
const data = new Uint8Array(buffer);
for (let i = 0; i < data.length; i++) {
const val = data[i];
const colorIndex = Math.floor((val / 255) * (ironhot.length - 1));
const [r, g, b] = ironhot[colorIndex];
const index = i * 4;
imageData.data[index] = r;
imageData.data[index + 1] = g;
imageData.data[index + 2] = b;
imageData.data[index + 3] = 255;
}
ctx.putImageData(imageData, 0, 0);
const now = performance.now();
const fps = (1000 / (now - lastTime)).toFixed(1);
lastTime = now;
document.getElementById('fps').innerText = `FPS: ${fps}`;
requestAnimationFrame(fetchFrameBuffer);
} catch (err) {
console.error("Fetch error:", err);
setTimeout(fetchFrameBuffer, 100);
}
}
fetchFrameBuffer();
</script>
</body>
</html>
)rawliteral";
request->send(200, "text/html", html);
});
// Binary data response
server.on("/data", HTTP_GET, [](AsyncWebServerRequest* request) {
flow.readFrameBuffer(frame);
request->send_P(200, "application/octet-stream", (uint8_t*)frame, sizeof(frame));
});
server.begin();
}
void loop() {
// Nothing here
}Then, in the setup function, we have initialised the serial port for debugging and initialised the PMW3901 sensor right after that. If the PMW3901 initialisation fails the ESP32 will print a debug message and then will wait for a reset. Otherwise, the code will continue by enabling the frame buffer followed by WiFi connection. When the WiFi is connected successfully, the IP address of the ESP32 will be printed to the serial monitor, which can then be used to access the webpage where we can visualise the frame buffer from the sensor. Once the WiFi connection is successful, we will web server for serving the frame buffer visualisation webpage. As you can see, the HTML code for the webpage is embedded within the Arduino sketch. Once the server is started and the webpage is accessed through a web browser, the page will automatically trigger an HTTP GET request to fetch the data from ESP32. Since the web server task is running in the background, we don’t need any code in the loop function to prevent watchdog timer resets.
Now to view the visualised data, enter the IP address you got from the serial monitor into any web browser, and you can see the fame buffer data like shown below.
Keep in mind that the PMW3901 uses grayscale images, the colour palette is added by us for easier visualisation.
PMW3901 Direction Indicator Example
In this example, we will add an OLED display to our existing circuit and then display the direction of motion on the OLED. For that, follow the circuit diagram below and connect an OLED display to the circuit.

The connections to the PMW3901 optical flow sensor remain the same. The OLED display VCC is connected to the 3.3V line, GND to ground, SCL to IO22 and the SDA to IO21. Here is what the actual connection looks like:
ARDUINO Code for PMW3901 Direction Indicator
Apart from the already installed libraries, install Adafruit GFX and Adafruit SSD1306 libraries along with any necessary dependencies. Once done, create a new sketch with the code given below.
#include <Wire.h>
#include <Adafruit_GFX.h>
#include <Adafruit_SSD1306.h>
#include <SPI.h>
#include <Bitcraze_PMW3901.h>
// OLED Display setup
#define SCREEN_WIDTH 128
#define SCREEN_HEIGHT 64
Adafruit_SSD1306 display(SCREEN_WIDTH, SCREEN_HEIGHT, &Wire, -1);
// PMW3901 Sensor setup
#define CS_PIN 5 // Chip Select Pin for PMW3901
Bitcraze_PMW3901 flow(CS_PIN);
const unsigned char Start_icon [] PROGMEM = {
0x00, 0x00, 0x00, 0x00, 0x00, 0x00, 0x00, 0x00, 0x3f, 0xfc, 0x00, 0x00, 0x00, 0x01, 0xff, 0xff,
0x80, 0x00, 0x00, 0x07, 0xff, 0xff, 0xe0, 0x00, 0x00, 0x1f, 0xff, 0xff, 0xf8, 0x00, 0x00, 0x3f,
0xe0, 0x07, 0xfc, 0x00, 0x00, 0xff, 0x00, 0x00, 0xff, 0x00, 0x01, 0xfc, 0x00, 0x00, 0x3f, 0x80,
0x03, 0xf8, 0x00, 0x00, 0x1f, 0xc0, 0x03, 0xf0, 0x00, 0x00, 0x0f, 0xc0, 0x07, 0xe0, 0x00, 0x00,
0x07, 0xe0, 0x0f, 0xc0, 0x00, 0x00, 0x03, 0xf0, 0x0f, 0x80, 0x38, 0x00, 0x01, 0xf0, 0x1f, 0x00,
0xfc, 0x00, 0x00, 0xf8, 0x1f, 0x01, 0xff, 0x00, 0x00, 0x78, 0x3e, 0x01, 0xff, 0x80, 0x00, 0x7c,
0x3c, 0x01, 0xff, 0xe0, 0x00, 0x3c, 0x3c, 0x01, 0xef, 0xf0, 0x00, 0x3e, 0x7c, 0x01, 0xe3, 0xfc,
0x00, 0x3e, 0x78, 0x01, 0xe1, 0xfe, 0x00, 0x3e, 0x78, 0x01, 0xe0, 0x7f, 0x80, 0x1e, 0x78, 0x01,
0xe0, 0x3f, 0xc0, 0x1e, 0x78, 0x01, 0xe0, 0x0f, 0xc0, 0x1e, 0x78, 0x01, 0xe0, 0x07, 0xc0, 0x1e,
0x78, 0x01, 0xe0, 0x07, 0xc0, 0x1e, 0x78, 0x01, 0xe0, 0x0f, 0xc0, 0x1e, 0x78, 0x01, 0xe0, 0x3f,
0xc0, 0x1e, 0x78, 0x01, 0xe0, 0x7f, 0x80, 0x1e, 0x7c, 0x01, 0xe1, 0xfe, 0x00, 0x3e, 0x7c, 0x01,
0xe3, 0xfc, 0x00, 0x3e, 0x3c, 0x01, 0xef, 0xf0, 0x00, 0x3e, 0x3c, 0x01, 0xff, 0xe0, 0x00, 0x3c,
0x3e, 0x01, 0xff, 0x80, 0x00, 0x7c, 0x1f, 0x01, 0xff, 0x00, 0x00, 0x78, 0x1f, 0x00, 0xfc, 0x00,
0x00, 0xf8, 0x0f, 0x80, 0x30, 0x00, 0x01, 0xf0, 0x0f, 0xc0, 0x00, 0x00, 0x03, 0xf0, 0x07, 0xe0,
0x00, 0x00, 0x07, 0xe0, 0x03, 0xf0, 0x00, 0x00, 0x0f, 0xc0, 0x01, 0xf8, 0x00, 0x00, 0x1f, 0x80,
0x01, 0xfe, 0x00, 0x00, 0x7f, 0x80, 0x00, 0x7f, 0x80, 0x01, 0xfe, 0x00, 0x00, 0x3f, 0xf0, 0x0f,
0xfc, 0x00, 0x00, 0x1f, 0xff, 0xff, 0xf8, 0x00, 0x00, 0x07, 0xff, 0xff, 0xe0, 0x00, 0x00, 0x01,
0xff, 0xff, 0x80, 0x00, 0x00, 0x00, 0x3f, 0xfc, 0x00, 0x00, 0x00, 0x00, 0x00, 0x00, 0x00, 0x00
};
const unsigned char LEFT_arrow [] PROGMEM = {
0x00, 0x00, 0x00, 0x00, 0x00, 0x00, 0x00, 0x00, 0x00, 0x00, 0x00, 0x00, 0x00, 0x00, 0x00, 0x00,
0x00, 0x00, 0x00, 0x00, 0x00, 0x00, 0x00, 0x00, 0x00, 0x00, 0x00, 0x00, 0x00, 0x00, 0x00, 0x00,
0x00, 0x00, 0x00, 0x00, 0x00, 0x00, 0x40, 0x00, 0x00, 0x00, 0x00, 0x00, 0xc0, 0x00, 0x00, 0x00,
0x00, 0x01, 0xc0, 0x00, 0x00, 0x00, 0x00, 0x03, 0xc0, 0x00, 0x00, 0x00, 0x00, 0x07, 0xc0, 0x00,
0x00, 0x00, 0x00, 0x0f, 0xc0, 0x00, 0x00, 0x00, 0x00, 0x1f, 0xc0, 0x00, 0x00, 0x00, 0x00, 0x3f,
0xc0, 0x00, 0x00, 0x00, 0x00, 0x7f, 0xc0, 0x00, 0x00, 0x00, 0x00, 0xff, 0xc0, 0x00, 0x00, 0x00,
0x01, 0xff, 0xc0, 0x00, 0x00, 0x00, 0x03, 0xff, 0xc0, 0x00, 0x00, 0x00, 0x07, 0xff, 0xff, 0xff,
0xff, 0xff, 0x0f, 0xff, 0xff, 0xff, 0xff, 0xff, 0x1f, 0xff, 0xff, 0xff, 0xff, 0xff, 0x3f, 0xff,
0xff, 0xff, 0xff, 0xff, 0x7f, 0xff, 0xff, 0xff, 0xff, 0xff, 0xff, 0xff, 0xff, 0xff, 0xff, 0xff,
0xff, 0xff, 0xff, 0xff, 0xff, 0xff, 0xff, 0xff, 0xff, 0xff, 0xff, 0xff, 0x7f, 0xff, 0xff, 0xff,
0xff, 0xff, 0x3f, 0xff, 0xff, 0xff, 0xff, 0xff, 0x1f, 0xff, 0xff, 0xff, 0xff, 0xff, 0x0f, 0xff,
0xff, 0xff, 0xff, 0xff, 0x07, 0xff, 0xc0, 0x00, 0x00, 0x00, 0x03, 0xff, 0xc0, 0x00, 0x00, 0x00,
0x01, 0xff, 0xc0, 0x00, 0x00, 0x00, 0x00, 0xff, 0xc0, 0x00, 0x00, 0x00, 0x00, 0x7f, 0xc0, 0x00,
0x00, 0x00, 0x00, 0x3f, 0xc0, 0x00, 0x00, 0x00, 0x00, 0x0f, 0xc0, 0x00, 0x00, 0x00, 0x00, 0x07,
0xc0, 0x00, 0x00, 0x00, 0x00, 0x03, 0xc0, 0x00, 0x00, 0x00, 0x00, 0x01, 0xc0, 0x00, 0x00, 0x00,
0x00, 0x00, 0xc0, 0x00, 0x00, 0x00, 0x00, 0x00, 0x40, 0x00, 0x00, 0x00, 0x00, 0x00, 0x00, 0x00,
0x00, 0x00, 0x00, 0x00, 0x00, 0x00, 0x00, 0x00, 0x00, 0x00, 0x00, 0x00, 0x00, 0x00, 0x00, 0x00,
0x00, 0x00, 0x00, 0x00, 0x00, 0x00, 0x00, 0x00, 0x00, 0x00, 0x00, 0x00, 0x00, 0x00, 0x00, 0x00
};
const unsigned char UP_arrow [] PROGMEM = {
0x00, 0x00, 0x03, 0x80, 0x00, 0x00, 0x00, 0x00, 0x07, 0xc0, 0x00, 0x00, 0x00, 0x00, 0x0f, 0xe0,
0x00, 0x00, 0x00, 0x00, 0x1f, 0xf0, 0x00, 0x00, 0x00, 0x00, 0x3f, 0xf8, 0x00, 0x00, 0x00, 0x00,
0x7f, 0xfc, 0x00, 0x00, 0x00, 0x00, 0xff, 0xfe, 0x00, 0x00, 0x00, 0x01, 0xff, 0xff, 0x00, 0x00,
0x00, 0x03, 0xff, 0xff, 0x80, 0x00, 0x00, 0x03, 0xff, 0xff, 0xc0, 0x00, 0x00, 0x07, 0xff, 0xff,
0xe0, 0x00, 0x00, 0x0f, 0xff, 0xff, 0xf0, 0x00, 0x00, 0x1f, 0xff, 0xff, 0xf8, 0x00, 0x00, 0x3f,
0xff, 0xff, 0xfc, 0x00, 0x00, 0x7f, 0xff, 0xff, 0xfe, 0x00, 0x00, 0xff, 0xff, 0xff, 0xff, 0x00,
0x01, 0xff, 0xff, 0xff, 0xff, 0x80, 0x03, 0xff, 0xff, 0xff, 0xff, 0xc0, 0x00, 0x00, 0x3f, 0xfc,
0x00, 0x00, 0x00, 0x00, 0x3f, 0xfc, 0x00, 0x00, 0x00, 0x00, 0x3f, 0xfc, 0x00, 0x00, 0x00, 0x00,
0x3f, 0xfc, 0x00, 0x00, 0x00, 0x00, 0x3f, 0xfc, 0x00, 0x00, 0x00, 0x00, 0x3f, 0xfc, 0x00, 0x00,
0x00, 0x00, 0x3f, 0xfc, 0x00, 0x00, 0x00, 0x00, 0x3f, 0xfc, 0x00, 0x00, 0x00, 0x00, 0x3f, 0xfc,
0x00, 0x00, 0x00, 0x00, 0x3f, 0xfc, 0x00, 0x00, 0x00, 0x00, 0x3f, 0xfc, 0x00, 0x00, 0x00, 0x00,
0x3f, 0xfc, 0x00, 0x00, 0x00, 0x00, 0x3f, 0xfc, 0x00, 0x00, 0x00, 0x00, 0x3f, 0xfc, 0x00, 0x00,
0x00, 0x00, 0x3f, 0xfc, 0x00, 0x00, 0x00, 0x00, 0x3f, 0xfc, 0x00, 0x00, 0x00, 0x00, 0x3f, 0xfc,
0x00, 0x00, 0x00, 0x00, 0x3f, 0xfc, 0x00, 0x00, 0x00, 0x00, 0x3f, 0xfc, 0x00, 0x00, 0x00, 0x00,
0x3f, 0xfc, 0x00, 0x00, 0x00, 0x00, 0x3f, 0xfc, 0x00, 0x00, 0x00, 0x00, 0x3f, 0xfc, 0x00, 0x00,
0x00, 0x00, 0x3f, 0xfc, 0x00, 0x00, 0x00, 0x00, 0x3f, 0xfc, 0x00, 0x00, 0x00, 0x00, 0x3f, 0xfc,
0x00, 0x00, 0x00, 0x00, 0x3f, 0xfc, 0x00, 0x00, 0x00, 0x00, 0x3f, 0xfc, 0x00, 0x00, 0x00, 0x00,
0x3f, 0xfc, 0x00, 0x00, 0x00, 0x00, 0x3f, 0xfc, 0x00, 0x00, 0x00, 0x00, 0x3f, 0xfc, 0x00, 0x00
};
const unsigned char RIGHT_arrow [] PROGMEM = {
0x00, 0x00, 0x00, 0x00, 0x00, 0x00, 0x00, 0x00, 0x00, 0x00, 0x00, 0x00, 0x00, 0x00, 0x00, 0x00,
0x00, 0x00, 0x00, 0x00, 0x00, 0x00, 0x00, 0x00, 0x00, 0x00, 0x00, 0x00, 0x00, 0x00, 0x00, 0x00,
0x00, 0x00, 0x00, 0x00, 0x00, 0x00, 0x00, 0x02, 0x00, 0x00, 0x00, 0x00, 0x00, 0x03, 0x00, 0x00,
0x00, 0x00, 0x00, 0x03, 0x80, 0x00, 0x00, 0x00, 0x00, 0x03, 0xc0, 0x00, 0x00, 0x00, 0x00, 0x03,
0xe0, 0x00, 0x00, 0x00, 0x00, 0x03, 0xf0, 0x00, 0x00, 0x00, 0x00, 0x03, 0xfc, 0x00, 0x00, 0x00,
0x00, 0x03, 0xfe, 0x00, 0x00, 0x00, 0x00, 0x03, 0xff, 0x00, 0x00, 0x00, 0x00, 0x03, 0xff, 0x80,
0x00, 0x00, 0x00, 0x03, 0xff, 0xc0, 0x00, 0x00, 0x00, 0x03, 0xff, 0xe0, 0xff, 0xff, 0xff, 0xff,
0xff, 0xf0, 0xff, 0xff, 0xff, 0xff, 0xff, 0xf8, 0xff, 0xff, 0xff, 0xff, 0xff, 0xfc, 0xff, 0xff,
0xff, 0xff, 0xff, 0xfe, 0xff, 0xff, 0xff, 0xff, 0xff, 0xff, 0xff, 0xff, 0xff, 0xff, 0xff, 0xff,
0xff, 0xff, 0xff, 0xff, 0xff, 0xff, 0xff, 0xff, 0xff, 0xff, 0xff, 0xfe, 0xff, 0xff, 0xff, 0xff,
0xff, 0xfc, 0xff, 0xff, 0xff, 0xff, 0xff, 0xf8, 0xff, 0xff, 0xff, 0xff, 0xff, 0xf0, 0xff, 0xff,
0xff, 0xff, 0xff, 0xe0, 0x00, 0x00, 0x00, 0x03, 0xff, 0xc0, 0x00, 0x00, 0x00, 0x03, 0xff, 0x80,
0x00, 0x00, 0x00, 0x03, 0xff, 0x00, 0x00, 0x00, 0x00, 0x03, 0xfe, 0x00, 0x00, 0x00, 0x00, 0x03,
0xfc, 0x00, 0x00, 0x00, 0x00, 0x03, 0xf8, 0x00, 0x00, 0x00, 0x00, 0x03, 0xf0, 0x00, 0x00, 0x00,
0x00, 0x03, 0xe0, 0x00, 0x00, 0x00, 0x00, 0x03, 0xc0, 0x00, 0x00, 0x00, 0x00, 0x03, 0x80, 0x00,
0x00, 0x00, 0x00, 0x03, 0x00, 0x00, 0x00, 0x00, 0x00, 0x02, 0x00, 0x00, 0x00, 0x00, 0x00, 0x00,
0x00, 0x00, 0x00, 0x00, 0x00, 0x00, 0x00, 0x00, 0x00, 0x00, 0x00, 0x00, 0x00, 0x00, 0x00, 0x00,
0x00, 0x00, 0x00, 0x00, 0x00, 0x00, 0x00, 0x00, 0x00, 0x00, 0x00, 0x00, 0x00, 0x00, 0x00, 0x00
};
const unsigned char DOWN_arrow [] PROGMEM = {
0x00, 0x00, 0x3f, 0xfc, 0x00, 0x00, 0x00, 0x00, 0x3f, 0xfc, 0x00, 0x00, 0x00, 0x00, 0x3f, 0xfc,
0x00, 0x00, 0x00, 0x00, 0x3f, 0xfc, 0x00, 0x00, 0x00, 0x00, 0x3f, 0xfc, 0x00, 0x00, 0x00, 0x00,
0x3f, 0xfc, 0x00, 0x00, 0x00, 0x00, 0x3f, 0xfc, 0x00, 0x00, 0x00, 0x00, 0x3f, 0xfc, 0x00, 0x00,
0x00, 0x00, 0x3f, 0xfc, 0x00, 0x00, 0x00, 0x00, 0x3f, 0xfc, 0x00, 0x00, 0x00, 0x00, 0x3f, 0xfc,
0x00, 0x00, 0x00, 0x00, 0x3f, 0xfc, 0x00, 0x00, 0x00, 0x00, 0x3f, 0xfc, 0x00, 0x00, 0x00, 0x00,
0x3f, 0xfc, 0x00, 0x00, 0x00, 0x00, 0x3f, 0xfc, 0x00, 0x00, 0x00, 0x00, 0x3f, 0xfc, 0x00, 0x00,
0x00, 0x00, 0x3f, 0xfc, 0x00, 0x00, 0x00, 0x00, 0x3f, 0xfc, 0x00, 0x00, 0x00, 0x00, 0x3f, 0xfc,
0x00, 0x00, 0x00, 0x00, 0x3f, 0xfc, 0x00, 0x00, 0x00, 0x00, 0x3f, 0xfc, 0x00, 0x00, 0x00, 0x00,
0x3f, 0xfc, 0x00, 0x00, 0x00, 0x00, 0x3f, 0xfc, 0x00, 0x00, 0x00, 0x00, 0x3f, 0xfc, 0x00, 0x00,
0x00, 0x00, 0x3f, 0xfc, 0x00, 0x00, 0x00, 0x00, 0x3f, 0xfc, 0x00, 0x00, 0x00, 0x00, 0x3f, 0xfc,
0x00, 0x00, 0x00, 0x00, 0x3f, 0xfc, 0x00, 0x00, 0x00, 0x00, 0x3f, 0xfc, 0x00, 0x00, 0x00, 0x00,
0x3f, 0xfc, 0x00, 0x00, 0x03, 0xff, 0xff, 0xff, 0xff, 0xc0, 0x01, 0xff, 0xff, 0xff, 0xff, 0x80,
0x00, 0xff, 0xff, 0xff, 0xff, 0x00, 0x00, 0x7f, 0xff, 0xff, 0xfe, 0x00, 0x00, 0x3f, 0xff, 0xff,
0xfc, 0x00, 0x00, 0x1f, 0xff, 0xff, 0xf8, 0x00, 0x00, 0x0f, 0xff, 0xff, 0xf0, 0x00, 0x00, 0x07,
0xff, 0xff, 0xe0, 0x00, 0x00, 0x03, 0xff, 0xff, 0xc0, 0x00, 0x00, 0x01, 0xff, 0xff, 0x80, 0x00,
0x00, 0x00, 0xff, 0xff, 0x80, 0x00, 0x00, 0x00, 0x7f, 0xff, 0x00, 0x00, 0x00, 0x00, 0x3f, 0xfe,
0x00, 0x00, 0x00, 0x00, 0x1f, 0xfc, 0x00, 0x00, 0x00, 0x00, 0x0f, 0xf8, 0x00, 0x00, 0x00, 0x00,
0x07, 0xf0, 0x00, 0x00, 0x00, 0x00, 0x03, 0xe0, 0x00, 0x00, 0x00, 0x00, 0x01, 0xc0, 0x00, 0x00
};
// Arrow width & height
#define ARROW_WIDTH 48
#define ARROW_HEIGHT 48
// Store last movement direction
String lastMovement = "No Movement";
const unsigned char* lastArrow = nullptr;As always, we have included all the necessary header files in the code, followed by creating the display and PMW3901 instances. After that, you can see a number of arrays, which hold the direction arrow bitmap image data. Along with that, we have also declared some global variables for future use.
void updateDisplay() {
display.clearDisplay();
// Center the arrow
int x = (SCREEN_WIDTH - ARROW_WIDTH) / 2;
int y = (SCREEN_HEIGHT - ARROW_HEIGHT) / 2;
if (lastArrow) {
display.drawBitmap(40, 8, lastArrow, ARROW_WIDTH, ARROW_HEIGHT, WHITE);
}
display.display();
}
Then the updateDisplay function is responsible for displaying the appropriate direction icon depending on the icon name that is stored in the LastArrowb variable. When called, it will clear the display buffer, draw the icon to the centre of the buffer and then will push the display buffer to the actual display.
void setup() {
Serial.begin(115200);
// Initialize OLED
if (!display.begin(SSD1306_SWITCHCAPVCC, 0x3C)) {
Serial.println("SSD1306 allocation failed");
while (1);
}
// Initialize PMW3901
SPI.begin();
if (!flow.begin()) {
Serial.println("PMW3901 Initialization failed!");
display.clearDisplay();
display.setTextColor(WHITE);
display.setCursor(10, 25);
display.println("Sensor Fail!");
display.display();
while (1);
}
Serial.println("PMW3901 Initialized");
display.clearDisplay();
lastArrow = Start_icon;
updateDisplay();
}In the setup function, we have initialised the serial port for debug purposes followed by initialising the OLED display and the PMW3901 sensor. Once all the hardware is successfully initialised, it will display the play icon, indicating it is ready.
void loop() {
int16_t deltaX = 0, deltaY = 0;
// Read motion data
flow.readMotionCount(&deltaX, &deltaY); // Directly updates deltaX & deltaY
Serial.print("DX: "); Serial.print(deltaX);
Serial.print(" DY: "); Serial.println(deltaY);
// Ignore small movements
if (abs(deltaX) < 3 && abs(deltaY) < 3) {
return; // Do not update display if no new movement
}
// Detect only Up, Down, Left, Right
if (deltaX > 3 && abs(deltaY) < 3) {
lastMovement = "Right";
lastArrow = RIGHT_arrow;
} else if (deltaX < -3 && abs(deltaY) < 3) {
lastMovement = "Left";
lastArrow = LEFT_arrow;
} else if (deltaY > 3 && abs(deltaX) < 3) {
lastMovement = "UP";
lastArrow = UP_arrow;
} else if (deltaY < -3 && abs(deltaX) < 3) {
lastMovement = "Down";
lastArrow = DOWN_arrow;
} else {
return; // Ignore diagonal movements
}
updateDisplay(); // Update OLED only when movement occurs
}At last, in the loop function, we will continuously poll for the motion data from the PMW3901 module, and if a motion is detected, the value of the variable lastArrow is updated depending on the motion data received. After that, the updateDisplay function is called to update the display. This is then repeated continuously to display the direction of the motion.
GitHub Repository with Code and Circuit
The complete code for this PMW3901 Optical Flow Sensor interfacing with ESP32 tutorial can be found at the bottom of this page. Additionally, you can find the source code and other related materials in our GitHub repository linked below.
Complete Project Code
#include <Wire.h>
#include <Adafruit_GFX.h>
#include <Adafruit_SSD1306.h>
#include <SPI.h>
#include <Bitcraze_PMW3901.h>
// OLED Display setup
#define SCREEN_WIDTH 128
#define SCREEN_HEIGHT 64
Adafruit_SSD1306 display(SCREEN_WIDTH, SCREEN_HEIGHT, &Wire, -1);
// PMW3901 Sensor setup
#define CS_PIN 5 // Chip Select Pin for PMW3901
Bitcraze_PMW3901 flow(CS_PIN);
const unsigned char Start_icon [] PROGMEM = {
0x00, 0x00, 0x00, 0x00, 0x00, 0x00, 0x00, 0x00, 0x3f, 0xfc, 0x00, 0x00, 0x00, 0x01, 0xff, 0xff,
0x80, 0x00, 0x00, 0x07, 0xff, 0xff, 0xe0, 0x00, 0x00, 0x1f, 0xff, 0xff, 0xf8, 0x00, 0x00, 0x3f,
0xe0, 0x07, 0xfc, 0x00, 0x00, 0xff, 0x00, 0x00, 0xff, 0x00, 0x01, 0xfc, 0x00, 0x00, 0x3f, 0x80,
0x03, 0xf8, 0x00, 0x00, 0x1f, 0xc0, 0x03, 0xf0, 0x00, 0x00, 0x0f, 0xc0, 0x07, 0xe0, 0x00, 0x00,
0x07, 0xe0, 0x0f, 0xc0, 0x00, 0x00, 0x03, 0xf0, 0x0f, 0x80, 0x38, 0x00, 0x01, 0xf0, 0x1f, 0x00,
0xfc, 0x00, 0x00, 0xf8, 0x1f, 0x01, 0xff, 0x00, 0x00, 0x78, 0x3e, 0x01, 0xff, 0x80, 0x00, 0x7c,
0x3c, 0x01, 0xff, 0xe0, 0x00, 0x3c, 0x3c, 0x01, 0xef, 0xf0, 0x00, 0x3e, 0x7c, 0x01, 0xe3, 0xfc,
0x00, 0x3e, 0x78, 0x01, 0xe1, 0xfe, 0x00, 0x3e, 0x78, 0x01, 0xe0, 0x7f, 0x80, 0x1e, 0x78, 0x01,
0xe0, 0x3f, 0xc0, 0x1e, 0x78, 0x01, 0xe0, 0x0f, 0xc0, 0x1e, 0x78, 0x01, 0xe0, 0x07, 0xc0, 0x1e,
0x78, 0x01, 0xe0, 0x07, 0xc0, 0x1e, 0x78, 0x01, 0xe0, 0x0f, 0xc0, 0x1e, 0x78, 0x01, 0xe0, 0x3f,
0xc0, 0x1e, 0x78, 0x01, 0xe0, 0x7f, 0x80, 0x1e, 0x7c, 0x01, 0xe1, 0xfe, 0x00, 0x3e, 0x7c, 0x01,
0xe3, 0xfc, 0x00, 0x3e, 0x3c, 0x01, 0xef, 0xf0, 0x00, 0x3e, 0x3c, 0x01, 0xff, 0xe0, 0x00, 0x3c,
0x3e, 0x01, 0xff, 0x80, 0x00, 0x7c, 0x1f, 0x01, 0xff, 0x00, 0x00, 0x78, 0x1f, 0x00, 0xfc, 0x00,
0x00, 0xf8, 0x0f, 0x80, 0x30, 0x00, 0x01, 0xf0, 0x0f, 0xc0, 0x00, 0x00, 0x03, 0xf0, 0x07, 0xe0,
0x00, 0x00, 0x07, 0xe0, 0x03, 0xf0, 0x00, 0x00, 0x0f, 0xc0, 0x01, 0xf8, 0x00, 0x00, 0x1f, 0x80,
0x01, 0xfe, 0x00, 0x00, 0x7f, 0x80, 0x00, 0x7f, 0x80, 0x01, 0xfe, 0x00, 0x00, 0x3f, 0xf0, 0x0f,
0xfc, 0x00, 0x00, 0x1f, 0xff, 0xff, 0xf8, 0x00, 0x00, 0x07, 0xff, 0xff, 0xe0, 0x00, 0x00, 0x01,
0xff, 0xff, 0x80, 0x00, 0x00, 0x00, 0x3f, 0xfc, 0x00, 0x00, 0x00, 0x00, 0x00, 0x00, 0x00, 0x00
};
const unsigned char LEFT_arrow [] PROGMEM = {
0x00, 0x00, 0x00, 0x00, 0x00, 0x00, 0x00, 0x00, 0x00, 0x00, 0x00, 0x00, 0x00, 0x00, 0x00, 0x00,
0x00, 0x00, 0x00, 0x00, 0x00, 0x00, 0x00, 0x00, 0x00, 0x00, 0x00, 0x00, 0x00, 0x00, 0x00, 0x00,
0x00, 0x00, 0x00, 0x00, 0x00, 0x00, 0x40, 0x00, 0x00, 0x00, 0x00, 0x00, 0xc0, 0x00, 0x00, 0x00,
0x00, 0x01, 0xc0, 0x00, 0x00, 0x00, 0x00, 0x03, 0xc0, 0x00, 0x00, 0x00, 0x00, 0x07, 0xc0, 0x00,
0x00, 0x00, 0x00, 0x0f, 0xc0, 0x00, 0x00, 0x00, 0x00, 0x1f, 0xc0, 0x00, 0x00, 0x00, 0x00, 0x3f,
0xc0, 0x00, 0x00, 0x00, 0x00, 0x7f, 0xc0, 0x00, 0x00, 0x00, 0x00, 0xff, 0xc0, 0x00, 0x00, 0x00,
0x01, 0xff, 0xc0, 0x00, 0x00, 0x00, 0x03, 0xff, 0xc0, 0x00, 0x00, 0x00, 0x07, 0xff, 0xff, 0xff,
0xff, 0xff, 0x0f, 0xff, 0xff, 0xff, 0xff, 0xff, 0x1f, 0xff, 0xff, 0xff, 0xff, 0xff, 0x3f, 0xff,
0xff, 0xff, 0xff, 0xff, 0x7f, 0xff, 0xff, 0xff, 0xff, 0xff, 0xff, 0xff, 0xff, 0xff, 0xff, 0xff,
0xff, 0xff, 0xff, 0xff, 0xff, 0xff, 0xff, 0xff, 0xff, 0xff, 0xff, 0xff, 0x7f, 0xff, 0xff, 0xff,
0xff, 0xff, 0x3f, 0xff, 0xff, 0xff, 0xff, 0xff, 0x1f, 0xff, 0xff, 0xff, 0xff, 0xff, 0x0f, 0xff,
0xff, 0xff, 0xff, 0xff, 0x07, 0xff, 0xc0, 0x00, 0x00, 0x00, 0x03, 0xff, 0xc0, 0x00, 0x00, 0x00,
0x01, 0xff, 0xc0, 0x00, 0x00, 0x00, 0x00, 0xff, 0xc0, 0x00, 0x00, 0x00, 0x00, 0x7f, 0xc0, 0x00,
0x00, 0x00, 0x00, 0x3f, 0xc0, 0x00, 0x00, 0x00, 0x00, 0x0f, 0xc0, 0x00, 0x00, 0x00, 0x00, 0x07,
0xc0, 0x00, 0x00, 0x00, 0x00, 0x03, 0xc0, 0x00, 0x00, 0x00, 0x00, 0x01, 0xc0, 0x00, 0x00, 0x00,
0x00, 0x00, 0xc0, 0x00, 0x00, 0x00, 0x00, 0x00, 0x40, 0x00, 0x00, 0x00, 0x00, 0x00, 0x00, 0x00,
0x00, 0x00, 0x00, 0x00, 0x00, 0x00, 0x00, 0x00, 0x00, 0x00, 0x00, 0x00, 0x00, 0x00, 0x00, 0x00,
0x00, 0x00, 0x00, 0x00, 0x00, 0x00, 0x00, 0x00, 0x00, 0x00, 0x00, 0x00, 0x00, 0x00, 0x00, 0x00
};
const unsigned char UP_arrow [] PROGMEM = {
0x00, 0x00, 0x03, 0x80, 0x00, 0x00, 0x00, 0x00, 0x07, 0xc0, 0x00, 0x00, 0x00, 0x00, 0x0f, 0xe0,
0x00, 0x00, 0x00, 0x00, 0x1f, 0xf0, 0x00, 0x00, 0x00, 0x00, 0x3f, 0xf8, 0x00, 0x00, 0x00, 0x00,
0x7f, 0xfc, 0x00, 0x00, 0x00, 0x00, 0xff, 0xfe, 0x00, 0x00, 0x00, 0x01, 0xff, 0xff, 0x00, 0x00,
0x00, 0x03, 0xff, 0xff, 0x80, 0x00, 0x00, 0x03, 0xff, 0xff, 0xc0, 0x00, 0x00, 0x07, 0xff, 0xff,
0xe0, 0x00, 0x00, 0x0f, 0xff, 0xff, 0xf0, 0x00, 0x00, 0x1f, 0xff, 0xff, 0xf8, 0x00, 0x00, 0x3f,
0xff, 0xff, 0xfc, 0x00, 0x00, 0x7f, 0xff, 0xff, 0xfe, 0x00, 0x00, 0xff, 0xff, 0xff, 0xff, 0x00,
0x01, 0xff, 0xff, 0xff, 0xff, 0x80, 0x03, 0xff, 0xff, 0xff, 0xff, 0xc0, 0x00, 0x00, 0x3f, 0xfc,
0x00, 0x00, 0x00, 0x00, 0x3f, 0xfc, 0x00, 0x00, 0x00, 0x00, 0x3f, 0xfc, 0x00, 0x00, 0x00, 0x00,
0x3f, 0xfc, 0x00, 0x00, 0x00, 0x00, 0x3f, 0xfc, 0x00, 0x00, 0x00, 0x00, 0x3f, 0xfc, 0x00, 0x00,
0x00, 0x00, 0x3f, 0xfc, 0x00, 0x00, 0x00, 0x00, 0x3f, 0xfc, 0x00, 0x00, 0x00, 0x00, 0x3f, 0xfc,
0x00, 0x00, 0x00, 0x00, 0x3f, 0xfc, 0x00, 0x00, 0x00, 0x00, 0x3f, 0xfc, 0x00, 0x00, 0x00, 0x00,
0x3f, 0xfc, 0x00, 0x00, 0x00, 0x00, 0x3f, 0xfc, 0x00, 0x00, 0x00, 0x00, 0x3f, 0xfc, 0x00, 0x00,
0x00, 0x00, 0x3f, 0xfc, 0x00, 0x00, 0x00, 0x00, 0x3f, 0xfc, 0x00, 0x00, 0x00, 0x00, 0x3f, 0xfc,
0x00, 0x00, 0x00, 0x00, 0x3f, 0xfc, 0x00, 0x00, 0x00, 0x00, 0x3f, 0xfc, 0x00, 0x00, 0x00, 0x00,
0x3f, 0xfc, 0x00, 0x00, 0x00, 0x00, 0x3f, 0xfc, 0x00, 0x00, 0x00, 0x00, 0x3f, 0xfc, 0x00, 0x00,
0x00, 0x00, 0x3f, 0xfc, 0x00, 0x00, 0x00, 0x00, 0x3f, 0xfc, 0x00, 0x00, 0x00, 0x00, 0x3f, 0xfc,
0x00, 0x00, 0x00, 0x00, 0x3f, 0xfc, 0x00, 0x00, 0x00, 0x00, 0x3f, 0xfc, 0x00, 0x00, 0x00, 0x00,
0x3f, 0xfc, 0x00, 0x00, 0x00, 0x00, 0x3f, 0xfc, 0x00, 0x00, 0x00, 0x00, 0x3f, 0xfc, 0x00, 0x00
};
const unsigned char RIGHT_arrow [] PROGMEM = {
0x00, 0x00, 0x00, 0x00, 0x00, 0x00, 0x00, 0x00, 0x00, 0x00, 0x00, 0x00, 0x00, 0x00, 0x00, 0x00,
0x00, 0x00, 0x00, 0x00, 0x00, 0x00, 0x00, 0x00, 0x00, 0x00, 0x00, 0x00, 0x00, 0x00, 0x00, 0x00,
0x00, 0x00, 0x00, 0x00, 0x00, 0x00, 0x00, 0x02, 0x00, 0x00, 0x00, 0x00, 0x00, 0x03, 0x00, 0x00,
0x00, 0x00, 0x00, 0x03, 0x80, 0x00, 0x00, 0x00, 0x00, 0x03, 0xc0, 0x00, 0x00, 0x00, 0x00, 0x03,
0xe0, 0x00, 0x00, 0x00, 0x00, 0x03, 0xf0, 0x00, 0x00, 0x00, 0x00, 0x03, 0xfc, 0x00, 0x00, 0x00,
0x00, 0x03, 0xfe, 0x00, 0x00, 0x00, 0x00, 0x03, 0xff, 0x00, 0x00, 0x00, 0x00, 0x03, 0xff, 0x80,
0x00, 0x00, 0x00, 0x03, 0xff, 0xc0, 0x00, 0x00, 0x00, 0x03, 0xff, 0xe0, 0xff, 0xff, 0xff, 0xff,
0xff, 0xf0, 0xff, 0xff, 0xff, 0xff, 0xff, 0xf8, 0xff, 0xff, 0xff, 0xff, 0xff, 0xfc, 0xff, 0xff,
0xff, 0xff, 0xff, 0xfe, 0xff, 0xff, 0xff, 0xff, 0xff, 0xff, 0xff, 0xff, 0xff, 0xff, 0xff, 0xff,
0xff, 0xff, 0xff, 0xff, 0xff, 0xff, 0xff, 0xff, 0xff, 0xff, 0xff, 0xfe, 0xff, 0xff, 0xff, 0xff,
0xff, 0xfc, 0xff, 0xff, 0xff, 0xff, 0xff, 0xf8, 0xff, 0xff, 0xff, 0xff, 0xff, 0xf0, 0xff, 0xff,
0xff, 0xff, 0xff, 0xe0, 0x00, 0x00, 0x00, 0x03, 0xff, 0xc0, 0x00, 0x00, 0x00, 0x03, 0xff, 0x80,
0x00, 0x00, 0x00, 0x03, 0xff, 0x00, 0x00, 0x00, 0x00, 0x03, 0xfe, 0x00, 0x00, 0x00, 0x00, 0x03,
0xfc, 0x00, 0x00, 0x00, 0x00, 0x03, 0xf8, 0x00, 0x00, 0x00, 0x00, 0x03, 0xf0, 0x00, 0x00, 0x00,
0x00, 0x03, 0xe0, 0x00, 0x00, 0x00, 0x00, 0x03, 0xc0, 0x00, 0x00, 0x00, 0x00, 0x03, 0x80, 0x00,
0x00, 0x00, 0x00, 0x03, 0x00, 0x00, 0x00, 0x00, 0x00, 0x02, 0x00, 0x00, 0x00, 0x00, 0x00, 0x00,
0x00, 0x00, 0x00, 0x00, 0x00, 0x00, 0x00, 0x00, 0x00, 0x00, 0x00, 0x00, 0x00, 0x00, 0x00, 0x00,
0x00, 0x00, 0x00, 0x00, 0x00, 0x00, 0x00, 0x00, 0x00, 0x00, 0x00, 0x00, 0x00, 0x00, 0x00, 0x00
};
const unsigned char DOWN_arrow [] PROGMEM = {
0x00, 0x00, 0x3f, 0xfc, 0x00, 0x00, 0x00, 0x00, 0x3f, 0xfc, 0x00, 0x00, 0x00, 0x00, 0x3f, 0xfc,
0x00, 0x00, 0x00, 0x00, 0x3f, 0xfc, 0x00, 0x00, 0x00, 0x00, 0x3f, 0xfc, 0x00, 0x00, 0x00, 0x00,
0x3f, 0xfc, 0x00, 0x00, 0x00, 0x00, 0x3f, 0xfc, 0x00, 0x00, 0x00, 0x00, 0x3f, 0xfc, 0x00, 0x00,
0x00, 0x00, 0x3f, 0xfc, 0x00, 0x00, 0x00, 0x00, 0x3f, 0xfc, 0x00, 0x00, 0x00, 0x00, 0x3f, 0xfc,
0x00, 0x00, 0x00, 0x00, 0x3f, 0xfc, 0x00, 0x00, 0x00, 0x00, 0x3f, 0xfc, 0x00, 0x00, 0x00, 0x00,
0x3f, 0xfc, 0x00, 0x00, 0x00, 0x00, 0x3f, 0xfc, 0x00, 0x00, 0x00, 0x00, 0x3f, 0xfc, 0x00, 0x00,
0x00, 0x00, 0x3f, 0xfc, 0x00, 0x00, 0x00, 0x00, 0x3f, 0xfc, 0x00, 0x00, 0x00, 0x00, 0x3f, 0xfc,
0x00, 0x00, 0x00, 0x00, 0x3f, 0xfc, 0x00, 0x00, 0x00, 0x00, 0x3f, 0xfc, 0x00, 0x00, 0x00, 0x00,
0x3f, 0xfc, 0x00, 0x00, 0x00, 0x00, 0x3f, 0xfc, 0x00, 0x00, 0x00, 0x00, 0x3f, 0xfc, 0x00, 0x00,
0x00, 0x00, 0x3f, 0xfc, 0x00, 0x00, 0x00, 0x00, 0x3f, 0xfc, 0x00, 0x00, 0x00, 0x00, 0x3f, 0xfc,
0x00, 0x00, 0x00, 0x00, 0x3f, 0xfc, 0x00, 0x00, 0x00, 0x00, 0x3f, 0xfc, 0x00, 0x00, 0x00, 0x00,
0x3f, 0xfc, 0x00, 0x00, 0x03, 0xff, 0xff, 0xff, 0xff, 0xc0, 0x01, 0xff, 0xff, 0xff, 0xff, 0x80,
0x00, 0xff, 0xff, 0xff, 0xff, 0x00, 0x00, 0x7f, 0xff, 0xff, 0xfe, 0x00, 0x00, 0x3f, 0xff, 0xff,
0xfc, 0x00, 0x00, 0x1f, 0xff, 0xff, 0xf8, 0x00, 0x00, 0x0f, 0xff, 0xff, 0xf0, 0x00, 0x00, 0x07,
0xff, 0xff, 0xe0, 0x00, 0x00, 0x03, 0xff, 0xff, 0xc0, 0x00, 0x00, 0x01, 0xff, 0xff, 0x80, 0x00,
0x00, 0x00, 0xff, 0xff, 0x80, 0x00, 0x00, 0x00, 0x7f, 0xff, 0x00, 0x00, 0x00, 0x00, 0x3f, 0xfe,
0x00, 0x00, 0x00, 0x00, 0x1f, 0xfc, 0x00, 0x00, 0x00, 0x00, 0x0f, 0xf8, 0x00, 0x00, 0x00, 0x00,
0x07, 0xf0, 0x00, 0x00, 0x00, 0x00, 0x03, 0xe0, 0x00, 0x00, 0x00, 0x00, 0x01, 0xc0, 0x00, 0x00
};
// Arrow width & height
#define ARROW_WIDTH 48
#define ARROW_HEIGHT 48
// Store last movement direction
String lastMovement = "No Movement";
const unsigned char* lastArrow = nullptr;
void updateDisplay() {
display.clearDisplay();
// Center the arrow
int x = (SCREEN_WIDTH - ARROW_WIDTH) / 2;
int y = (SCREEN_HEIGHT - ARROW_HEIGHT) / 2;
if (lastArrow) {
display.drawBitmap(40, 8, lastArrow, ARROW_WIDTH, ARROW_HEIGHT, WHITE);
}
display.display();
}
void setup() {
Serial.begin(115200);
// Initialize OLED
if (!display.begin(SSD1306_SWITCHCAPVCC, 0x3C)) {
Serial.println("SSD1306 allocation failed");
while (1);
}
// Initialize PMW3901
SPI.begin();
if (!flow.begin()) {
Serial.println("PMW3901 Initialization failed!");
display.clearDisplay();
display.setTextColor(WHITE);
display.setCursor(10, 25);
display.println("Sensor Fail!");
display.display();
while (1);
}
Serial.println("PMW3901 Initialized");
display.clearDisplay();
lastArrow = Start_icon;
updateDisplay();
}
void loop() {
int16_t deltaX = 0, deltaY = 0;
// Read motion data
flow.readMotionCount(&deltaX, &deltaY); // Directly updates deltaX & deltaY
Serial.print("DX: "); Serial.print(deltaX);
Serial.print(" DY: "); Serial.println(deltaY);
// Ignore small movements
if (abs(deltaX) < 3 && abs(deltaY) < 3) {
return; // Do not update display if no new movement
}
// Detect only Up, Down, Left, Right
if (deltaX > 3 && abs(deltaY) < 3) {
lastMovement = "Right";
lastArrow = RIGHT_arrow;
} else if (deltaX < -3 && abs(deltaY) < 3) {
lastMovement = "Left";
lastArrow = LEFT_arrow;
} else if (deltaY > 3 && abs(deltaX) < 3) {
lastMovement = "UP";
lastArrow = UP_arrow;
} else if (deltaY < -3 && abs(deltaX) < 3) {
lastMovement = "Down";
lastArrow = DOWN_arrow;
} else {
return; // Ignore diagonal movements
}
updateDisplay(); // Update OLED only when movement occurs
}