Ever heard of Hugh Herr? He is a famous American rock climber who has shattered the limitations of his disabilities; he is a strong believer that technology could help disabled persons to live a normal life. In one of his TED talks, Herr said, “Humans are not disabled. A person can never be broken. Our built environment, our technologies are broken and disabled. We the people need not accept our limitations, but can transfer disability through technological Innovation”. These were not just words, but he lived his life by them. Today, he uses Prosthetic legs and claims to live to normal life. So yes, technology can indeed neutralise human disability; with this in mind, let us use some simple development boards and sensors to build an ultrasonic blind walking stick using Arduino that could perform more than just a stick for visually impaired persons.
Technology can undoubtedly eliminate human disability. This guide will teach you to build a smart blind stick using Arduino that extends way past a traditional walking stick for blind people. Our Arduino-based blind stick has been rigorously tested and contains a number of safety features for practical application.
This smart blind stick using Arduino project features an Ultrasonic sensor to sense distance from any obstacle, an LDR to sense lighting conditions and an RF remote using which the blind man could remotely locate his stick. All the feedback will be given to the blind man through a Buzzer. Of course, you can use a vibrator motor in place of a Buzzer and advance a lot more using your creativity. If you want a simple, easy-to-build version of this blindstick, you can also check out our Smart Blind Stick project Guide, where we have used only a nano board and an ultrasonic sensor without any RF modules.

Table of Contents
Materials Required:
- Arduino Nano (Any version will work)
- Ultrasonic Sensor HC-SR04
- LDR
- Buzzer and LED
- 7805
- 433MHz RF transmitter and receiver
- Resistors
- Capacitors
- Push button
- Perf board
- Soldering Kit
- 9V batteries
You can buy all the required components for this smart blind stick project from here.
Smart Blind Stick using Arduino Circuit Diagram:
This Arduino Smart Blind Stick Project requires two separate circuits. One is the main circuit, which will be mounted on the blind man’s stick. The other is a small remote RF transmitter circuit, which will be used to locate the main circuit. The main board’s circuit diagram to build a blind stick using an ultrasonic sensor is shown below:
Circuit Architecture Overview:
∗ Main Circuit: Arduino Nano + sensors + feedback systems
∗ Remote Circuit: Simple RF transmitter with push-button activation
∗ Power Management: Regulated 5V supply from 9V battery
∗ Communication: 433MHz RF link between circuits
As we can see, an Arduino Nano is used to control all the sensors, but you can also build this smart blind stick using Arduino Uno code, following the same pinouts and program. The complete board is powered by a 9V battery, which is regulated to +5V using a 7805 Voltage regulator. The Ultrasonic sensor is powered by 5V, and the trigger and Echo pin is connected to Arduino nano pins 3 and 2 as shown above. The LDR is connected with a resistor of value 10K to form a Potential divider, and the voltage difference is read by Arduino ADC pin A1. The ADC pin A0 is used to read the signal from the RF receiver. The output of the board is given by the Buzzer, which is connected to pin 12.
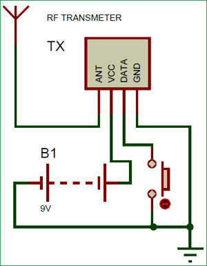
The RF remote circuit is shown below. Its working is also further explained.

I have used a small hack to make this RF remote control circuit work. Normally, while using this 433 MHz RF module requires an Encoder and Decoder or two MCUs to work, like in our previous RF Transmitter and Receiver circuit, we used the HT12D and HT12E decoder and encoder ICs, respectively. But, in our application, we just need the receiver to detect if the transmitter is sending some signals. So the Data pin of the transmitter is connected to Ground or Vcc of the supply.
The data pin of the receiver is passed through an RC filter and then given to the Arduino as shown below. Now, whenever the button is pressed, the Receiver outputs some constant ADC value repeatedly. This repetition cannot be observed when the button is not pressed. So we write the Arduino program to check for repeated values to detect if the button is pressed. So that is how a Blind person can track his stick. You can check here: how the RF transmitter and receiver work.
I have used a perf board to solder all the connections so that it remains intact with the stick. But you can also make them on a breadboard. These are the boards that I made for this smart blind stick using Arduino.


Smart Blind Stick using Arduino Uno Code
Once we are ready with our hardware, we can connect the Arduino to our Computer and start programming. The complete code used for this page can be found at the bottom of this page. You can upload it directly to your Arduino board. However, if you are curious to know how the code works, read further.
Like all programs, we start with void setup() to initialise the Input Output pins. In our program, the Buzzer and Trigger pins an Output devices, and the Echo pin is an Input device. We also initialise the serial monitor for debugging.
void setup()
{
Serial.begin(9600);
pinMode(Buzz,OUTPUT);
digitalWrite(Buzz,LOW);
pinMode(trigger, OUTPUT);
pinMode(echo, INPUT);
}Inside the main loop, we are reading all the sensors' data. We begin by reading the sensor data of the Ultrasonic sensor for distance, LDR for light intensity and the RF signal to check if the button is pressed. All this data is saved in a variable as shown below for future use.
calculate_distance(trigger,echo);
Signal = analogRead(Remote);
Intens = analogRead(Light);
We start by checking for the Remote signal. We use a variable called similar_count to check how many times the same values are being repeated from the RF receiver. This repetition will occur only when the button is pressed. So we trigger the remote-pressed alarm if the count exceeds a value of 100.
//Check if Remote is pressed
int temp = analogRead(Remote);
similar_count=0;
while (Signal==temp)
{
Signal = analogRead(Remote);
similar_count++;
}
//If remote pressed
if (similar_count<100)
{
Serial.print(similar_count); Serial.println("Remote Pressed");
digitalWrite(Buzz,HIGH);delay(3000);digitalWrite(Buzz,LOW);
}
You can also check it on the Serial Monitor on your computer:

Next, we check for the intensity of light around the blind man. If the LDR gives a value of less than 200, it is assumed to be very dark, and we give him the warning through the buzzer with a specific tone of delay of 200ms. If the intensity is very bright, that is more than 800, then we also give a warning with another tone. The alarm tone and intensity can be easily varied by changing the respective value in the code below.
//If very dark
if (Intens<200)
{
Serial.print(Intens); Serial.println("Bright Light");
digitalWrite(Buzz,HIGH);delay(200);digitalWrite(Buzz,LOW);delay(200);digitalWrite(Buzz,HIGH);delay(200);digitalWrite(Buzz,LOW);delay(200);
delay(500);
}
//If very bright
if (Intens>800)
{
Serial.print(Intens); Serial.println("Low Light");
digitalWrite(Buzz,HIGH);delay(500);digitalWrite(Buzz,LOW);delay(500);digitalWrite(Buzz,HIGH);delay(500);digitalWrite(Buzz,LOW);delay(500);
}
Finally, we start measuring the distance from any obstacle. There will be no alarm if the measured distance is more than 50cm. But, if it is less than 50cm, the alarm will start by beeping the buzzer. As the object gets closer to the buzzer, the beeping interval will also decrease. The closer the object is, the faster the buzzer will beep. This can be done by creating a delay that is proportional to the distance measured. Since the delay () in Arduino cannot accept variables, we have to use a for loop which loops based on the measured distance, as shown below.
if (dist<50)
{
Serial.print(dist); Serial.println("Object Alert");
digitalWrite(Buzz,HIGH);
for (int i=dist; i>0; i--)
delay(10);
digitalWrite(Buzz,LOW);
for (int i=dist; i>0; i--)
delay(10);
}The program can be easily adapted for your application by changing the value which we use to compare. You use the serial monitor to debug if a false alarm is triggered. If you have any problems, you can use the comment section below to post your questions.
Blind Stick using Arduino in Action:
Finally, it’s time to test our Arduino based blind stick project. Make sure the connections are done as per the Smart blind stick using the Arduino circuit diagram, and the program is successfully uploaded. Now, power both the circuits using a 9V battery, and you should start to see results. Move the Ultrasonic sensor closer to the object, and you will notice the Buzzer beeping, and this beeping frequency increases as the stick gets closer to the object. If the LDR is covered in dark or if there is too much light, the buzzer will beep. If everything is normal, the buzzer will not beep.
When you press the button on the remote, the buzzer will give a long beep. The complete working of this Smart Stick for the blind using Arduino is shown in the Video given at the end of this page. I also use a small stick to mount the complete assembly. You can use a larger one or an actual blind stick and put it in action.

If your buzzer is always beeping, it means the alarm is being falsely triggered. You can open the serial monitor to check for the parameters and check which is falling in critical and adjust that. As always, you can post your problem in the comment section to get help. Hope you understood the Smart blind stick using Arduino project and enjoyed building something.
Guide to Troubleshooting Circuits
- No buzzer sound produced; Check voltage supply performing at 5V, confirm connection at pin 12.
- Distance reading is inaccurate; Check that an adequate 5V supply is being supplied to the HC-SR04.
- RF remote not working; Confirm appropriate length of antenna (17.3cm), battery voltage is not drained.
- False alarms consistently trigger. Check the positioning of LDR, and check threshold values are correct in the code.
- Battery life is short; Check the efficiency of the 7805, check for shorts.
For information about how to assemble the circuit and recommendations for the PCB layout, consult our basic experiment in RF communication guide. In the next section, we will cover the complete Arduino programming for this smart blind stick along with the Arduino circuit diagram.
Frequently Asked Questions
⇥ What level of programming skills are required for the Arduino blind stick project?
Basic Arduino programming skills are required to complete this blind stick using Arduino project. The sample code includes comments and is ready to upload. If you want to change the code or customise it, having a basic understanding of variables, functions and delay timing will be helpful. Typically, a beginner would have 2-4 hours of learning time to develop the rudimentary skills to connect the circuits and code the Arduino.
⇥ Can I modify the Arduino code for different alert patterns?
Yes, the smart blind stick using Arduino Uno code can be fully customised. You can change the buzzer patterns by modifying the delay times, increasing/decreasing the sensitivity threshold for distance detection and moving object detection, and adding other features like voice alerts using a sound module. Given the modular structure of the code, you could incorporate features like data logging, GPS positioning, and smartphone connectivity using Bluetooth.
⇥ What is the duration of the battery life in the smart blind stick (with Arduino)?
Battery life of 8-12 hours with a standard 9V alkaline battery. The use of heavy buzzers and RF signals can limit the battery life. For longer operation, consider using Li-ion batteries with charging circuits.
⇥ What is the maximum detection range of obstacles in the Arduino blind stick?
400 cm (4m) maximum range with HC-SR04 obstacle detection sensor. A practical limit is recommended at a threshold of 50cm for sufficient reaction time. The detection range can be adjusted in the Arduino code.
⇥ Is the Arduino smart blind stick waterproof?
Not waterproof, just get an IP54+ rated enclosure for outdoor use. You need to seal up the sensor mounting and the two wires where they enter the enclosure using rubber gaskets.
⇥ Can I modify the Arduino code to change the alert patterns?
Sure, you can fully customise it. If you want different patterns for the buzzer, just change the delay values in the code. If you want to change the sensitivity, you can do that too. You can also add voice alerts, GPS, and/or Bluetooth because I set up modular code for it.
⇥ What are the troubleshooting steps if I keep getting false alarms in the Arduino blind stick?
There are several common reasons for this: 1) The sensor may be reflecting off the ground, 2) wrong LDR sensitivity, 3) power fluctuations, and 4) RF interference. Just use the Serial monitor to debug your readings and adjust the code threshold values.
⇥ What programming skills do I need for the Arduino blind stick project?
You need very basic Arduino knowledge - digital I/O, analog reading, if/else statements, and some loops. The code is all set to upload. If you are a beginner, you will need 2 to 4 hours to learn enough Arduino to get started.
Smart Blind Stick using Arduino GitHub Repository
Related Arduino Projects You’ll Want to Explore
Discover more hands-on Arduino projects that push the boundaries of ultrasonic sensing and smart automation. From a robot that follows your every move to a distance-measuring system and even a self-opening smart dustbin, these builds showcase how versatile and practical ultrasonic sensors can be in everyday applications.
Human Following Robot Using Arduino and Ultrasonic Sensor
In this project, we will build Human Following Robot using Arduino and Ultrasonic Sensor. This robot can track and follow a person autonomously, making them useful in various scenarios like assistance in crowded areas, navigation support, or even as companions.
Distance Measurement using Ultrasonic Sensor and Arduino
In this project we have used an Arduino and Ultrasonic Sensor to determine the distance of an obstacle from the sensor. Basic principal of ultrasonic distance measurement is based on ECHO.
Smart Dustbin using Arduino and Ultrasonic Sensor
In this project, we will make a smart dustbin using Arduino. This Arduino based Dustbin. If your hands are full of trash or junk and you're unable to open it manually this automatic dustbin can be used, as it opens automatically without touching.
Complete Project Code
/*
* Program for Blind Man Stick
* Code by B.Aswinth Raj
* Dated: 03-11-2017
*/
const int trigger = 3; //Trigger pin of 1st Sesnor
const int echo = 2; //Echo pin of 1st Sesnor
const int Buzz = 13; //Echo pin of 1st Sesnor
const int Remote = A0; //Echo pin of 1st Sesnor
const int Light = A1; //Echo pin of 1st Sesnor
long time_taken;
int dist;
int Signal;
int Intens;
int similar_count;
void setup() {
Serial.begin(9600);
pinMode(Buzz,OUTPUT);
digitalWrite(Buzz,LOW);
pinMode(trigger, OUTPUT);
pinMode(echo, INPUT);
}
/*###Function to calculate distance###*/
void calculate_distance(int trigger, int echo)
{
digitalWrite(trigger, LOW);
delayMicroseconds(2);
digitalWrite(trigger, HIGH);
delayMicroseconds(10);
digitalWrite(trigger, LOW);
time_taken = pulseIn(echo, HIGH);
dist= time_taken*0.034/2;
if (dist>300)
dist=300;
}
void loop() { //infinite loopy
calculate_distance(trigger,echo);
Signal = analogRead(Remote);
Intens = analogRead(Light);
//Check if Remote is pressed
int temp = analogRead(Remote);
similar_count=0;
while (Signal==temp)
{
Signal = analogRead(Remote);
similar_count++;
}
//If remote pressed
if (similar_count<100)
{
Serial.print(similar_count); Serial.println("Remote Pressed");
digitalWrite(Buzz,HIGH);delay(3000);digitalWrite(Buzz,LOW);
}
//If very dark
if (Intens<200)
{
Serial.print(Intens); Serial.println("Bright Light");
digitalWrite(Buzz,HIGH);delay(200);digitalWrite(Buzz,LOW);delay(200);digitalWrite(Buzz,HIGH);delay(200);
digitalWrite(Buzz,LOW);delay(200);
delay(500);
}
//If very bright
if (Intens>800)
{
Serial.print(Intens); Serial.println("Low Light");
digitalWrite(Buzz,HIGH);delay(500);digitalWrite(Buzz,LOW);delay(500);digitalWrite(Buzz,HIGH);delay(500);
digitalWrite(Buzz,LOW);delay(500);
}
if (dist<50)
{
Serial.print(dist); Serial.println("Object Alert");
digitalWrite(Buzz,HIGH);
for (int i=dist; i>0; i--)
delay(10);
digitalWrite(Buzz,LOW);
for (int i=dist; i>0; i--)
delay(10);
}
//Serial.print("dist=");
//Serial.println(dist);
//Serial.print("Similar_count=");
//Serial.println(similar_count);
//Serial.print("Intens=");
//Serial.println(Intens);
}
Comments
I was also having the same issue , did you resolve it somehow?
I have the same problem. Buzzer is beeping and serial monitor show " Remote pressed " even if I am doing nothing.
May someone help me?
Alter your code to remove remote option. Check if everything else is working. Then tweak your RC values to get the Remote working properly
Hi AISHA!
Thanks for your answer. I removed remote option and everyting is fine, it' s working properly. But now I would like to add remote control. Have you any suggestions to RC values? Thanks in advance for your help.
We removed the remote option but the problem is same .
It’s still beeping. Can you give the alter code.
Hi Areeba!
What is your problem? If You remove remote control option, everything - according to the diagram - work correctly. Just remember to change the code from D13 to D12 to which the buzzer is connected.
const int trigPin=3;
const int echoPin=2;
const int motorPin=7;
const int buzzerPin=12;
long time_taken;
int dist;
int Signal;
int Intens;
int similar_count;
void calculate_distance(int trigPin, int echoPin)
{
Serial.begin(9600);
digitalWrite(trigPin, LOW);
delayMicroseconds(2);
digitalWrite(trigPin, HIGH);
delayMicroseconds(10);
digitalWrite(trigPin, LOW);
time_taken = pulseIn(echoPin, HIGH);
dist= time_taken*0.034/2;
if (dist>300)
dist=300;
}
void setup()
{
pinMode(buzzerPin,OUTPUT);
pinMode(trigPin, OUTPUT);
pinMode(echoPin, INPUT);
pinMode(motorPin, OUTPUT);
digitalWrite(buzzerPin,LOW);
}
void loop()
{
calculate_distance(trigPin,echoPin);
if (dist<50)
{
Serial.print(dist); Serial.println("Object Alert");
digitalWrite(buzzerPin,HIGH);
for (int i=dist; i>0; i--)
delay(10);
digitalWrite(buzzerPin,LOW);
for (int i=dist; i>0; i--)
delay(10);
}
}
Changed from d13 to d12.I used this code in my arduino uno. Its still beeping.
What exact RC values has to be connected for proper working of remote. It is being detected continuously.
can u send me the codes without rf receiver
or the corrected code
pls send codes as soon as possible
Im facing the same problem the buzzer is beeping itself.. Have u figured out the problem?? If so please help me.
is this code really works
Yes it does, but you should change the trigger point values since it will change based on your hardware
I want codings about to give instructions to a blind person in such a way that it tells move right there is a object in front of you and take left there is a tree in front of you.And suggest name for that project.
Sir, sorry to disturb you but,the receiver and transmitter sections of this smart blind stick on which I'm working on made me to do this,as .. I'm done with proper dumping of code u mentioned in this page and all connection stuff but I'm getting output
What problem are you facing? What is your Serial monitor Outputing?
Sorry I'm not getting the output
does the code really works? i didn't get output.please help me i want the project to simulate b/c it is interesting work!!
Where can I find rf receiver in proteus ??? By which name ??
We want to use wifi in our project.whenever obstacle is found then it should be detected by circuit. when wifi chip recieves signals then phone should vibrate. can any one help please.....
heck! you got the output for the circuit using the code uploaded in this site, if so please help us
can we use a speaker of instead buzzer that speak the blind person to go whether left or right
I want all the components values (like resistor aridino ect... Plz any 1 helps me
Gourish the resistor values are mentioned in the circuit diagram above
How can we use speaker replace of buzzer or vibrator they can giva a instruction to a person.....
Just remove the buzzer and replace it with a vibrator. It will vibrate every time the buzzer made sound.
If you want to make pre-defined patterns in vibration you have to change the code, which is also very easy
Can anyone give the exact RC values for operation of remote.
You can either calculate the value of RC which is heptic or experiment your own. A value of 5.7k and 0.1uF would be a good value to start with
I make same project n it working properly bt a wanna add more function of detecting a water so which water sensor is suitable n I used for this plz suggest me
Sir,
The code is not working in my case can u plz help me out. I urgently need the project to be done
Can I use aurdiuno uno rather than the aurdiuno Nano if yes what changes have to done.
Why is the blind man using a remote-control to make buzzer sound in the receiver? I presume the receiver with the ultrasonic is hanging on his chest for example. What is the purpose of signaling by remote control?
Can't we use directly a 5V input ..instead of regulating the 9V to 5V???
My remote is not working please help me
Where we have to write the code ??
How is it working since it is not connected to pc or laptop ?
it is showing a1 is not declared in the scope
what changes i have to make
its urgent
Can anyone tell which circuit designing software I should use to draw and run the circuit please
You cannot simulate this circuit completely , here the software Proteus is used
am Livus from RWANDA
can anyone plz help me to make the code of remote control work because the buzzer is always beeping and the serial monitor display that the remote is pressed and similar_count value is always 0.
The code given here cannot support the circuit..overall it ws a bad experience referring to this.
Sir Aapne jase bataya h wase hi mane thik thik connection kare h par Aapka programme work nhi Kar rha h ultra sonic sensor or nano board bilkul thik h mane nano or ultra sonic sensor 2 pec manga rakhe h sir isme koi liabray to nhi add Karni padegi plz reply bsir
Hey Good Morning i just wanted to ask some question about the circuit could you please at least give a tutorial how did you solder the pins and to be specific could you please a tutorial make a full tutorial how did you created it. Please it's very urgent sorry to tell this but we cannot leave or were not going to graduate if we don't solve or created this robot thank you so much i hope you receive this.
sir, i want to ask why its always say 0object alert, even though i already put an object very very close to the ultrasonic sensor?? please reply sir, its urgent, thank you.
Through Arduino Uno implement same project with same code?
Hi aisha!
I am facing problem with the output on the serial monitor. it keeps on printing object alert. please help me solve this problem. thank you in advance
sir i have a problem on the output. it keep on displaying object alert even though i don't put any object below 50cm. and it doesn't also beep. please help me solve this problem sir. thank you
It is because the ultrasonic sensor is not working properly. Try using the serial monitor to check what values your us sensor is giving
Sketch uses 3914 bytes (12%) of program storage space. Maximum is 32256 bytes.
Global variables use 246 bytes (12%) of dynamic memory, leaving 1802 bytes for local variables. Maximum is 2048 bytes
Is this used for detecting living things also.. or if not wht type of sensor or any thing we can used for it..???
The sensor used here is ultrasonic sensor, it will detect ever obstacle including living beings
sir , i want to add google navigations or google maps to the smart blind stick is it possible to add .if it is can u help the code .
Where we connect the led with this circuit
i need help my buzzer is steel beeping
Hello sir can you help with the Remote Pressed Issue, Buzzer keeps beeping even if im doing nothing. Thanks
Open the serial monitor and check what actually makes the Buzzer to beep. If it is the RF Remote problem try disabling it in the program and check. I think is it better to use Encoder and Decoder on both sides of the RF modules to make it reliable
Hi is anyone can sned me the complete picture of the circuit? I am very new and I am confused why there is a capacitor in the circuit diagram while in the list of components is not. Please help me. I need this for my project. Thank you
I mean another way of wiring the circuit diagram that can be easily understood to a beginner like me. Thanks I really need your help asap.
Can we use aurdino uno instead of nano
const int trigPin=3;
const int echoPin=2;
const int motorPin=7;
const int buzzerPin=12;
long time_taken;
int dist;
int Signal;
int Intens;
int similar_count;
void calculate_distance(int trigPin, int echoPin)
{
Serial.begin(9600);
digitalWrite(trigPin, LOW);
delayMicroseconds(2);
digitalWrite(trigPin, HIGH);
delayMicroseconds(10);
digitalWrite(trigPin, LOW);
time_taken = pulseIn(echoPin, HIGH);
dist= time_taken*0.034/2;
if (dist>300)
dist=300;
}
void setup()
{
pinMode(buzzerPin,OUTPUT);
pinMode(trigPin, OUTPUT);
pinMode(echoPin, INPUT);
pinMode(motorPin, OUTPUT);
digitalWrite(buzzerPin,LOW);
}
void loop()
{
calculate_distance(trigPin,echoPin);
if (dist<50)
{
Serial.print(dist); Serial.println("Object Alert");
digitalWrite(buzzerPin,HIGH);
for (int i=dist; i>0; i--)
delay(10);
digitalWrite(buzzerPin,LOW);
for (int i=dist; i>0; i--)
delay(10);
}
}
I used this code in my arduino uno. The buzzer is still beeping. What should i do?
What is the purpose of buzzer beep for very bright ldr detection. I understand low light intensity to warn of night .
though to s blind man both affect nothing . As he can't see.




the buzzer is always beeping and the serial monitor is like that
object alert
remote pressed
bright light
and its keep like this. what's the problem can you help me please?
and i am using an UNO arduino