Almost every electronic hobbyist must have faced a scenario where he or she must measure the frequency of a signal generated by a clock or a counter, or a timer. We can use an oscilloscope to do the job, but not all of us can afford an oscilloscope. We can buy equipment for measuring the frequency, but all these devices are costly and are not for everyone. With that in mind, we are going to design a simple yet efficient Frequency Counter using Arduino Uno and a Schmitt trigger gate.
This Arduino Frequency Counter is cost-effective and can be easily constructed. We will use an Arduino Uno to measure the frequency of the signal. UNO is the heart of the project here.
To test the Frequency Meter, we are going to make a dummy signal generator. This frequency counter circuit and signal generator will be made using a 555 timer chip. The timer circuit generates a square wave, which will be provided to UNO for testing.
With everything in place, we will have an Arduino Frequency meter and a square wave generator. Arduino can also be used to generate other kinds of waveforms, like sine waves, saw tooth waves, etc.
Table of Contents
What is a Frequency Counter?
A frequency counter is an electronic device that determines the number of oscillations (or pulses) in a periodic signal per second and displays that in Hertz (Hz). While professional frequency counters can be costly, costing several hundred dollars, this simple DIY Arduino frequency counter accomplishes this all for a fraction of the price, with frequencies up to 1 MHz.
How Does a Frequency Counter Work?
The frequency counter is pretty simple to use. It counts the number of cycles of a signal over a specific time duration (typically 1 second). Inside the Arduino code, the pulseIn() function measures the duration of the HIGH and LOW pulses. Adding the HIGH and LOW durations gives the total period of the cycle. The frequency can then be calculated as the reciprocal of the total period (Frequency = 1/Period).
Required Components for Arduino Frequency Counter
The following components are required to build this frequency meter using Arduino:
- 555 timer IC and 74LS14 Schmitt trigger gate or NOT gate.
- 1K Ω resistor(2 pieces), 100Ω resistor
- 100nF capacitor (2 pieces), 1000µF capacitor
- 16*2 LCD,
- 47KΩ pot,
- Breadboard and some connectors.
For an Arduino Nano frequency counter variation, you can substitute Arduino Uno with Arduino Nano for a more compact design with identical functionality. Both boards use the ATmega328P microcontroller and support the same Arduino frequency counter code.
Arduino Frequency Counter Circuit Diagram
The circuit diagram of the Frequency Measurement using Arduino is shown in the figure below. The circuit is simple; an LCD is interfaced with an Arduino to display the measured frequency of the signal. ‘Wave Input’ is going to the Signal Generator Circuit, from which we are feeding a signal to the Arduino. A Schmitt trigger gate (IC 74LS14) is used to ensure that only a rectangular wave is fed to the Arduino. For filtering the noise, we have added a couple of capacitors across the power. This Frequency Meter can measure frequencies up to 1 MHz.The frequency counter circuit design integrates three main subsystems: the Arduino Uno microcontroller for processing, a 16×2 LCD display for output, and a signal conditioning stage using the 74LS14 Schmitt trigger.
The signal generator circuit and the Schmitt trigger have been explained below.
Key Circuit Features:
- Input Stage: The wave input is linked to pin 1 of the 74LS14 Schmitt trigger to condition the signal accurately before it feeds into pin 8 of the Arduino
- Signal Conditioning: The Schmitt trigger transforms the waveforms (sine, triangle, sawtooth) into clean square pulses, which can then be used as digital input for the Arduino
- Noise Removal: To prevent high-frequency electrical noise and voltage spikes from entering the circuit, two 100nF capacitors were placed in parallel with the VCC and GND rails
- Frequency Measurement Range: It is capable of accurately measuring signals as low as 1 H,z and the upper limit goes up to 1 MHz (1,000,000 Hz)
- Display Interface: The display will operate on a standard Arduino LCD interfacing in 4-bit mode for showing frequency along with units (Hz/KHz)
- Power Supply: To ensure that the 5V power supply is continuously filtered and therefore stable for measurement, a 1000µF electrolytic capacitor is used for this purpose.
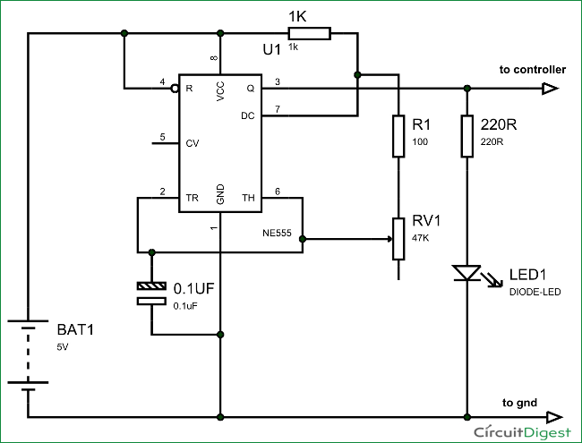
Building the 555 Timer Signal Generator Circuit

First of all, we will talk about the 555 IC-based square wave generator, or should I say 555 Astable Multivibrator. This circuit is necessary because, with the Frequency Meter in place, we must have a signal whose frequency is known to us. Without that signal, we will never be able to tell the working of the Frequency Meter works. If we have a square wave of known frequency, we can use that signal to test the Arduino Uno Frequency Meter, and we can tweak it for adjustments for accuracy, in case of any deviations. The picture of the Signal Generator using the 555 Timer IC is given below:
Understanding the 555 Timer Astable Configuration

Typical circuit of 555 in Astable mode is given below, from which we have derived the above given Signal Generator Circuit.

Calculating Output Frequency
The output signal frequency depends on the RA, RB resistors and the capacitor C. The equation is given as, The frequency counter Arduino project uses this predictable relationship to generate known test frequencies:
Frequency (F) = 1/ (Time period) = 1.44/ ((RA+RB*2)*C).
| Component | Value | Resulting Frequency |
|---|---|---|
| RA | 1kΩ | ≈ 480 Hz |
| RB (Potentiometer) | 47kΩ (variable) | |
| C | 100nF (0.1µF) |
Here, RA and RB are resistance values, and C is the capacitance value. By putting the resistance and capacitance values in the above equation, we get the frequency of the output square wave. This variable Arduino frequency generator makes it easy to test your frequency counter across different ranges.
One can see that RB of the above diagram is replaced by a pot in the Signal Generator Circuit; this is done so that we can get a variable frequency square wave at the output for better testing. For simplicity, one can replace the pot with a simple resistor.
Understanding the Schmitt Trigger Gate (74LS14)
We know that all the testing signals are square or rectangular waves. We have triangular waves, tooth waves, sine waves and so on. With the UNO being able to detect only the square or rectangular waves, we need a device which could alter any signals to rectangular waves; thus, we use a Schmitt Trigger Gate becomes essential in our frequency counter circuit. A Schmitt trigger gate is a digital logic gate designed for arithmetic and logical operations.
What is a Schmitt Trigger?
A Schmitt trigger is a comparator circuit with hysteresis that converts analog signals of any shape into clean digital square waves. This gate provides an output based on the input voltage level. A Schmitt Trigger has a THRESHOLD voltage level. When the INPUT signal applied to the gate has a voltage level higher than the THRESHOLD of the logic gate, the OUTPUT goes HIGH. If the INPUT voltage signal level is lower than THRESHOLD, the OUTPUT of the gate will be LOW. We don’t usually get a Schmitt trigger separately; we always have a NOT gate following the Schmitt trigger. Schmitt Trigger working is explained here: Schmitt Trigger Gate. The 74LS14 IC contains six independent Schmitt trigger inverters, each with two threshold voltage levels:
» Upper Threshold (VT+): When input voltage rises above ~1.7V, output switches LOW
» Lower Threshold (VT-): When input voltage falls below ~0.9V, output switches HIGH
» Hysteresis: The gap between thresholds (~0.8V) prevents false triggering from noise
» Inversion: Output is inverted relative to input (HIGH input → LOW output)
74LS14 IC Pinout Configuration
We are going to use the 74LS14 chip, this chip has 6 Schmitt Trigger gates in it. These SIX gates are connected internally as shown in the figure below. For this frequency meter using Arduino, we only use one gate (typically 1A/1Y), but the remaining gates are available for future expansion or other projects.

The Truth Table of the Inverted Schmitt Trigger gate is shown in the figure below. With this, we have to program the UNO to invert the positive and negative time periods at its terminals.
Schmitt Trigger Truth Table and Operation

Now we will feed any type of signal to the ST gate, we will have a rectangular wave of inverted time periods at the output, and we will feed this signal to UNO. Since the 74LS14 inverts the signal, the Arduino frequency counter code must account for this inversion.
Arduino Frequency Counter Code Explanation:
The code for this frequency measurement using Arduino is quite simple and easily understandable. The Arduino frequency counter code uses the built-in pulseIn function, which is mainly responsible for measuring the frequency. The Uno has a special function, pulseIn, which enables us to determine the positive state duration or negative state duration of a particular rectangular wave:
Htime = pulseIn(8,HIGH);
Ltime = pulseIn(8, LOW);The given function measures the time for which a High or Low level is present at PIN8 of the Uno. So in a single cycle of a wave, we will have the duration for the positive and negative levels in microseconds. The pulseIn function measures the time in microseconds. In a given signal, we have a high time = 10ms and a low time = 30ms (with frequency 25 HZ). So 30000 will be stored in Ltime integer and 10000 in Htime. When we add them together, we will have the Cycle Duration, and by inverting it, we will have the Frequency.
Technical Summary and GitHub Repository
This Arduino frequency counter project demonstrates practical applications of digital signal processing, microcontroller programming, and precision timing measurement. The complete Arduino frequency counter code, including enhanced features, calibration routines, and documentation, is available. Many open-source implementations can be found by searching "Arduino frequency counter GitHub" with additional features.
Building and Testing Your Arduino Frequency Counter
∗ Preparation of components: Use a multimeter to ensure that all parts listed in the previous table are accounted for and in roughly the right range.
∗ Building the Signal Generator: First, you should build the 555 timer circuit on a breadboard to check the output using an LED, before you make this permanent.
∗ Install Schmitt Trigger: Incidentally, the IC 74LS14 should be positioned the right way the second time; the right pin orientation should be easily identified by the notch or the dot marking the position of pin 1.
∗ Wire the Arduino: The LCD display should be wired according to the standard 4-bit interface pinout (if you are unsure, check the Arduino LCD interfacing tutorial for clarification).
∗ Place the power filtering: Place the two 100nF caps near the power pins of the IC you wired in above, and place the 1000µF cap where you have the main power entry.
∗ Uploading the code: Use the USB connection to upload the Arduino frequency counter code and verify that it compiles properly.
∗ Use a known frequency: Turn the potentiometer on the 555 timer and check the LCD reading versus the calculated frequency.
∗ Adjust if it does not match up: If you know for certain that the timing constants you have are accurate and your measurements do not align accurately with your known test signals, then you will need to adjust the timing constants in the software to match those measurements.
Troubleshooting Common Issues
| Problem | Possible Cause | Solution |
| LCD shows no display | Wrong connections or contrast setting | Check wiring; adjust 47kΩ potentiometer for contrast |
| "No Signal" displayed | Signal not reaching Arduino pin 8 | Verify 555 timer output; check Schmitt trigger connections |
| Erratic frequency readings | Electrical noise or poor filtering | Ensure 100nF capacitors are installed; use shorter wires |
| Frequency 50% off actual | Schmitt trigger inversion not handled | Verify code measures BOTH high and low periods |
| Readings unstable at high frequency | Approaching 1 MHz measurement limit | Add averaging; reduce update rate in code |
| Arduino doesn't start | Power supply issue or short circuit | Check all connections; verify 5V supply voltage |
Frequently Asked Questions on Frequency Counter Arduino
⇥ 1. What is the accuracy of this Arduino-based frequency counter compared to commercial devices?
Based on the demonstration, this frequency meter can achieve an accuracy of ±0.1% from 10 Hz to 100 kHz, which is acceptable for most hobby purposes. Commercial frequency counters can achieve accuracies as great as ±0.001% using GPS-disciplined oscillators. The Arduino-based project described here provides good cost-performance value for simple electronics, testing circuits, or educational purposes.
⇥ 2. What type of signals can I measure with this Arduino project frequency counter?
This frequency counter measures square, sine, triangle, sawtooth, and pulse signals. The Schmitt trigger will convert all these waveforms into rectangular waves. Outside signals will need to be 0.5V to 5V amplitude. To measure signals with more than 5V voltage, a voltage divider circuit will be needed to keep the Arduino safe.
⇥ 3. What causes the fluctuations in the frequency reading on my LCD?
A fluctuation in the range of 1-2 Hz is acceptable because there will always be some variance in the measurement time, and the signal will always have a little noise. On the contrary, larger fluctuations are an indicator of insufficient power supply filtering, absence of bypass caps, or bad connections. In such a case, you can either add some averaging to your code by taking 5-10 samples, or you can check the 100nF capacitor once again for stable readings.
⇥ 4. Is it possible to use this Arduino frequency generator circuit to generate a variation in frequency?
Yes, the 555 timer configuration includes a 47kΩ potentiometer for variable frequency adjustment from low to high values continuously. Turn the potentiometer varying clockwise or counterclockwise to increase or decrease the output frequency over a broad spectrum for testing, or frequencies can be fixed by determining resistor values using the formula F = 1.44/((RA + 2×RB) × C) and using fixed value resistors instead of the potentiometer.
⇥ 5. Where do I get the original Arduino frequency counter code and circuit files?
The entire source code is below, along with some of the explanations associated with it pulseIn() function. I would try searching the web "Arduino frequency counter GitHub" for publicly available versions that may have added features like data logging, displays with OLED or measuring duty cycle. There are a lot of those variations that adapt this simple code and optimise it for a specific need.
⇥ 6. What is pulseIn() and how does it work with frequency counting?
The pulseIn() function is Arduino's built-in timer, which counts how long a digital pin stays HIGH or LOW to the microsecond. We can take one complete cycle (HIGH time + LOW time) to calculate the period, which is frequency equal to one over period F=1/T, thus providing a very accurate frequency calculation without an external counter.
⇥ 7. What are the ways to enhance the frequency counter's precision that uses Arduino?
The main factors for the improvement are: using an accurate crystal oscillator and performing the measurement averaging over several cycles. You can also add an external precision 16 MHz TCXO crystal. Calibration with reference frequencies is also necessary. A proper power supply with stable voltage is very important so that the filtering is done correctly. A frequency meter using Arduino is advisable to maintain short connections in order not to have noise pickup.
Conclusion
This extensive manual has revealed the process of constructing an affordable, fully operational Arduino frequency counter, which is able to measure signals of up to 1 MHz using the least expensive and most common components. The pulseIn() function of the Arduino, the Schmitt trigger signal conditioning, and the good circuit design altogether make the Arduino frequency meter reliable and thus even suitable for the use of electronics hobbyists, students, and makers.
Regardless of whether you are constructing an Arduino Nano frequency counter for portable applications or a bench-top version with an Arduino Uno, this project will give you hands-on experience in digital signal processing, microcontroller programming, and electronics. By following this guide and knowing the fundamentals of frequency counter circuits, you have acquired skills that are valuable and applicable to many other Arduino projects. The Arduino frequency counter code is the root of more sophisticated timing and measurement applications. Get started with your frequency counter today and open up new opportunities in your electronics exploration!
Complete code, circuit files, and demonstration video for this Frequency Meter using Arduino are provided
Hands-on Counter Projects Featuring Asynchronous, Synchronous, and 8051 Frequency Counters.
This project explores various digital counter designs, including asynchronous and synchronous types, along with an 8051-based frequency counter. It demonstrates practical implementation and comparison of counting techniques in both logic circuits and microcontroller applications.
8051 Microcontroller-based Frequency Counter
In this project, we are going to count the number of pulses entering Port 3.5 of the 8051 microcontroller and display it on a 16*2 LCD display. So basically, we have to measure the frequency of the signal at Port 3.5 of the 8051.
In a digital logic system or computers, this counter can count and store the number of times any particular event or process has occurred, depending on a clock signal.
An asynchronous counter (or ripple counter) is a sequential digital circuit in which the outputs of flip-flops are connected in series, so that the output of one flip-flop serves as the clock input to the next stage
Complete Project Code
#include <LiquidCrystal.h>
LiquidCrystal lcd(2, 3, 4, 5, 6, 7);
int Htime; //integer for storing high time
int Ltime; //integer for storing low time
float Ttime; // integer for storing total time of a cycle
float frequency; //storing frequency
void setup()
{
pinMode(8,INPUT);
lcd.begin(16, 2);
}
void loop()
{
lcd.clear();
lcd.setCursor(0,0);
lcd.print("Frequency of signal");
Htime=pulseIn(8,HIGH); //read high time
Ltime=pulseIn(8,LOW); //read low time
Ttime = Htime+Ltime;
frequency=1000000/Ttime; //getting frequency with Ttime is in Micro seconds
lcd.setCursor(0,1);
lcd.print(frequency);
lcd.print(" Hz");
delay(500);
}
Comments
this project is simple to make and vry interesting.
can i use this circuit as an oscilloscope?and where to modify??
Hi, going to make this when the parts come in. I know I have some 555s around here some place, but I can't for the life of me find them, probably have a couple Schmid triggers as well but you can never have too many parts, and for the cost of them now days, ordering a lot of 10 for 3 bucks doesn't seem to much to invest in a good signal generator. Now to decide which display I want to use, and which project box will house it. Details, details, always details...>>>>
Being a Ham operator, I wonder if I can find a way to use this to check the frequency of my low power CW field rig. Perhaps find a place to hook a test lead in the radio at a test point....
No you cannot, The frequency counter cannot measure frequencies higher than 6Mhz. So it cannot detect radio signals.
Yes. You can measure radio frequencies of up to about 6 MHz. If you add a pre-scaler (divide by N) you can then change the code to multiply the displayed frequency by the pre-scale division and see the actual input frequency. To improve accuracy you can add or subtract a few microseconds in the code to
compensate if your Arduino crystal is off frequency by a small amount.
Yes you can use this idea to make an Arduino based frequency meter but for the higher frequencies encountered on HF bands you will need to add a pre-scaler. That will bring the HF signals down to where they can be measured by the pulse-width functions in Arduino libraries.
A better way might be to use something like a 74HC4060 as a pre-scaler and make your Arduino software interrupt-driven so it toggles at LOW-->HIGH transitions of the pre-scaled signal. Then use the micro-seconds() counter to determine time between subsequent LOW-->HIGH transitions and calculate the frequency. Since some Arduino boards use a ceramic resonator for the 16 MHz oscillator you may see some temperature induced drift. Frequency correction can be done in software but this does not stop the drift. There are some Arduinio Pro-mini boards available from Ebay vendors that use a real crystal for the 16 MHz oscillator. These are much better for Arduino-based frequency counters.
[ K7HKL ]
I built this circuit as per your instructions & tested it against my O-scope. I get a non-lin addative drift of about 15hz per 100 ie.: 100hz= 114.7 to 15ish (arduino output floats) , 200hz= 230ish etc from my frequecy generator. My O-scope verifies that the generator is right on the money. Is this an inherant accuracy expectancy or could something else be at play here? How accurate where your readings? Any ideas or input greatly appreciated.
/* fcounter.ino
This code is based on a simpler version that has become standard
among Arduino users. Some problems with the original code have
been fixed and operation speed has been improved (slightly).
Arv K7HKL 2016
STRATEGY:
This code is actually a period counter with conversion of period to
frequency in software. Refresh time is less for higher frequency
inputs, which provides a pseudo auto-ranging operation.
A prescaler is needed for frequencies higher than one third CPU
Clock. If a prescaler is used, its division factor should be set in the
"int prescale = N;" code line. This will cause frequency to be multiplied
by the pre-scal factor before it is written to the LCD. Higher prescale
factors may noticeably slow counting of VLF and audio signals.
*/
#include <LiquidCrystal.h>
LiquidCrystal lcd(2, 3, 4, 5, 6, 7); // LCD pin connections
int Htime; // integer for storing high time
int Ltime; // integer for storing low time
float Ttime; // integer for storing total time of a cycle
float frequency; // for storing frequency
int prescale = 1; // change this if a pre-scaler is added
void setup()
{
pinMode(8,INPUT); // pin D8 is frequency input
lcd.begin(16, 2); // set LCD = 16 char by 2 lines
lcd.clear(); // clear the whole LCD
lcd.setCursor(0,0); // set cursor to the first character, top line
lcd.print(" Frequency"); // label the LCD top line
}
void loop()
{
Htime=pulseIn(8,HIGH); //read high time
Ltime=pulseIn(8,LOW); //read low time
Ttime = Htime+Ltime; // total time = high time + low time
frequency=1000000/Ttime; //calculate frequency from Ttime in Micro seconds
frequency = frequency * prescale; // handle any pre-scaler division factor
lcd.setCursor(0,1); // set cursor to first character of LCD second line
lcd.print(" "); // clear the second line
lcd.setCursor(0,1); // set cursor to first character of LCD second line
lcd.print(frequency); // print frequency on LCD second line
lcd.print(" Hz"); // add suffix to show measurement is in Hz.
}
Would this work with a frequency range of 108-136 MhZ? I would like to add this to a Airband Receiver project. What would I have to change in order to get these frequencies displayed? "int prescale = 1; // change this if a pre-scaler is added"
Would you still recommend the 74HC4060 chip substitution?
Great project ! I'm just starting with the Arduino and would like to put this project together. I'm in the USA and I can't find the LCD JHD_162ALCD referred to in the companion article (LCD is interfaced with Arduino ). Can anyone provide a source for the LCD or is there an alternative (please provide part nbr) ? Also, the sketch refers to the LiquidCrystal.h library: Being new to the Arduino is this part of the Arduino code base or do I need to dowload the library from some where? Any help is appreciated ! Thanks.
You can use any 16x2 LCD, no need to get exact one. And LiquidCrystal.h is the part of Arduino code base, you just need to use latest Arduino IDE to burn the code: https://www.arduino.cc/en/Main/Software
You can buy any 16*2 Alphanumeric LCD module that is available in your local market. It should be easy for you to find one in you local hardware store. The LCD library for Arduino will be loaded by default in your Arduino IDE so you dont have to worry about it.
All the best.
Hi, I want to measure a phonic wheel sensor which submit between 0 hz to 1300 hz, I wonder if this method could shows accurate results for this range?
Lee
This circuit can measure upto 1MHz of frequency but it is most suitable for measuring frequency of digitally generated Square wave.
this simple code has helped me to simplify my ground capacitive moisture meter .
I had all the pins in Arduino One engaged and I could not use the Frequencycounter library that requires the pin D5 free.
thank you !!
Best regards friend
after programming whether the led name (L) will blink or not blink or stand steadily
hy,every one.
i just want to know that how the frequency changes ,either by changing the voltage or by any other way
Where to connect the capacitor c1 and c2
Can i use 20*4 lcd display ??If possible ,how?
why the hell the frequency is changing when we are changing 47k pot for same signal. For a particular signal it should show some frequency,for different signals it should show different frequency . Frequency counter means it should count the frequency of the given signal ,for example if we give our household power signal it should show approx 50 Hz. I am not able to understand the main idea behind signal generator(using 555 timer), when the input signal is fed to the arduino through schmitt trigger gate arduino will count number of pulses passing per second from which we get frequency then what is the use of dummy signal generator there ???
house hold AC can damage the circuit, and if you have square wave of known frequency you can provide input from that too. Here 555 is just to give demonstration of the protect.
Worked like a charm!
Can we use a simple NOT gate instead of your Schmidt Trigger NOT gate???
If not plz tell in short why. What's special with this 7414 gate?
1.
You must find the correct libraries for the LCD you have.For me I use
#include <LCD.h>
#include <LiquidCrystal_I2C.h>
2.
You made one measuring of time and then display the floating number of frequency. You will get a more correct measuring as an average of several measuring's. I have placed a for .. until loop with counter to 1000 and add up Ttime in variabel Tsum and then calculate frequency from Tsum/1000. You can also convert this frequency to an integer if you like
frekvens=long(frequency+0.5);
3.
I have a better way don't use pulseIn() function because this is an indirect way and have many complicated process's , but count the number of transitions from HIGH to LOW (or LOW to HIGH) in a second that is frequency.
/*
**Frequency counter - count the number of trasitions from HIGH to LOW in a second
**The use of LCD is taken from other programs
*/
#include <Wire.h>
#include <LCD.h>
#include <LiquidCrystal_I2C.h>
#define I2C_ADDR 0x27 // <<----- Add your address here. Find it from I2C Scanner
#define BACKLIGHT_PIN 3
#define En_pin 2
#define Rw_pin 1
#define Rs_pin 0
#define D4_pin 4
#define D5_pin 5
#define D6_pin 6
#define D7_pin 7
long frekvens;//storing frequency - danish for frequency
long number; // counter for transitions
long time1; // starttime for 1 second in micros()
long time; // measering time in micros()
LiquidCrystal_I2C lcd(I2C_ADDR,En_pin,Rw_pin,Rs_pin,D4_pin,D5_pin,D6_pin,D7_pin);
void setup()
{
lcd.begin (16,2); // <<----- My LCD was 16x2
pinMode(8,INPUT); //impuls ind på digital ben nr 8
Serial.begin(9600);//initialize the serial
// Switch on the backlight
lcd.setBacklightPin(BACKLIGHT_PIN,POSITIVE);
lcd.setBacklight(HIGH);
lcd.home (); // go home
}
void loop()
{
number=0;
time1=micros();
do
/* loop for one second*/
{
if (digitalRead(8)==HIGH)
{
do
{
/* empty loop waiting for transition*/
}
while (digitalRead(8)==HIGH);
/* now from HIGH to LOW */
number++;
}
time=micros();
}
while (time<(time1+1000000));
lcd.clear();
lcd.setCursor(0,0);
lcd.print("Frequency :");
lcd.setCursor(0,1);
lcd.print(number);
lcd.print(" Hz");
delay(1000);
}
True that! nice suggestions
Can you share with me your libraries?
#include <LCD.h>
#include <LiquidCrystal_I2C.h>
Please!!
Hello community,
I have a problem regarding to the pulseIn() function. I am using an Arduino Micro for my work.
The problem is that I get false results in PWM measurement. I used the Code shown on this page. My PWM Signal is simulated by the Arduino and has 2Hz.
My Serial Monitor just Shows for HIGH and LOW both 0 and for the frequency it shows inf (Infinite?? Dont know what that is). I already tried to change pins, the timeout length and even used external HIGH or LOW to measure a pulse which still gave me a 0 as time in Serial Monitor....
here is my Code:
int PWM = 8; // Input for the frequency
int READYLED = 10; // PWM generator
float T = 0;
int L;
int H;
float frequency;
void setup() {
Serial.begin(9600);
pinMode(PWM, INPUT);
pinMode(READYLED, OUTPUT);
}
void loop(){
digitalRead(PWM);
H = pulseIn(PWM, HIGH, 300);
L = pulseIn(PWM, LOW, 300);
T = H+L;
frequency=1000000/T;
Serial.println(frequency);
digitalWrite(READYLED, HIGH);
delay(250);
digitalWrite(READYLED; LOW);
delay(250);
}
it would be nice if you guys could help me with that problem.
best regards,
Marcel
I doubt problem is more with your hardware. Are you sure you are getting nice PWM at the input? Also what is the use of "digitalRead(PWM);"
You can try using the forum for this question
I may be wrong, but aren't you trying to read pwm with the same arduino that generates it? When you want to detect a pulse it is not there because at the end of the loop you turned the signal low. H and L are 0, so dividing 1000000 by 0 gives you an error.
This is fantastic. Good job. Thanks.
Can you PLEASE post a diagram of how the 555 and SN54 are connected? I had it working last week and for the life of me I cannot get it working again! Better yet, post a diagram of the entire circuit. Whenever I run the sketch I only get ~60Hz, which is the powerline frequency. I had it working perfectly and then when I went to implement it into my lighted electric drum project it no longer worked.
What's the use of 1000 uF capacitor?
Very nice and well explained project. My questions are:
No1: may I use HEF40106BP (CMOS HEX SCHMITT TRIGGER) as a substitute of 74LS14?
No2: Quote:"For filtering the noise we have added couple of capacitors across power." (End of quote.)
Do you mean the +5V DC power pin and Gnd pin of the Adruino board, or the Vcc pin of the Schmitt trigger IC?
Best regards
Olá alguem pode me ajudar a desenvolver um simulador de roda fonica com arduino que tenha display e ajuste de rotação?
I am certainly not a expert about this stuff, or about anything, for that matter, so, if you see something wrong with my conclusions, please let me know.
-------------------------------------------------------------------------------
My conclusions:
Below 707 Hz, it is able to resolve on one Hz difference.
At ten kiloHertz, resolution is down to about 100 Hertz.
Audio range: Even if you consider the top of the range to be 15 kHz, you can't come any closer than about 300 Hz to the actual frequency at that point.
At one hundred Kilohertz, the minimum difference it can resolve is 11.1 kilohertz. For instance, if you wanted to know whether the actual signal was 100 kHz or 108 kHz, you'd never know. All you would see is some number in that range, and, possibly that number jumping up or down by 11.1 kiloHertz from one sample to the next.
At one megaHertz, there would be a one megaHertz minimum resolution! No, it really won't be useful anywhere near to one megahertz and certainly not beyond.
If you can live with this lack of precision, or whatever you call it , then this circuit is for you.
I've hooked up my Mega 2560 to an 1Mhz oscillator can coing through a SN74HC14N.
I've changed the program shightly so I output to the serial console and the output fields are as follows
Frequency, Ttime, Htime, Ltime
Below is a sample of the output:
1312 -32768 17470 762 1838 0 17416 544 2024 0 17399 494 2410 -32768 17359 415 3802 -32768 17283 263 2639 -32768 17341 379 1433 -32768 17454 698 2028 -32768 17398 493 1946 -32768 17408 514 2646 0 17341 378 1869 -16384 17413 535 6757 0 17172 148 1284 -16384 17474 0 2597 -32768 17344 385 2028 -32768 17398 493 2639 -32768 17341 379 2639 -32768 17341 379 3003 -32768 17318 333 2000 0 17402 500 2000 0 17402 500 2028 -32768 17398 493 3049 0 17316 328 2024 0 17399 494 2597 -32768 17344 385 1949 16384 17408 513 2469 -32768 17354 405 1988 -32768 17403 503
For the frequency, shouldn't I see 1000's ? Instead I'm seeing mostly 2000's
Is this output wrong?
Manyt thanks for any help with this
UPDATE: It seems the the delay(500) has a impact on the frequency. The figures above were taken with no delay.
When I used the delay (500) in the program I got:
913 -8192 17544 1095
706 0 17585 1416
919 0 17544 1088
912 8192 17545 1097
944 24576 17540 1059
756 16384 17573 1322
874 0 17551 1144
1026 -16384 17523 975
806 0 17563 1240
977 0 17536 1024
913 -8192 17544 1095
841 -24576 17556 1189
876 -16384 17550 1142
710 8192 17584 1409
934 -8192 17541 1071
806 8192 17563 1241
937 24576 17541 1067
1003 16384 17529 997
782 -16384 17567 1278Not too sure what the delay is doing.
How accurate is this for frequencies between 0.5hz and 4hz?




I like only Audio amplifier. so maked to Aurduino measurement. Hz, Amp, Mili Amp, Wattes, Etc.