Dear all
I am looking for circuit where i could able to use 3 phase 3 wire and 3 phase 4 wire common circuit for 3 phase voltmeter application.
I have tested circuit with http://www.autex.spb.su/ad/ADE7752B.pdf where i could able to achieve 3 phase 4 wire system, but i am facing issue while taking reading for 3 phase 3 wire . under this condition phase will be unbalance there will be no neutral reference. how could do software calculation here.
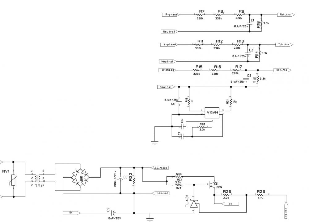
i found some people using below ckt . where they creating another reference ground in absence of neutral line .i would like to know what does V-X-M-H or T-A-1-G will represent.
I am suspecting on below 2 ic. does any one has idea
http://www.s-manuals.com/pdf/datasheet/m/c/mc74vhc1g09_on.pdf
http://www.s-manuals.com/pdf/datasheet/r/t/rt9193_richtek.pdf
