Power loss detection

Submitted by B LeBlanc on

Hello

My garage door opener has a problem that when the power goes off, even for just a blip, it needs to be opened the first time afterwards in a certain manner or it looses all the up/down limit location settings. So I need to be able to tell if the 120vac power to my house has gone off, even if it was just a brief flicker, and turned back on and have an indicator beside the opener switch that warns me that it needs to be done this way. I may not have been home when the power went off or may have forgotten by the time I go to open the door (I don't open it daily, maybe once every other week or something)

I don't need to record when or how long or have it email or send a notification or anything, just something basic like a flashing LED

I thought about using a relay with a 120v coil latched on and when the power dropped it would unlatch and run a simple LED flasher on the NC side but it seems that having the coil energized for days/months on end isn't the most effiecient design

I also looked at installing a small UPS for the opener, nothing that would allow it to open if the power went off, just to hold the "memory" but the smallest is still fairly expensive for what it's doing

Any ideas or suggestions are more than welcomed

Thanks

BL

 

Debashis Das

  Joined December 02, 2019      117

Monday at 10:02 PM

Annotation 2020-06-29 085443.jpg

Debashis Das

  Joined December 02, 2019      117

Monday at 10:02 PM

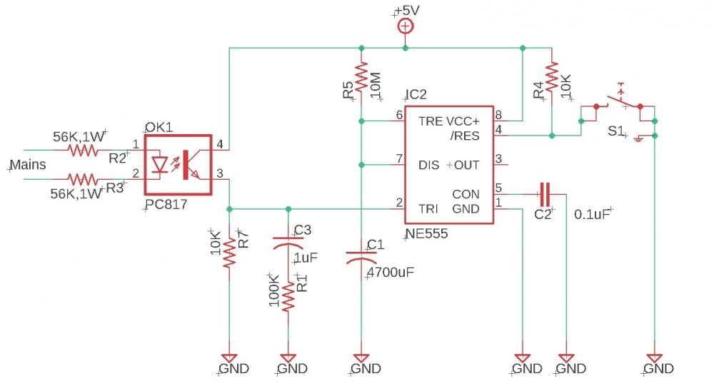
You can test out the above circuit, and let me know if it works for you or not. 

The pin 3 of the 555 timer is the output you can attach your led's to that pin.

The triggering time of the circuit depends upon R1 & C3 you can tweak with those values, if you are having triggering issues.

I did not tested this circuit! so, it's just a concept. if you are building it let me know if it worked for you.

I highly recommend using a microcontroller like PIC12F675 for this kind of applications, its cheap, its easy to code, and a lot more simpler in terms of circuit complexity.

B

B LeBlanc

  Joined June 29, 2020      2

Monday at 04:24 AM

Hello

Thanks for the reply

I'm wondering about the connection of the PC817 to the 120vac "mains" in the circuit. I'm not that familiair with photocouplers but wouldn't it need to have a rectified input or is it fast enough (60hz) that it's ok or something?

Thanks

B

B

B LeBlanc

  Joined June 29, 2020      2

Monday at 04:24 AM

OK, looked deeper and I see the first source showed it as a DC input but looking deeper I see it can work on the AC

I'm going to order a few and try it out, I'll see about re-working the 555 side to work off the mains as well since it doens't need to flash or anything if the power is still out

I'll report back

Thanks again

B
 

Debashis Das

  Joined December 02, 2019      117

Monday at 10:02 PM

Pls try and let me know. if you have any other problems, i can make out a sollution for that.

Add New Comment

Login to Comment Sign in with Google Log in with Facebook Sign in with GitHub