Hi There'
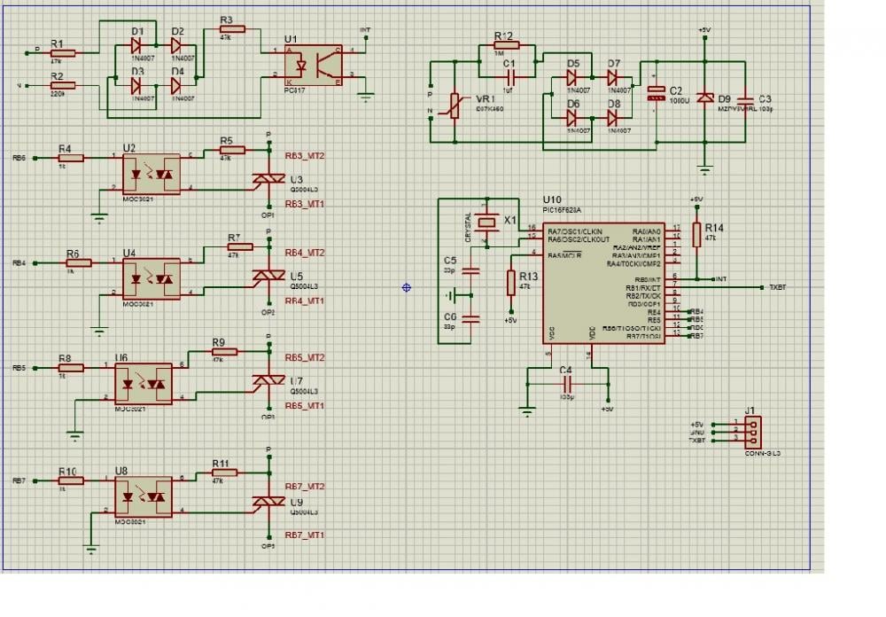
I have setup a Power supply unit(PSU) to supply power to MCU/Bluetooth module HC05 to control 3/4 NOS output operate at 230V(fan and resistive load) with MOC And all are in same PCB.
The Power supply unit(PSU) is constructed with voltage dropping x-rated cap/full bridge/zener/elect cap and placed accordingly.
The system is working correctly but few days after its not working. What is being seen that the HC05-led not blinking like earlier. And found that 5v supply not coming at between vcc and GND of BT Module. and the voltage across ZENER is also not at 5Volt which is at 0.8v something like that.
So In this case as per my assumption the problems is of Power supply unit and if my assumption is correct
1)what component/s may be the defected.
2)how do i prevent this type of problems further
3) why its getting like this.
4) is there any any problems like PCB's track width problems which need to be in more width. T30 is for all except Triac's MT1-MT2 to HOT 230v is at T50.
So what will be permanent solution..
TNK YOU.
Hi Jayant.
Thanks for early reply.
1st of all i let u clear that MOC=Optocoupler and NOS= Numbers which is 3 or 4 NOS output is connected.
My ckt is attached for ur reference please.
I have not used R4 and R2 as u used in ur ckt. But I tried to use both but getting heat even after with used of 2watt with less value also. I had developed in 3 pcb all got power problems ie, getting 0.8v as output and that why mcu fail to work, so i am assumung its 5v power issue.
I could not find out the component which actually defaulted in PCB. Due to space issues in the PCB the trasfermer less is requred in my case.
So, How do i find the default component?
Why this is happening ?
And what component should I add, remove and value to be changed to get stable condition for long?
Pl note, the ckt is working fine for few days. but after some days its getting defaulted.
Thx.
Hi,
The circuit looks find, but again you have not mentioned for what output value you have designed the circuit for so I cant help you to check if you have sleected the right values for the components.
I have not used R4 and R2 as u used in ur ckt. But I tried to use both but getting heat even after with used of 2watt with less value also.
R4 is a current limiting resistor which can protect you circuit from inrush current. Is it getting hot even when no load is connected? it should not get hot unless you are trying to draw too much power from it.
I could not find out the component which actually defaulted in PCB. Due to space issues in the PCB the trasfermer less is requred in my case.
So, How do i find the default component?
The best way is to use a multimeter and check for voltage values at different nodes in the circuit. How ever be very careful while doing this, since you are dealing with 220 AC. It is strongly recommended to have a fast blowing AC fuse on the Input side while you perform debugging on these circuit. Check the voltage across the C2 first.
Most likely the X-rated capacitor is the one that would fail, check for any physical damage ad if yes replace it with a new one and check if it is working.
Warning: I no way take responsibility for verifying your circuit. TPS circuit involve a lot of risks so proceed on your own risk
The out put WHAT I have said is RB4/5/6/7.
Yes, even after no load (when all above port turned off) its getting hot even after using 3watt/47 Ohms.
So I removed inrush resistor in my PCB and Series resistor of Zener also. Ckt is working correctly but few days after working its power section getting problems either zener or MCU.
As the ckt is continuously supplying power to Bluetooth Module-HC05 approx 30 mAmps, then it should not be warm like that. If I am wrong here kindly suggest.

Please suggect.
Tnx.
Hi,
I have fiddled lot with these TPS designs, trust me they are total crap for designs involving MCU's. I see you are using a PIC and Bluetooth module both are which voltage sensitive devices.
Yes your design will fail, mainly because there is not inrush current limiter resistor. I am not sure why your inrush resistor gets hot when there is no load, where you able to identify the path of current flow.
Another thing is that TPS are suitale only for output current 50mA or less, you circuit has a PIC and a HC-05 and few TRIAC drivers which all together should cross 50mA easily. Also the reason why your circuit works initially is that after powering your zener begins to start a sow death and once your zener is dead the attack will be on your MCU of bluetooth module.
Jayant
Joined May 19, 2015 213Tuesday at 03:45 PM
I cant seem to understand what you mean by NOS and MOC here.
Okay it is a transformer less power supply circuit, similar to this https://circuitdigest.com/electronic-circuits/transformerless-power-sup… are you placing your zener here? On the output side as a over-voltage protection device? Providing a circuit diagram will help you get more apt answeres.
How many times did this happen? Only once? If not what made the circuit to work again. I cannot answer your questions without knowing this. Also my advice here would be not to use a transformer less design o power your digital electronics.
The circuit that you are using is unsafe and a very crude way of obtaining 5V from 220V AC mains. These circuits are normally used for charging battries where the output dose not have to be very pure and the current drawn will also be very less. But for your case it is better to use a switching mode power supply. If you find it hard to build one on your own, you can but one https://www.xcluma.com/ac-dc-power-supply-step-down-module-buck-ac-220v…