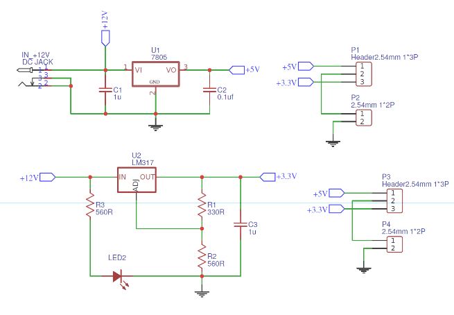
You have not mentioned the current rating required for your circuit, so I assume it to be less than 1A. In that case you can use the following circuit diagram
This circuit was actually made and tested on a PCB for being used as a breadboard power supply module and I still use it almost for all breadboard projects. You can find more details and explanation for the circuit here
Aswinth Raj
Joined August 16, 2016 1000Tuesday at 12:29 AM
Hi Nishant, Welcome to circuitdigest Forums..
You have not mentioned the current rating required for your circuit, so I assume it to be less than 1A. In that case you can use the following circuit diagram
This circuit was actually made and tested on a PCB for being used as a breadboard power supply module and I still use it almost for all breadboard projects. You can find more details and explanation for the circuit here
https://circuitdigest.com/electronic-circuits/diy-breadboard-power-supp…
Hope this Helps! Happy Learning!!