Hello
I am a graphic designer and not really good at electronics but for a project I have to make a circuit. I thought maybe you could help me. Sorry if the question is dumb.
I have 3 switches. Each of them are attached to a lamp (Red, Blue, and Green). I want at least 2 lamps to be always ON. For example, all of them are ON. We push the blue one off. Then if we push the red one off, the blue one gets on automatically. Therefore, the circuit do not let less than one lamp to be off.
Thank you so much and I hope it was clear.
Cheers
In reply to Ladder logic approach for 3 switch 2-ON circuit by Violet
It took me a while to figure out what are all these. I had to watch several videos on relays too.
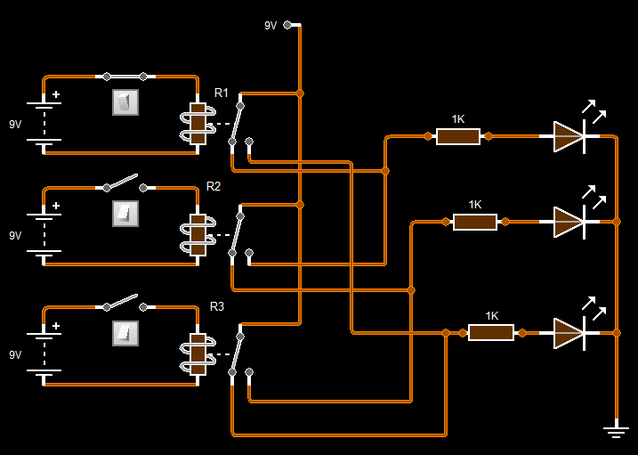
So I tried to draw the circuit to understand better. let me know if this is the right way to wire up everything.
and it will be great if you can help me with buying relays. an amazon link would be awsome.
million thanks

In reply to It took me a while to figure by Sina
Hi Sina,
Welcome to Circuit Digest Forums!!
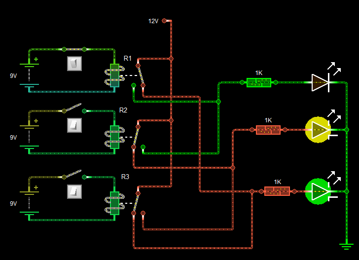
Good going for beginner, but the circuit has some flaws, but still good try. The actual circuit diagram for what Violet has suggested is given below
Again I am not sure what type of bulbs you are using so i assumed that you are starting with normal LED lights and using 9V battery to power them. However it is also possible to use the same logic (with different rated components) for 220V/110V AC bulbs as well.
I also simulated the circuit above and it was working except for one drawback. That is atleast one switch should be turned on at any given condition. I have attached the simulated pics below
Again tell me more about your project and you location to suggest components
In reply to Relay Circuit Diagram by Aswinth Raj
Thank you so much B.Aswinth Raj. this is so good.
I assum the 9Vs are the feed for the relays and 12V is the feed for lamps. I just don't understand 2 things. which contact is NC and which one is NO on relays? and what is 1K.
Actualy I will be working with 220v LED lights. The project is a interactive performance where people can turn on and off the lights to see the changes of light and shadow on the wall. but as i said they should not be able to turn off more that one of the lights. so i need something reliable which can work during 20 days of exhibition. Do you think as a beginner I will be able to assemble something reliable and safe?
Thank you so much
Thank you so much B.Aswinth Raj. this is so good.I assum the 9Vs are the feed for the relays and 12V is the feed for lamps. I just don't understand 2 things. which contact is NC and which one is NO on relays? and what is 1K.
as I go over all the situations I am not sure this diagram will do what I meant. in fact we should not be able to turn off more that one of the lights but each switch should turn of a light. to make it more clear I will right the situations:
1: All of the lights are ON
2: we turn off one of the lights (so the other two are ON)
3: we turn of another light which is on. automaticaly the light which we turned off in step2 turns back to ON
4: this cycle goes on forever and never two lights are off at the same time. but we can turn them all on.
Actualy I will be working with 220v LED lights. The project is a interactive performance where people can turn on and off the lights to see the changes of light and shadow on the wall. so i need something reliable which can work during 20 days of exhibition. Do you think as a beginner I will be able to assemble something reliable and safe?
Thank you so much
In reply to Thank you so much B.Aswinth by Sina
Hi Sina,
If you are working with 220V AC mains voltage then it is not recommended to try it out as a beginner.
Also the logic you are asking for is not a cycle
1: All of the lights are ON -> All switch is ON (1 1 1)
2: we turn off one of the lights (so the other two are ON) -> Lets assume 1st is turned off (0 1 1)
3: we turn of another light which is on. automaticaly the light which we turned off in step2 turns back to ON -> lets assume second is turned off (0 0 1)
4: this cycle goes on forever and never two lights are off at the same time. but we can turn them all on. -> Now how will this be cycle, at this point only if you turn on all the light it will be a cycle.
If you agree to that turn on all the light then yes the above circuit will work as expected..
Thanks
In reply to I made a small animated GIF by Sina
Okay then, the best way to go from here is to use a microcontroller platform. A microprocessor is an overkill.
Try using an Arduino it should be easy for you as a beginner. But, again if you wanna work with 220V AC then a supervisor is recommended.
Is it okay for you to have 12V? Bulb they should be bright enough I guess!
https://circuitdigest.com/microcontroller-projects/getting-started-with…
The above link should help you get started
All the best !

Violet
Joined August 16, 2018 42Thursday at 11:31 AM
Hi Sina,
I came up with an ladder logic for your application. The same is pasted below
For a beginner it might look French and Latin but it is fairly simple.
The terms R1, R2 and R3 represent Relays, so basically you have to use three relays. A single relay will have a Common, NO and NC terminal you can turn on or off the relay with a push button connected to its terminals. Follow the diagram above and connect them accordingly.
If you have any problem post it below and people should be able to help you out.
Thanks