Hello! Please help me validate the electrical design and the set of the components.
The goal is to create removable modules that could switch the different types of payload:
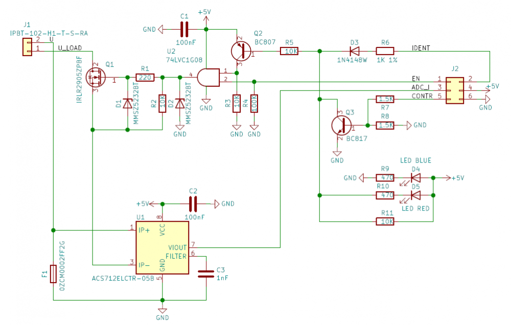
1. DC MosFET module - switching and PWM of the 9-56V with 4A
2. AC MosFET module - switching and dimming (front and back-edge) of 230V 100W alternate current payload.
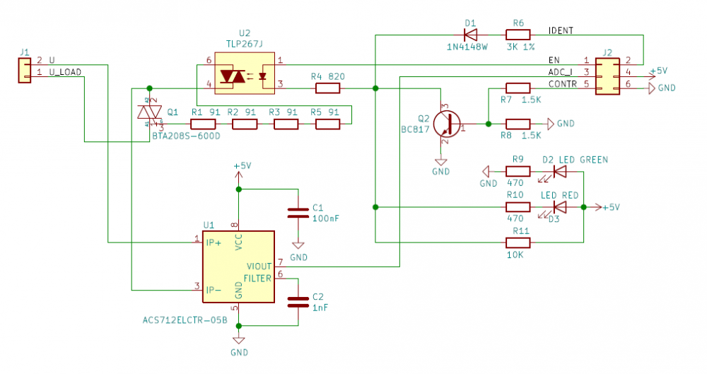
3. AC Triak module - switching and dimming of 230V 100W payload.
The biggest problem at this time appears when I connect lamps to the Triac module.
First, when the BTA208S600D triac was used, connected to the triac lamps were blinking ones at the moment when the triac was powered.
After I changed the triac to the BTA208S600F model, this blinking went out, but the glowing and dimming of the lamp became unstable.
Does anybody have ideas or remarks about the circuits?



In reply to What kind of lamp you by Sourav Gupta
Hi!
LED lamps with impulse power supply and incandescent lamps.
the normal PWM is hardest for the TRIAC. Use proper phase control circuitry. I dont know the wattage of the bulb. Make sure you have proper soft start circuit for high load more than 60Watt.
Please remember this TRIAC would not fire in in T2- and G+ quadrant. Thus make sure in which quadrant you are working on.
olek_el
Joined January 25, 2021 2Monday at 04:54 PM