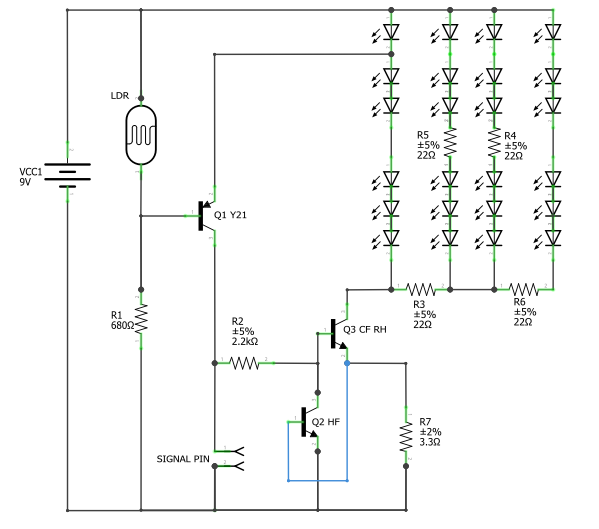
Circuit decode

Submitted by Veeramani on

Hello guys,

I have traced down a IR illuminator pcb which used in cctv cameras for night vision.

 

Can someone decode the logic flow of this circuit. I know what is LDR and transistor used for but still i need some help to decode this circuit.

I have mentioned a signal pin. This pin gives out the signal to main pcb to handle the camera shutter based on the light intensity.

And the input it actually 12DC. When light level goes low, the LEDs will turn ON and variable voltage(6v to 10v) is generated in signal pin which is transmitted to main pcb board.

Q1 is pnp

Q2 is npn

Q3 is power transistor.

 

Thanks guys...Circuit.PNG

 

AISHA

  Joined September 07, 2017      256

Thursday at 12:15 PM

Hi,

You can think of the LDR and the 680 Ohm Resistor forming a potential divider circuit. Based on light the LDR resistance will vary which will make the PNP transistor to conduct partially allowing a variable voltage between 0 to 12V to appear across the output pin. Ofcourse this will be 6V to 10V since the transistor Q1 will switch on completly if the voltage goes below 6V.

And I think you have mis-interrpreted few things.

1. Are you sure the Transistor Q1 is PNP?

2. The transistor Q2 and Q3 looks like a darlington connection so both should be NPN

3. Collector of Q1 does not make any sense beging connected to the cathode of the LED.

This are just my interpretation I could have been wrong  

j

jaksonlee

  Joined November 07, 2019      124

Thursday at 04:25 PM

Decoder is a combinational circuit that has 'n' input lines and maximum of 2n output lines. One of these outputs will be active High based on the combination of inputs present, when the decoder is enabled. That means decoder detects a particular code.

Add New Comment

Login to Comment Sign in with Google Log in with Facebook Sign in with GitHub