Hey, I'm new here (and new to electronics in general).
I'm trying to use a 555 timer to build a circuit that redirects an audio signal into 1 or 2 paths. (For now, let's say left/right speaker.)
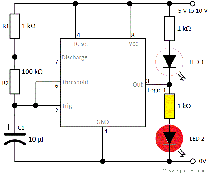
I've already been able to build a circuit that alternates between 2 LED's. Think of this circuit, but when one LED blinks, the audio signal goes left, and when the other blinks, the audio signal goes right.
My main thing is, I don't know how to incorporate the signal into this kind of circuit.
Any help would be appreciated. Thanks.

Use NPN and PNP transistor in the place of LEDs. It will work.
Hi, you can use a CD4051 analog multiplexer to switch the audio, but it will add a little bit more cost to your BOM.
jaksonlee
Audio signal flow is the path an audio signal takes from source to output.The concept of audio signal flow is closely related to the concept of audio gain staging; each component in the signal flow can be thought of as a gain stage.
In typical home stereo systems, the signal flow is usually short and simple, with only a few components. However, in recording studios and performance venues, the signal flow can often be quite complicated, with a large number of components, each of which may cause the signal to fail to reach its desired output. Knowing each component in the signal flow becomes increasingly difficult and important as system size and complexity increases.
What about using two photocells? Glue each photocell to each LED. Use black heat shrink to separately cover them from light. Wire the circuit so that the left audio signal must go through one photo cell and the right audio signal must travel through the other photo cell.
Then it is a good solution to try. How you conencted? DO you have schematic?
kfJvJ
Joined June 16, 2020 2Tuesday at 02:26 PM
Correction: I meant to say "1 of 2 paths", not "1 or 2 paths".