In this project, we are going to make a Voice Modulator Circuit, by using self-designed PCB. In this project, we have designed a PCB using EASYEDA online PCB simulator and designer. This is a fun project, mainly designed for changing or altering the voice. Generally, when we speak in a MIC we hear same voice. But in this project when we speak in MIC, we will hear a little bit different voice something like a robot is speaking. This can be used for doing prank or fun with your friends or can be used as a voice of your Robot.
Components Required:
- IC LM386 -1
- IC LM358 -1
- Fabricated PCB -1
- Audio Jack male /female -1
- 50k POT -2
- 2k POT (optional -1
- Resistor 1k -1
- 100k -3
- 10k -2
- 22k -1
- 47K -1
- 15k (optional) -1
- 68K (optional) -1
- 10R -2
- Capacitor 100nF -7
- 10uF -3
- 100uF -2
- 220uF -1
- 4.7nF (optional) -1
- Supply/battery -1
- LED -1
- Bergsticks
- Jumper -3
- MIC -1
- Speaker or Headphone -1
- IC base 8 pin -1

Circuit Diagram and Description:
This Voice Modulator Circuit is made by using LM358 op-amp and LM386 Audio Amplifier IC. User can use 3 volts to 9 volts to drive this circuit.
In this circuit we have changed voice by using band-pass filter circuit which is made by using op-amp IC and a R10 pot is used for change the gain of the MIC preamp circuit. IC LM386 is used for amplifying the voice modulator signal. At the output, we have two choices for listening the modulated voice: speaker and 3.5 mm jack for headphone. Pot R5 is used for volume control. Jumper J2 is used for the gain of the audio amplifier. Check the Demonstration Video at the end of this Article.
Circuit and PCB Design using EasyEDA:
To design a circuit this Voice Modulator Circuit, we have again using free online EDA tool called EasyEDA, which we have used for designing many of our previous circuits. It is a one-stop solution for your electronics projects which offers circuit drawing, simulation, PCB design for free and also offers high quality but low price Customized PCB service. There are a large number of component libraries in its editor, so you can easily and quickly find your desired parts. Check here the complete tutorial on How to use Easy EDA for making Schematics, PCB layouts, Simulating the Circuits etc.
They have recently launched their new version 4.1.1 with new improvements, more components options and new features. They are soon going to launch its Desktop version, which can be downloaded and installed on your computer for offline use.
You can access whole Circuit and PCB layout for this Voice Modulator Circuit by following the below link:
https://easyeda.com/circuitdigest/Voice_Modulator_Circuit-e59a40c5a2df413b83fc4d5c886f5140
Below we are discussing the Circuit and PCB designing in detail using EasyEDA, follow the below steps to learn the PCB designing.
Steps to design Circuit and PCB board using EasyEDA:
Step 1: In first step user need to open EasyEDA website and then sign up if using for the first time, otherwise sign in with your credentials.

Step 2: Now create New project and open schematic by clicking over New Schematic (blue circle) or the user can directly make the PCB layout by clicking over new PCB (red circle) as shown in below picture.

Step 3: Now the user will see the schematic window where user can select the required components from the EasyEDA library from the left hand side panel of the website. User can see the symbols of the resistor, capacitor, inductor, power etc. and can place any item over the schematic by clicking over it and then move the cursor to the place where you want put that component and finally click again to place it.

Now if user wants to get more components then he/she can go with more libraries search option on the left down side of the screen

Then will get another window for selecting components with category and search option. And that is how user can get the desired component:

Step 4: Now after getting all the components, next part is to connect components to each other and to do this EasyEDA has a Wiring Tool window. In this tool, by selecting wire we can connect the components by clicking on start point and then click on end point.

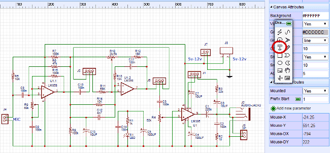
As you can see we have started to draw the Voice Modulator Circuit as shown in Below figure:

And here we have completed the Drawing and its time to write the text over the schematic by choosing T option from the drawing tool. Here we have shown that in the red circle in the given picture.

Step 5: Now user needs to connect Vcc and Ground to the circuit. To do so, user can select power and Ground from the EasyEDA libraries in left-hand side of the screen.

Step 6: Now finally user can save the schematic by selecting the blue folder icon as shown below and click on Save, then save it by giving proper Name to the schematic.

Step 7: Now the circuit is ready for PCB layout conversion. For PCB layout user needs to move the cursor over fabrication tab as shown in below figure. Here you will see convert Project to PCB and by clicking on it, the user will redirect to PCB layout window.


Step 8: Now user needs to place all the component over the desired place and also save the layout as we saved the Schematics.

Step 9: Now user can route the circuit manually with the help of PCB tools or there is a Auto routing feature in EasyEDA (red circled), which will automatically route all the connections for you.

Here in given picture below, user can set Track width, clearance (trace clearance), layer and other things before Auto routing and then click Run.

Now user will see that auto-routing will starts, and after few seconds it will complete

Step 10: And then user will see the given result. Now the user may place copper pour over the top side and bottom side as well by selecting copper pour in PCB tools.

Top Copper Pour by selecting top layer (see black circle in below picture)

Now for bottom layer

Finally we have our PCB layout Ready.

Calculating and Ordering PCB Samples online:
After completing the design of PCB, you can click the icon of Fabrication output above, it will take you the PCB order page where you can download or view gerber files of your PCB and send them to any manufacturer, it’s also a lot easier (and cheaper) to order it directly in EasyEDA. Here you can select the number of PCBs you want to order, how many copper layers you need, the PCB thickness, copper weight, and even the PCB color. After you have selected all of the options, click “Save to Cart” and complete your order, then you will get your PCBs a few days later.


You can directly order this PCB or download the Gerber file using this link.
After few days of ordering PCB’s I got the PCB samples

Soldering: after getting these pieces I mounted all the required components over the PCB and finally we have our Voice Modulator Circuit Ready.


Check the Demonstration Video below.
Comments
Thanks,very detailed information,but I prefer short one
What is the name of the component in the J8? What is its use?
The component J8 is called a phoenix connector
Its the green color connector with screws that you can see in the assembled board here. It is used to supply power to the board here
Do we have to connect the power to both J7 and J8?

I want to know this subject very well