The first bipolar junction transistor was invented in 1947 at Bell laboratories. “Two polarities”is abbreviated as bipolar, hence the name Bipolar junction transistor. BJT is a three terminal device with Collector (C), Base (B) and Emitter (E). Identifying the terminals of a transistor requires the pin diagram of a particular BJT part. It will be available in the datasheet. There are two types of BJT - NPN and PNP transistors. In this tutorial we will talk about the PNP transistors. Let us consider the two examples of PNP transistors – 2N3906 and PN2907A, shown in the images above.
Based on the fabrication process the pin configuration may change and these details are available in corresponding datasheet of the transistor. Mostly all PNP transistors are of above pin configuration. As the power rating of the transistor increases necessary heat sink need to be attached to the body of transistor. An unbiased transistor or a transistor without potential applied at the terminals is similar to two diodes connected back-to-back as shown in figure below. The most important application of PNP transistor is high side switching and Class B combined amplifier.

The diode D1 has a reverse conducting property based on the forward conduction of diode D2. When a current flows through the diode D2 from emitter to base, the diode D1 senses the current and a proportional current will be allowed to flow in the reverse direction from emitter terminal to collector terminal provided ground potential is applied at the collector terminal. The proportional constant is the Gain (β).
Working of PNP Transistors:
As discussed above, the transistor is a current controlled device which has two depletion layers with specific barrier potential required to diffuse the depletion layer. The barrier potential for a silicon transistor is 0.7V at 25°C and 0.3V at 25°C for a germanium transistor. Mostly the common type of transistor used is silicon because it is the most abundant element on the earth after oxygen.
Internal operation:
The construction of pnp transistor is that the collector and emitter regions are doped with p-type material and the base region is doped with small layer of n-type material. The emitter region is heavily doped when compared with collector region. These three regions form two junctions. They are collector-base junction(CB) and base-emitter junction.
When a negative potential VBE is applied across Base-Emitter junction decreasing from 0V, the electrons and holes start to accumulate at the depletion region. When the potential further decreases below 0.7V, the barrier voltage is reached and the diffusion occurs. Hence, the electrons flow towards the positive terminal and the base current flows (IB) is opposite to the electron flow. Besides, the current from emitter to collector starts to flow, provided the voltage VCE is applied at collector terminal. The PNP transistor can act as a switch and an amplifier.
Operating region versus Mode of operation:
1. Active region, IC=β×IB– Amplifier operation
2. Saturation region, IC= Saturation current – Switch operation (Completely ON)
3. Cut-off region,IC= 0 – Switch operation (Completely OFF)
Transistor as switch :
The application of an PNP transistor is to work as a high side switch. To explain with a PSPICE model, PN2907A transistor has been selected. The first important thing to bear in mind to use a current limiting resistor at base. Higher base currents will damage a BJT. From the datasheet the maximum continuous collector current is -600mA and corresponding gain(hFE or β) is given in datasheet as test condition. The corresponding saturation voltages and base currents are also available.

Steps to select components:
1. Find the collector current wiz the current consumed by your load. In this case it will be 200mA (Parallel LEDs or loads) and resistor = 60 Ohms.
2. In order to drive the transistor into saturation condition sufficient base current has to be drawn out such that the transistor is completely ON. Calculating the base current and the corresponding resistor to be used.

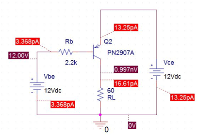
For complete saturation the base current is approximated to 2.5mA (Not too high or too low). Thus below is the circuit with 12V to base same as that to emitter with respect to ground during which the switch is OFF state.


Theoretically the switch is completely open but practically a leakage current flow can be observed. This current is negligible since they are in pA or nA.For better understanding on current control, a transistor can be considered as a variable resistor across collector(C) and emitter(E) whose resistance varies based on the current through the base(B).
Initially when no current is flowing through base, the resistance across CE is very high that no current flows through it. When an potential difference of 0.7V & above appears at base terminal the BE junction diffuses and causes the CB junction to diffuse. Now current flows from emitter to collector proportionately to that of current flow from emitter to base, also the gain.


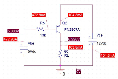
Now let us see how to control the output current by controlling the base current. Fix IC= 100mA in spite of load being 200mA, the corresponding gain from datasheet is somewhere between 100 & 300 and following the same formula above we get

The variation of practical value from calculated value is because of the voltage drop across transistor and the resistive load that is used. Also, we have used a standard resistor value of 13kOhm instead of 12.5kOhm at base terminal.


Transistor as amplifier:
Amplification is the converting a weak signal into usable form. The process of amplification has been an important step in many applications like wireless transmitted signals, wireless received signals, Mp3 players, mobile phones, and etc., The transistor can amplify power, voltage and current at different configurations.
Some of the configurations used in transistor amplifier circuits are
1. Common emitter amplifier
2. Common collector amplifier
3. Common base amplifier
Of the above types common emitter type is the popular and mostly used configuration. The operation occurs in active region, Single stage common emitter amplifier circuit is an example for it. A stable DC bias point and a stable AC gain are important in designing an amplifier. The name single stage amplifier when only one transistor is being used.

Above is single stage amplifier where a weak signal applied at base terminal is converted into β times the actual signal at collector terminal.

Part purpose:
CIN is the coupling capacitor which couples the input signal to the base of the transistor. Thus this capacitor isolates the source from transistor and allows only ac signal to pass through. CE is the bypass capacitor which acts as the low resistance path for amplified signal. COUT is the coupling capacitor which couples the output signal from the collector of the transistor. Thus this capacitor isolates the output from transistor and allows only ac signal to pass through. R2 and RE provides the stability to amplifier whereas the R1 and R2 together ensures the stability in DC bias point by acting as a potential divider.
Operation:
In case of PNP transistor, the word common indicates the negative supply. Hence, emitter will be negative when compared with collector. The circuit operates instantaneously for each time interval. Simply to understand, when the ac voltage at base terminal increases the corresponding increase in current flows through the emitter resistor.
Thus, this increase in emitter current increases the higher collector current to flow through the transistor which decreases the VCE collector emitter drop. Similarly when the input ac voltage reduces exponentially the VCEvoltage starts to increase due to the decrease in emitter current. All these change in voltages reflect instantaneously at the output which will be inverted waveform of the input, but amplified one.
|
Characteristics |
Common Base |
Common Emitter |
Common Collector |
|
Voltage gain |
High |
Medium |
Low |
|
Current gain |
Low |
Medium |
High |
|
Power gain |
Low |
Very High |
Medium |
Table: Gain comparison table
Based on the above table, the corresponding configuration can be utilized.